Страница 3 - ОГЛАВЛЕНИЕ
Любители тепла одобряют! 1 ОГЛАВЛЕНИЕ 1 Введение.......................................................................................................... 2 2 Общая информация......................................................................................... 3 2.1 Устройство и принцип действия...
Страница 4 - Введение; Производитель оставляет за собой право вносить изменения в кон
Любители тепла одобряют! 2 ВНИМАНИЕ! Все работы по монтажу изделия и подключению долж - ны выполняться специализированными организациями, располагающими техническими средствами, необходимыми для качественного выполнения работ, в соответствии с требованиями «Правила устройства и безопасной эксплуатац...
Страница 5 - Общая информация
Любители тепла одобряют! 3 2 Общая информация Водогрейные отопительные котлы модельного ряда «УЮТ» предназначе - ны для отопления индивидуальных жилых домов и зданий коммунально-бы - тового назначения, оборудованных системами водяного отопления с есте - ственной или принудительной циркуляцией теплон...
Страница 6 - Рисунок 1 - Конструкция котлов модельного ряда «УЮТ»; цах, позволяют контролировать интенсивность горения топлива.
Любители тепла одобряют! 4 а также очистки корпуса котла и водонаполненного пламяотбойника от сажи. Дверца оснащена защитным экраном и заслонкой подачи вторичного воздуха [14], которая размещена в нижней части дверцы. • дверца зольная [12], предназначенная для регулирования процесса горения топлива....
Страница 7 - Технические характеристики; характеристики, контактные данные производителя.; Таблица 1
Любители тепла одобряют! 5 Характеристики УЮТ-10 УЮТ-20 Теплопроизводительность, кВт 10 20 КПД, %, (+3-5%) 74 Рабочее давление в котле, МПа (кгс/см2), не более 0,3 (3,0) Площадь отапливаемых помещений с высотой потолков до 2,7метра, не более м 2 100 200 Максимальная температура теплоносителя на выхо...
Страница 8 - Дополнительное оборудование
Любители тепла одобряют! 6 Установка регулятора тяги на котлы модельного ряда «УЮТ» позволит: 1.Стабилизировать тягу в дымоходе. 2.Оптимизировать объем подающего воздуха в топочную камеру. 3.Обеспечить непрерывность и равномерность горения топлива. 4.Экономить расход топлива. (По предварительным рас...
Страница 9 - Требования к теплоносителю
Любители тепла одобряют! 7 Котлы модельного ряда «УЮТ» предназначены для работы на твёрдых видах топлива, таких как, дрова, уголь или торфяные брикеты. Для наиболее эффективной работы котла, рекомендуется использовать то - пливо со следующими параметрами: Дрова: диаметр 40-100 мм, длина в зависимост...
Страница 10 - Монтаж котла и дымохода; Требования пожарной безопасности
Любители тепла одобряют! 8 3 Монтаж котла и дымохода 3.1 Требования пожарной безопасности Установка котла, монтаж дымовой трубы и системы отопления должны про - изводиться в соответствии с «Правилами устройства и безопасной эксплуатации паровых котлов с давлением пара не более 0,07 МПа (0,7кг/см2), ...
Страница 11 - Рисунок 2 — Схема расположения котла в помещении
Любители тепла одобряют! 9 Рисунок 2 — Схема расположения котла в помещении (размеры в мм) [1] Запасы топлива. [2] Лестница или другие выступающие конструкции помещения. [3] Слив вканализацию. [4] Защитный экран. [5] Предтопочный лист.
Страница 12 - Подключение к системе дымоотведения; не
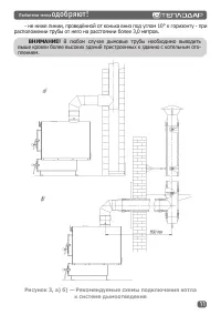
Любители тепла одобряют! 10 Рекомендуемые схемы подключения котла к системе дымоотведения приведе - ны на рисунке 3. В качестве дымохода для твердотопливного котла рекомендуется использо - вать дымовые трубы круглого сечения из нержавеющей стали с термоизоляцией типа – сэндвич. Рекомендуемая толщина...
Страница 13 - расположении трубы от него на расстоянии более 3,0 метров.; к системе дымоотведения
Любители тепла одобряют! 11 - не ниже линии, проведённой от конька вниз под углом 10° к горизонту - при расположении трубы от него на расстоянии более 3,0 метров. ВНИМАНИЕ! В любом случае дымовые трубы необходимо выводить выше кровли более высоких зданий пристроенных к зданию с котельным ото - плени...
Страница 14 - Рисунок 3, в) — Рекомендуемые схемы подключения котла; Температура дымовых газов не должна превышать 200 o
Любители тепла одобряют! 12 Рисунок 3, в) — Рекомендуемые схемы подключения котла к системе дымоотведения ВНИМАНИЕ! Температура дымовых газов не должна превышать 200 º С. При нарушении данного требования возможны разрушения стартовых мо - дулей сэндвич дымохода. Рекомендуется в качестве стартовых мо...
Страница 16 - Подключение к системе отопления
Любители тепла одобряют! 14 3.3 Подключение к системе отопления Сотрудник монтажной организации, вводящий котёл в эксплуатацию, обязан ознакомить пользователя с техникой безопасности при обслуживании и управле - нии работой котла; операциями, которые пользователь имеет право производить самостоятель...
Страница 17 - номинального давления для конкретной системы отопления.; ванной тепловой мощности котла.
Любители тепла одобряют! 15 Закрытая система отопления должна быть оборудована мембранным расши - рительным баком объёмом не менее 1/10 от совокупного циркулирующего в ней объёма теплоносителя, но не менее 15 литров. Оптимальное место размещения бака – на обратной линии перед циркуляционным насосом....
Страница 18 - Систему отопления также заполнять под давлением не более 0,25МПа.; При необходимости проверки системы отопления на; Рисунок 4 — Схема подключения котла к открытой системе с
Любители тепла одобряют! 16 Систему отопления также заполнять под давлением не более 0,25МПа. Во избежание повреждения котла из-за напряжения материала, возникающего вследствие разницы температур, заполняйте систему только в холодном состоянии (температура подающей линии не должна превышать 40°С). В...
Страница 19 - Рисунок 5 — Схема подключения котла к закрытой системе с
Любители тепла одобряют! 17 [1] Котел отопительный. [2] Бак расширительный мембранного типа. [3] Кран подачи. [4] Кранобратки. [5] Термометр обратки. [6] Насос циркуляционный. [7] Фильтр сетчатый. [8] Кран бай-пасный или обратный клапан. [9] Краны линии насоса. [10] Кран подпитки системы водой. [11]...
Страница 20 - Эксплуатация котла; Проверка котла перед вводом в эксплуатацию
Любители тепла одобряют! 18 Перед началом эксплуатации котла необходимо проверить герметичность всех резьбовых соединений и давление в системе отопления, открыть запорную арматуру магистральных трубопроводов и мембранного бака. Необходимо убедиться в отсутствии заглушки на предохранительном клапане ...
Страница 21 - Режимы эксплуатации
Любители тепла одобряют! 19 При первых растопках на стенках холодного котла конденсируется влага, которая, стекая в поддувало и зольный ящик, может вызвать предположение о наличии течи котла. ВНИМАНИЕ! Эксплуатация котла с неисправным дымоходом не допу - скается. ВНИМАНИЕ! В случае утечки теплоносит...
Страница 22 - Подпитка системы в ходе эксплуатации котла; Рисунок 7 — Регулировка подачи воздуха
Любители тепла одобряют! 20 4.4 Подпитка системы в ходе эксплуатации котла При эксплуатации котла необходимо поддерживать уровень теплоносителя, пе - риодически подливая его в расширительный бак открытой системы, или поддержи - вать постоянное избыточное давление ― в закрытой системе. Систему лучше ...
Страница 23 - Обслуживание котла; высокой зольности топлива ― по мере накопления потухшего шлака.; Возможные неисправности и способы их устранения; Таблица 3. Возможные неисправности и методы их устранения
Любители тепла одобряют! 21 4.5 Обслуживание котла При использовании в качестве топлива каменного угля возможно образование шлака. Он препятствует проникновению воздуха в зону горения и снижает эффектив - ность работы котла. Поэтому необходимо производить удаление шлака не реже раза в сутки, а при в...
Страница 24 - Гарантийные обязательства; При отсутствии в настоящем руководстве даты продажи и
Любители тепла одобряют! 22 Изделие соответствует требованиям безопасности, установленным действующими нормативно-техническими документами Гарантийный срок службы котла 3 года со дня продажи через торговую сеть, при условии своевременной замены расходных материалов. Чугунная створка котла и уплотнит...
Страница 25 - Претензии к работе изделия не принимаются, бесплат; Транспортирование и хранение; вертикальном положении в один ярус.; Утилизация; выходной краны системы отопления, отсоединить от дымохода.
Любители тепла одобряют! 23 ВНИМАНИЕ! Претензии к работе изделия не принимаются, бесплат - ный ремонт и замена не производятся в следующих случаях: ВНИМАНИЕ! Производитель оставляет за собой право вносить изме - нения в конструкцию, не ухудшающие потребительские свойства изделия. 6 Транспортирование...
Страница 26 - Паспорт изделия; Комплект поставки; Свидетельство о приемке; Термометр биметаллический
Любители тепла одобряют! 24 8 Паспорт изделия 8.1 Комплект поставки Комплект поставки УЮТ 10 (2019) УЮТ 20 Котел 1 1 Термометр биметаллический 1 1 Чугунная створка котла ЗТ-1,8 1 - Чугунная створка котла ЗТ-3,2 - 1 Чугунный колосник 200х300 1 1 Ящик зольника 1 1 Шуровка 1 1 Кочерга 1 1 Заглушка Ду 2...
Страница 27 - Отметка о гарантийном ремонте
Любители тепла одобряют! 25 8.6 Отметка о гарантийном ремонте Описание дефекта_____________________________________________________________________________________________________________________________Причина выхода оборудования из строя_____________________________________________________________...
Страница 28 - Авторизованные сервисные центры компании «Теплодар»
Область Город Организация Алтайский край с. Санниково ИП Штраух М. В., ул. Луговая, д. 45/1, оф.1, Тел.: +7 (961) 999-86-80, maxusvvv@gmail.com, Часы работы: пн-пт 09:18, сб 09:00-17:00, вс 10:00-15:00 Владимирская область Александров ООО «Системы водоснабжения и отопления» ул. Геологов, 8, Часы раб...
Страница 31 - Список авторизованных сервисных центров
Авторизованные сервисные центры (АСЦ) компании «Теплодар» предлагают своим клиентам комплекс услуг: проектирование, монтаж и сервисное обслужи - вание продукции «Теплодар» (гарантийное и постгарантийное). Специалисты АСЦ прошли обучение по монтажу и техническому обслуживанию продукции компании «Тепл...