Телевизоры Romsat 55UMT16512T2 - инструкция пользователя по применению, эксплуатации и установке на русском языке. Мы надеемся, она поможет вам решить возникшие у вас вопросы при эксплуатации техники.
Если остались вопросы, задайте их в комментариях после инструкции.
"Загружаем инструкцию", означает, что нужно подождать пока файл загрузится и можно будет его читать онлайн. Некоторые инструкции очень большие и время их появления зависит от вашей скорости интернета.

Данное примечание предназначено для того, чтобы напомнить специалистам по монтажу
системы КТВ статьи 820-40 Национального электрического кодекса (НЭК), что
обеспечивает надлежащее заземление и в частности, указывает, что кабель заземления
должен быть подключен к системе заземления здания или как можно ближе к точке входа
кабеля, насколько это возможно. Телевизор предназначен для частного просмотра
программ, транслируемых в эфире или переданных кабельными компаниями
.
Д
ля
использования широкой общественности может потребовать
ся
разрешения от
широковещательной/кабельной компании и/или владельца программы.
>
75-омный коаксиальный разъем кабеля встроен в комплект для легкого монтажа. При
подключении 75-омного коаксиального кабеля к комплекту, поместите 75-омный кабель в
ANT
разъем
.
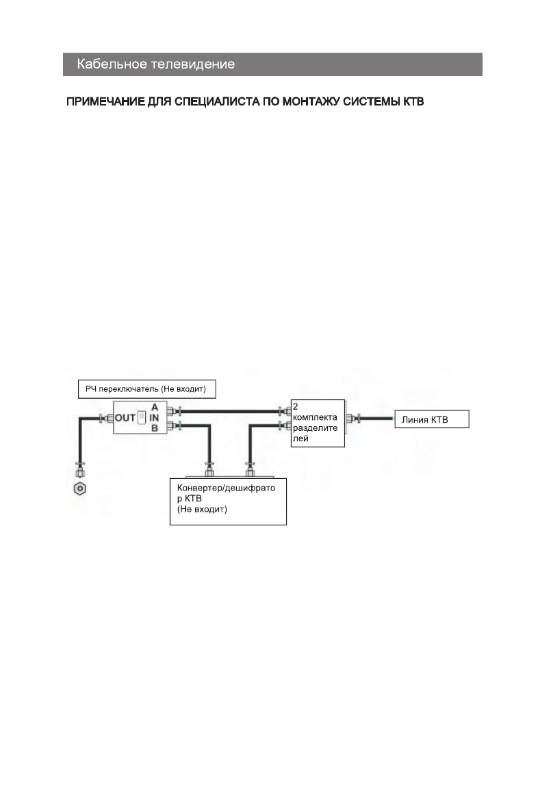
> Некоторые КТВ компании предлагают платные каналы премиум-класса. Поскольку
сигналы этих платных каналов премиум-класса зашифрованы, конвертер/дешифратор
КТВ, как правило, предоставляется абоненту компании КТВ. Конвертер/дешифратор
необходим для нормального просмотра зашифрованных каналов. Для получения более
конкретных инструкций по установке КТВ, проконсультируйтесь с вашей компанией КТВ.
Один из возможных методов использования конвертера/дешифратора, предоставленный
компанией КТВ
показан
ниже
на рисунке
.
Пожалуйста, обратите внимание:
РЧ переключатель должен
предоставить два входа (А и В, которые не входят).
Положение "А" на РЧ переключателе; вы можете просмотривать все
незашифрованные каналы с помощью ключей канала.
Положение "В" на РЧ переключателе; вы можете просмотривать все
зашифрованные каналы через конвертер/дешифратор с помощью ключей
канала конвертера.
Romsat 55UMT16512T2
Русский
- 44 -
Содержание
- 40 Русский
- 41 Использование на открытом воздухе:; В ЦЕЛЯХ СНИЖЕНИЯ РИСКА ПОРАЖЕНИЯ ЭЛЕКТРИЧЕСКИМ ТОКОМ
- 43 Руководство пользователя, гарантийный талон
- 44 Инструкция по установке телевизора
- 45 Заземление внешней антенны; перенапряжения и накопленных зарядов. Статья 810 Национального; Линии электропередач; электропередач, так как контакт с ними несет угрозу жизни.; Пример заземления согласно Национальному; NEC – Национальный электрический кодекс
- 46 РЧ переключатель должен
- 48 Красный цвет телевизор в режиме ожидания, зеленый цвет
- 50 Установка элементов питания; Внимание
- 67 Экран; В меню Звук в PC режиме, функция переключатель AD недоступен для
- 77 Производитель гарантирует,; что; Телевизор использовался не по прямому назначению.
Характеристики
Остались вопросы?Не нашли свой ответ в руководстве или возникли другие проблемы? Задайте свой вопрос в форме ниже с подробным описанием вашей ситуации, чтобы другие люди и специалисты смогли дать на него ответ. Если вы знаете как решить проблему другого человека, пожалуйста, подскажите ему :)




