Телевизоры Samsung UE40JU6610U - инструкция пользователя по применению, эксплуатации и установке на русском языке. Мы надеемся, она поможет вам решить возникшие у вас вопросы при эксплуатации техники.
Если остались вопросы, задайте их в комментариях после инструкции.
"Загружаем инструкцию", означает, что нужно подождать пока файл загрузится и можно будет его читать онлайн. Некоторые инструкции очень большие и время их появления зависит от вашей скорости интернета.

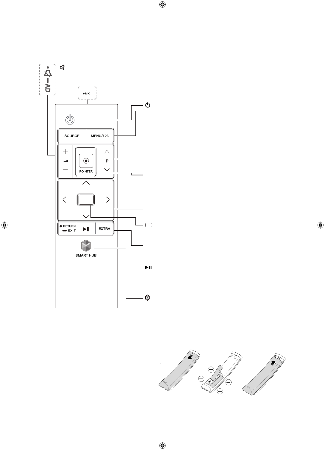
Пульт Samsung Smart Control
: натисніть цю кнопку, щоб тимчасово вимкнути звук.
-
AD
: натисніть і утримуйте цю кнопку, щоб вивести на екран
Ярлики доступності
, яка дозволяє увімкнути
або вимкнути меню надання доступу.
MIC
: використовуйте мікрофон для роботи з функціями управління голосом та інших
голосових функцій.
: увімкнення і вимкнення телевізора.
SOURCE
: відображення та вибір доступного джерела відеосигналу.
MENU/123
: відображення кнопок із цифрами, кнопки керування
вмістом та інших функціональних кнопок на екрані для зручного
запуску функцій.
-
Натисніть та утримуйте цю кнопку, щоб запустити функцію
Розпізнавання голосу
.
POINTER
: торкніться пальцем кнопки
POINTER
і порухайте
пультом Samsung Smart Control. Вказівник на екрані рухатиметься
у напрямку руху пульта Samsung Smart Control. Натисніть кнопку
POINTER
, щоб вибрати або виконати елемент у фокусі.
Y
: регулювання гучності.
<
P
>
: перемикання каналів.
<
>
¡
£
: переміщення фокуса і зміна значень у меню
телевізора.
(введення):
вибір чи виконання сфокусованих пунктів.
-
натисніть і утримуйте палець на потрібному елементі, щоб
відкрити екран
Гід
.
RETURN
: повернення до попереднього меню чи каналу.
-
EXIT
: натисніть і утримуйте цю кнопку, щоб вийти з поточної
функції на екрані телевізора.
: керування вмістом під час відтворення мультимедійного
вмісту, наприклад відеофайлів, зображень чи музики.
EXTRA
: відображення детальної інформації про поточну програму
чи канал.
SMART HUB
: запуск програм
Smart Hub
(Дивіться в
електронному посібнику розділ «
Функції Smart
>
Smart Hub
»).
Встановлення батарей у пульт Samsung Smart Control
Щоб користуватися пультом Samsung Smart Control,
потисніть задню кришку у напрямку стрілки і вставте
батареї, як показано на малюнку. Упевніться, що
позитивний і негативний полюси встановлено у
правильному напрямку.
-
Рекомендовано використовувати лужні батареї,
адже у них довший строк служби.
Українська - 4
[JU6600-RU]BN68-07201H-01L04.indb 4
2015-03-02 오후 5:27:46
Содержание
- 3 Что входит в комплект?; Использование контроллера телевизора
- 4 Пульт Samsung Smart Control; Установка батарей в пульт Samsung Smart Control
- 5 Сопряжение телевизора Samsung и пульта Samsung Smart Control; Подключение ТВ-камеры; Беспроводное сетевое соединение
- 6 Электронное руководство e-Manual; Описание кнопок основного экрана электронного руководства; Обновление электронного руководства до последней версии; Исходная настройка
- 7 Устранение неисправностей и обслуживание; Поиск и устранение неисправностей
- 8 Датчик экономного режима и яркость экрана; Предупреждение относительно неподвижных изображений
- 9 Установка телевизора; Монтаж телевизора на стене; Установка настенного крепления; Характеристики набора для настенного крепления VESA
- 10 Укладка кабелей с помощью направляющей для кабеля
- 11 Предотвращение падения телевизора
- 12 Технические характеристики; Уменьшение потребления электроэнергии
- 13 Лицензии; Рекомендация – только для стран ЕС
- 14 Режим ожидания; Знак имеет форму квадрата













