Телевизоры Samsung UE40JU6610U - инструкция пользователя по применению, эксплуатации и установке на русском языке. Мы надеемся, она поможет вам решить возникшие у вас вопросы при эксплуатации техники.
Если остались вопросы, задайте их в комментариях после инструкции.
"Загружаем инструкцию", означает, что нужно подождать пока файл загрузится и можно будет его читать онлайн. Некоторые инструкции очень большие и время их появления зависит от вашей скорости интернета.

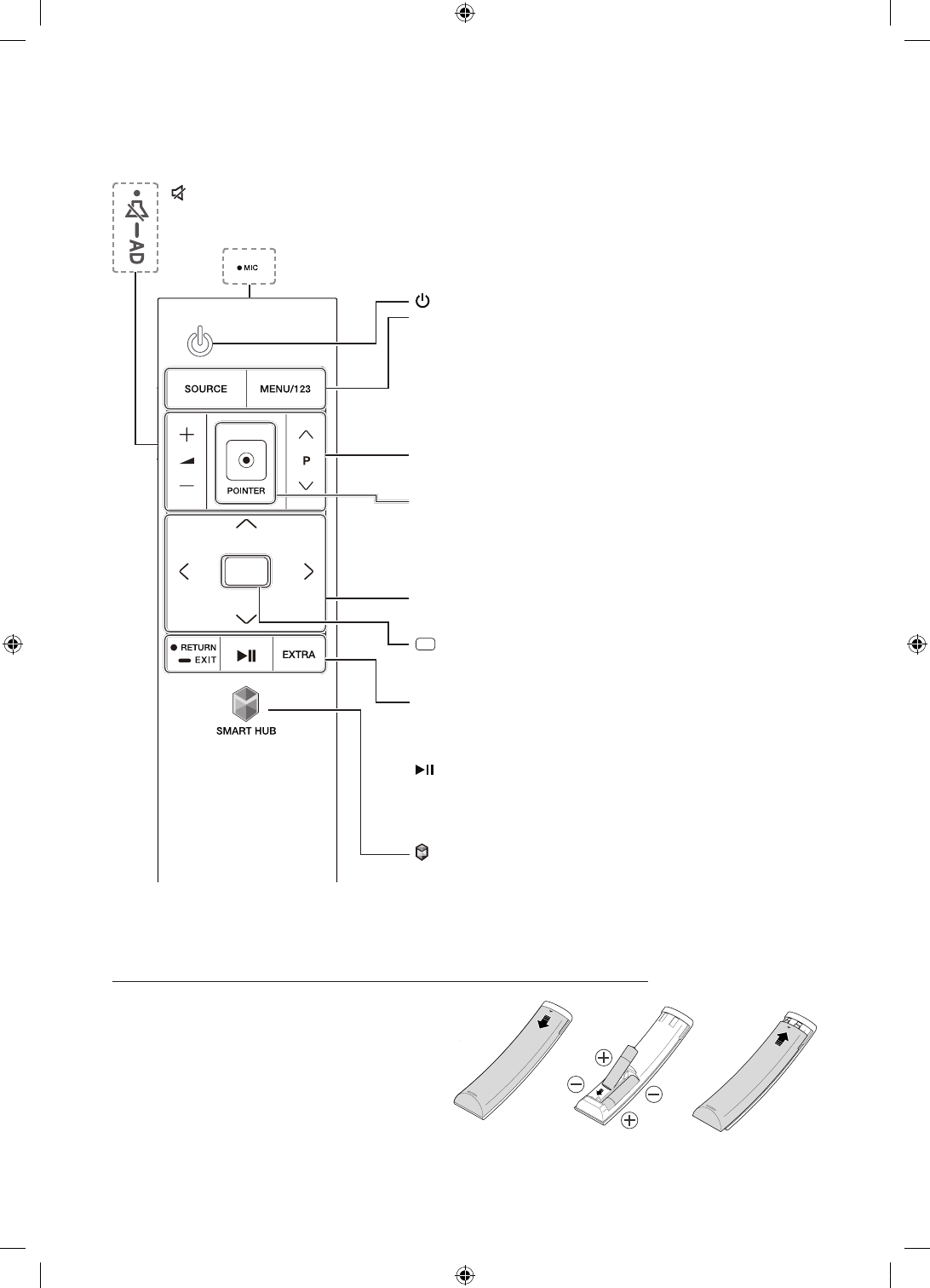
The Samsung Smart Control
: Press this button to mute the sound temporarily.
-
AD
: Press and hold this button to bring up
Accessibility Shortcuts
that enables or disables Accessibility menus.
MIC
: Use the microphone with the Voice Control and Voice functions.
: Turns the TV on and off.
SOURCE
: Displays and selects the available video sources.
MENU/123
: Displays the numeric buttons, the content control button,
and other function buttons on the screen so that you can run functions
conveniently.
- Press and hold this button to run the
Voice Recognition
function.
POINTER
: Place a finger on the
POINTER
button and move the
Samsung Smart Control. The pointer on the screen moves in the
direction you moved the Samsung Smart Control. Press the
POINTER
button to select or run a focused item.
Y
: Changes the volume.
<
P
>
: Changes the channel.
<
>
¡
£
: Moves the focus, and changes the values seen on the
TV's menu.
(Enter):
Selects or runs a focused item.
- Press and hold to display the
Guide
.
RETURN
: Returns to the previous menu or channel.
-
EXIT
: Press and hold this button to exit the currently running
function on the TV's screen.
: Controls the content when playing the media content such as
movie, picture, or music.
EXTRA
: Displays related information about the current programme.
SMART HUB
: Launches
Smart Hub
applications. (See the e-Manual
chapter, "
Smart Features
>
Smart Hub
.")
Installing batteries into the Samsung Smart Control
To use the Samsung Smart Control, push the rear cover
open in the direction of the arrow and insert the batteries
as shown in the figure. Make sure that the positive and
negative ends are facing the correct direction.
- Alkaline batteries are recommended for longer battery
life.
English - 4
[JU6600-RU]BN68-07201H-01L04.indb 4
2015-03-02 오후 5:27:39
Содержание
- 3 Что входит в комплект?; Использование контроллера телевизора
- 4 Пульт Samsung Smart Control; Установка батарей в пульт Samsung Smart Control
- 5 Сопряжение телевизора Samsung и пульта Samsung Smart Control; Подключение ТВ-камеры; Беспроводное сетевое соединение
- 6 Электронное руководство e-Manual; Описание кнопок основного экрана электронного руководства; Обновление электронного руководства до последней версии; Исходная настройка
- 7 Устранение неисправностей и обслуживание; Поиск и устранение неисправностей
- 8 Датчик экономного режима и яркость экрана; Предупреждение относительно неподвижных изображений
- 9 Установка телевизора; Монтаж телевизора на стене; Установка настенного крепления; Характеристики набора для настенного крепления VESA
- 10 Укладка кабелей с помощью направляющей для кабеля
- 11 Предотвращение падения телевизора
- 12 Технические характеристики; Уменьшение потребления электроэнергии
- 13 Лицензии; Рекомендация – только для стран ЕС
- 14 Режим ожидания; Знак имеет форму квадрата













