Телевизоры LG 50PQ3000 - инструкция пользователя по применению, эксплуатации и установке на русском языке. Мы надеемся, она поможет вам решить возникшие у вас вопросы при эксплуатации техники.
Если остались вопросы, задайте их в комментариях после инструкции.
"Загружаем инструкцию", означает, что нужно подождать пока файл загрузится и можно будет его читать онлайн. Некоторые инструкции очень большие и время их появления зависит от вашей скорости интернета.

11
Õ¿—
“–Œ…K¿
¬Õ≈ÿÕ≈√
Œ
Œ¡Œ–”
ƒŒ¬¿Õ»fl
Õ¿—“–Œ…K¿ ¬Õ≈ÿÕ≈√Œ Œ¡Œ–”ƒŒ¬¿Õ»fl
H‡ÒÚpoÈÍa ÔËÂχ Ò˄̇ÎÓ‚ ‚˚ÒÓÍÓ„o paÁ¯eÌˡ
■
ÕË ‚ ÍÓÂÏ ÒÎÛ˜‡Â Ì ÔÓ‰Íβ˜‡ÈÚ ÚÂ΂ËÁÓ Í ÒÂÚË, ÂÒÎË Ì Á‡ÍÓ̘ËÎË ÔÓ‰ÒÓ‰ËÌˇÚ¸ Í ÌÂÏÛ Ó·ÓÛ‰Ó‚‡ÌËÂ.
›ÚÓ ÏÓÊÂÚ ÔË‚ÂÒÚË Í ÔÓÎÓÏÍ ÚÂ΂ËÁÓ‡.
■
¬ ˝ÚÓÈ ˜‡ÒÚË ‡Á‰Â· ‚ ÓÒÌÓ‚ÌÓÏ ËÒÔÓθÁÛ˛ÚÒˇ ËÎβÒÚ‡ˆËË ‰Îˇ ÏÓ‰ÂÎÂÈ
42PQ30**.
■
œË‚‰ÂÌÌÓ ËÁÓ·‡ÊÂÌË ÏÓÊÂÚ ÓÚ΢‡Ú¸Òˇ ÓÚ ‚‡¯Â„Ó ÚÂ΂ËÁÓ‡.
1
2
—˄̇Î
480i/576i
480p/576p
720p/1080i
1080p
Component
O
O
O
O
(50/60Hz only)
HDMI
X
O
O
O
(24Hz/30Hz/50Hz/60Hz)
■
›ÚÓÚ ÚÂ΂ËÁÓ ÒÔÓÒÓ·ÂÌ ÔËÌËχڸ ˆËÙÓ‚˚ Ò˄̇Î˚, ÔÓÒÚÛÔ‡˛˘Ë ÔÓ Í‡·Âβ/‡ÌÚÂÌÌÂ,
·ÂÁ ‚̯ÌÂÈ ÚÂÎÂÔËÒÚ‡‚ÍË. Œ‰Ì‡ÍÓ ÂÒÎË ‚˚ ÔËÌËχÂÚ ˆËÙÓ‚˚ Ò˄̇Î˚ ÓÚ ˆËÙÓ‚ÓÈ
ÚÂÎÂÔËÒÚ‡‚ÍË ËÎË ‰Û„Ó„Ó ‚̯ÌÂ„Ó ÛÒÚÓÈÒÚ‚‡, Ó·‡ÚËÚÂÒ¸ Í ÒıÂÏÂ, Ô˂‰ÂÌÌÓÈ ÌËÊÂ.
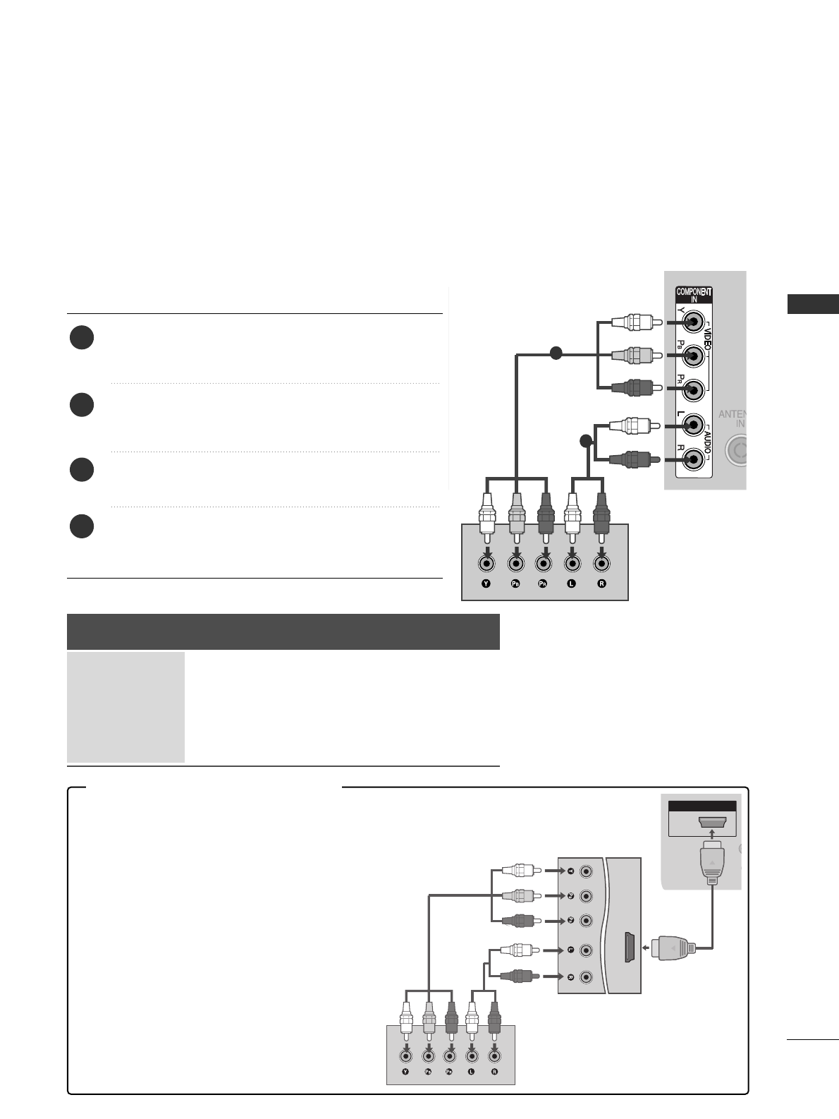
œÓ‰Íβ˜ËÚ ‚ˉÂÓ‚˚ıÓ‰˚ (Y, P
B
, P
R
)
ˆËÙÓ‚oÈ ÔËÒÚa‚ÍË Í „ÌÂÁ‰‡Ï
COMPONENT
IN VIDEO
̇ ÚÂ΂ËÁÓÂ.
œÓ‰Íβ˜ËÚ ‡Û‰ËÓ‚˚ıÓ‰˚ ˆËÙÓ‚oÈ
ÔËÒÚa‚ÍË Í ‚ıÓ‰Ì˚Ï „ÌÂÁ‰‡Ï
COMPONENT
IN AUDIO
ÚÂ΂ËÁÓ‡.
¬Íβ˜ËÚ ˆËÙÓ‚Û˛ ÔËÒÚ‡‚ÍÛ (ÒÏ.
ÛÍÓ‚Ó‰ÒÚ‚Ó ÔÓ ˆËÙÓ‚ÓÈ ÔËÒÚ‡‚ÍÂ).
— ÔÓÏÓ˘¸˛ ÍÌÓÔÍË
INPUT
̇ ÔÛθÚÂ
‰ËÒڇ̈ËÓÌÌÓ„Ó ÛÔ‡‚ÎÂÌˡ ‚˚·ÂËÚÂ
ËÒÚÓ˜ÌËÍ ‚ıÓ‰ÌÓ„Ó Ò˄̇·
C
C o
o m
m p
p o
o n
n ee n
n tt ..
2
3
4
1
K‡Í Ô‡‚ËθÌÓ ÔÓ‰Íβ˜ËÚ¸ ÍÓÏÔÓÌÂÌÚÌ˚È Í‡·Âθ
(KÓÏÂ 42/50PQ10**, 42/50PQ11**)
(ƒÎˇ 42/50PQ10**, 42/50PQ11**)
HDMI IN
HDMI OUT
¿‰‡ÔÚÂ
ÍÓÏÔÓÌÂÌÚÌ˚ı -
HDMI-Ò˄̇ÎÓ‚
œÓ‰Íβ˜ÂÌËÂ Í ‡‰‡ÔÚÂÛ ÍÓÏÔÓÌÂÌÚÌ˚ı - HDMI-Ò˄̇ÎÓ‚
*
— ÔÓÏÓ˘¸˛ ‡‰‡ÔÚ‡ ÍÓÏÔÓÌÂÌÚÌ˚ı -
HDMI-Ò˄̇ÎÓ‚ ÏÓÊÌÓ ÔËÌËχڸ
‚˚ÒÓÍÓ͇˜ÂÒÚ‚ÂÌÌ˚ ڇÌÒΡˆËÓÌÌ˚Â
Ò˄̇Î˚.
(
œÓÎÛ˜ËÚ¸ ҂‰ÂÌˡ Ó· ‡‰‡ÔÚÂÂ
ÍÓÏÔÓÌÂÌÚÌ˚ı - HDMI-Ò˄̇ÎÓ‚ Ë
ÔËÓ·ÂÒÚË Â„Ó ÏÓÊÌÓ Ì‡ ‚·-Ò‡ÈÚÂ
ËÎË ‚ ÔÛÌÍÚÂ ÚÓ„Ó‚ÎË.
)












