Телевизоры LG 37LE7500 - инструкция пользователя по применению, эксплуатации и установке на русском языке. Мы надеемся, она поможет вам решить возникшие у вас вопросы при эксплуатации техники.
Если остались вопросы, задайте их в комментариях после инструкции.
"Загружаем инструкцию", означает, что нужно подождать пока файл загрузится и можно будет его читать онлайн. Некоторые инструкции очень большие и время их появления зависит от вашей скорости интернета.

A-19
ПО
ДГ
ОТ
ОВКА
К
ИСПО
ЛЬ
ЗОВ
АНИЮ
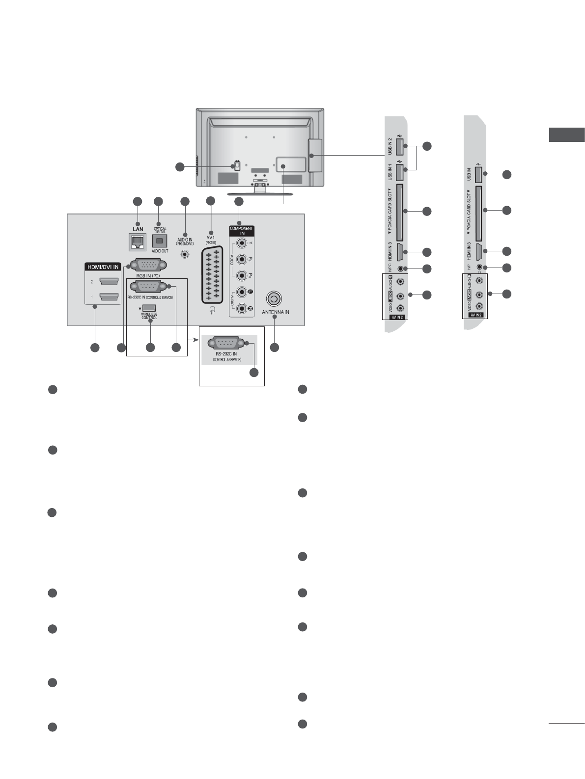
Разъем
для
кабеля
питания
Этот
телевизор
работает
от
источника
переменного
тока
.
Напряжение
указано
на
странице
"
Спецификации
".), (
►
стр
. 184–
200)
Не
подключайте
телевизор
к
источнику
постоянного
тока
.
LAN (
ЛВС
)
Сетевое
соединение
с
AccuWeather,
Picasa, YouTube
и
т
.
д
.
Также
используется
для
передачи
видео
-,
фото
-
и
музыкальных
файлов
по
локальной
сети
.
ОПТИЧЕСКИЙ
ВЫХОД
ЦИФРОВОГО
АУДИО
-
СИГНАЛА
Подключение
выхода
цифрового
аудиосигнала
к
оборудованию
различных
типов
.
Подключение
к
цифровому
аудиоустройству
.
Используется
оптический
аудиокабель
.
Вход
аудиосигнала
RGB/DVI
Подключите
аудио
от
ПК
или
DTV
(
цифрового
телевидения
).
Разъем
Euro SCART (AV1)
Для
приема
сигнала
от
внешнего
устройства
или
передачи
сигнала
на
внешнее
устройство
с
помощью
кабелей
SCART.
Вход
компонентного
сигнала
(Component)
Для
приема
компонентного
аудио
/
видеосигнала
от
устройства
.
Входной
порт
HDMI/DVI IN
Подключите
сигнал
HDMI
к
разъему
HDMI
IN.
Или
подключите
сигнал
DVI (
видео
)
к
порту
HDMI/DVI
с
помощью
кабеля
DVI-
HDMI.
Вход
RGB IN
Подключите
выход
видео
от
ПК
.
БЕСПРОВОДНОЙ
контроллер
(
Кроме
32/37/42LD4***)
Подсоедините
Беспроводной
аппаратный
ключ
к
телевизору
для
управления
внешними
устройствами
ввода
,
подключенными
к
беспроводному
проигрывателю
мультимедиа
Media Box.
Входной
порт
RS-232C
(
УПРАВЛЕНИЕ
&
ОБСЛУЖИВАНИЕ
)
Подключите
последовательный
порт
устройства
управления
к
разъему
RS-232C.
Этот
порт
используется
для
режима
обслуживания
или
режима
отеля
.
Антенный
вход
Разъем
для
подключения
антенны
или
кабеля
.
Вход
USB
Разъем
для
подключения
устройства
хранения
USB.
Разъем
для
карты
PCMCIA
(
Международная
ассоциация
карт
памяти
для
персональных
компьютеров
)
Подключите
модуль
CI
к
разъему
для
карты
PCMCIA. (
Эта
функция
доступна
не
во
всех
странах
.)
Наушники
Подключите
наушники
к
гнезду
наушников
.
Вход
Аудио
/
Видео
Для
приема
аудио
/
видеосигнала
от
внешнего
устройства
.
1
2
3
4
5
6
8
9
10
11
12
13
14
15
7
ВАРИАНТЫ
ПОДКЛЮЧЕНИЯ
■ Приведенное
изображение
может
отличаться
от
вашего
телевизора
.
1
12
13
7
14
15
13
7
14
12
15
Кроме
32/37/42LD4***
Только
32/37/42LD4***
(
Только
32/37/42LD4***)
10
4
3
2
5
6
8
10
9
11
7
Содержание
- 2 приобретается отдельно
- 3 ОГ; ОГЛАВЛЕНИЕ; HDMI; NETCAST
- 4 II; Pe
- 5 ПОДГОТОВКА; ДЛЯ; Nero MediaHome; AV
- 6 ОТ; ЭЛЕМЕНТЫ; ПРИМЕЧАНИЕ; ДИНАМИК; Только; Сенсорная
- 8 ВАРИАНТЫ; DTV; RGB IN; CI; ВНИМАНИЕ
- 9 УСТАНОВКА; Крышка; стойки; ожка
- 10 нимание; PO; фиксатор; BPA
- 11 Kensington Security System
- 12 Модель; VESA; Тип; количество; LG
- 13 ФУНКЦИИ; NetCast
- 14 Цифровые
- 15 Установка; MY MEDIA; Кнопки; FAV
- 19 защитный; или
- 20 Индикатора
- 21 может; меню; ПАРАМЕТР
- 24 ФИКСАЦИЯ; Хомут
- 25 ЗАЩИТНЫЙ
- 30 DELETE
- 31 МОДЕЛИ
- 33 ЛВС; цифрового; YouTube; USB; PCMCIA CARD SLOT
- 35 KENSINGTON
- 37 LIGHT; Вверх; стр
- 38 ТЕЛЕТЕКСТ
- 39 SIMPLINK
- 43 соответствии
- 49 АКСЕССУАРЫ
- 54 СНЯТИЕ; po
- 57 MHP
- 58 FREEZE
- 63 Простой; ТВ; Настройка
- 65 ВНЕШНЕГ; НАСТРОЙКА; ПОДКЛЮЧЕНИЕ; Наружная; антенны; UHF
- 66 Входные; Сигнал; Component1
- 67 INPUT
- 68 AUDIO IN
- 69 КАК ПРАВИЛЬНО ПОДКЛЮЧИТЬ КАБЕЛЬ SCART
- 71 КАК; PLAY
- 72 RGB
- 73 Кроме
- 74 OPTICAL DIGITAL AUDIO OUT (; TV Speaker option
- 75 БЕСПРОВОДНОЕ; Wireless Media Box
- 76 режим; Модели
- 78 Цифровое
- 79 Восстановление; BACK
- 80 Автоподстройка
- 81 Выбор
- 83 Подключение; LAN
- 85 DHCP
- 86 Netcast
- 87 LG Wireless LAN for Broadband/DLNA Adaptor; Адаптер
- 89 Если; код; Красный; ID
- 90 Простая
- 91 Режим; Закрыть
- 93 ЛЕНИЕ; ПРОСМОТР; аудио
- 94 МЕНЮ; OSD
- 95 ВЫБОР; ISM; LED
- 97 АВТОМАТИЧЕСКАЯ НАСТРОЙКА НА; Если необходимо выбрать
- 98 Кабель
- 99 При
- 101 DVB
- 102 НАСТРОЙКА ЦИФРОВОГО КАБЕЛЬНОГО ТВ
- 103 РУЧНАЯ; ЦИФРОВОМ; SBAND; HACTPO
- 105 АНАЛОГОВОМ
- 106 Присвоение; Точная
- 107 РЕДАКТИРОВАНИЕ; «Automatic Numbering» (
- 108 Желтый
- 109 Auto Sort; Синий
- 111 УСИЛИТЕЛЬ
- 112 ИНФОРМАЦИЯ; : Module information
- 113 ОБНОВЛЕНИЕ; LG Electronics; Проверить
- 114 После
- 115 ПРОВЕРКА; He
- 116 ТЕСТ; MUX
- 117 ИНФОРМАЦИЯ О ТОВАРЕ/УСЛУГЕ; ТЕСТ СЕТИ
- 118 КРАТКОЕ; EXIT; Красная; Начальное
- 119 ВЫЗОВ; Выводится; блокированных; Словарик
- 120 Отображение; Просмотр
- 121 СПИСОК
- 122 ЯРЛЫКИ
- 123 Цифровой
- 124 СЕРВИС
- 125 МНР
- 126 Simplink; Выкл
- 127 HDMI IN 4; Дом
- 128 l l
- 130 РЕЖИМ АУДИО-ВИДЕО СИГНАЛА; Кино
- 131 СБРОС
- 132 ОФИЦИАЛЬНОЕ
- 133 IMPORTANT NOTICE RELATING TO NETWORK SERVICE
- 134 Красную
- 135 YOUTUBE; Компоненты; Youtube
- 136 Home; Меню; Использование
- 137 ACCUWEATHER; Accuweather; AccuWeather
- 138 PICASA; Google; Элементы; Picasa
- 140 ИСПО; ЧТО; Меры
- 141 вкл
- 142 ГАРНИТУРА; Поиск
- 143 Отключено; BLUETOOTH
- 144 Отключение; Отключить
- 146 УДАЛЕНИЕ
- 148 ПОЛУЧЕНИЕ; Скрыть
- 149 ПРОСЛУШИВАНИЕ
- 150 Для просмотра этих изображений в формате 3D необходимы 3D-очки.; ТЕХНОЛОГИЯ 3D; Bнимание; Предупреждение о припадках в результате
- 151 Расстояние; ИСПОЛЬЗОВАНИЕ 3D-ОЧКОВ; ►Не храните 3D-очки при повышенной или пониженной температуре.; ДИАПАЗОН ПРОСМОТРА 3D-ИЗОБРАЖЕНИЙ
- 152 ПРОСМОТР 3D-ИЗОБРАЖЕНИЙ
- 153 РЕЖИМ AV; Чтобы вернуться в нормальный режим работы; Настройка влево/вправо; При использовании экранного меню; Параметры
- 154 ИСПОЛЬЗОВАНИЕ; USB IN 1; Извлечение
- 156 Сведения о DLNA; DLNA
- 157 Системные
- 158 Общий
- 159 Воспроизведение; DLNA Movie
- 161 Поддерживаемый; XViD; Пояснение
- 163 Фото
- 165 Повтор
- 168 SMI; RATIO; Язык
- 170 Режим звучания, Автогромкость, Clear Voice II; При выборе «Настройка 3D видео»,
- 172 GREEN
- 176 BMG
- 177 Использование функции списка воспроизведения изображений
- 178 Скорость
- 180 При выборе Настроить параметры звука,
- 186 Exit
- 187 Повторить; случайном; Проведите
- 189 Воспр
- 190 КОД РЕГИСТРАЦИИ DIVX
- 191 ДЕЗАКТИВАЦИЯ; DivX VOD
- 192 ИГРЫ; ИГРЫ
- 194 EPG
- 196 or
- 197 SCART
- 198 «Modify»
- 199 КОНТРОЛЬ; DVD; УПРАВЛЕНИЕ; Исходный; Во
- 200 КОНТР
- 201 МАСТЕР
- 202 ЭНЕРГОСБЕРЕЖЕНИЕ
- 203 СТАНДАРТНЫЕ НАСТРОЙКИ ПАРАМЕТРОВ; Режим отображения-стандартные настройки
- 204 copa; Bright Room
- 205 РУЧНАЯ НАСТРОЙКА ИЗОБРАЖЕНИЯ; PEЖИМ ИЗOБPАЖEHИЯ-параметр ПOЛЬЗOBATEЛЬ
- 207 ТЕХНОЛОГИЯ
- 212 TRUMOTION; ТОЛЬКО
- 213 ЛОКАЛЬНОЕ
- 214 ИНДИКАТОР
- 215 МЕТОД; White Wash
- 216 РЕЖИМ; Select
- 217 ДЕМОНСТРАЦИОННЫЙ
- 218 SOUND & LANGUAGE CONTROL; АВТОМАТИЧЕСКАЯ
- 220 PE
- 221 Infinite Sound –; Infinite Sound
- 222 БАЛАНС
- 223 COMPONENT
- 224 НАСТРОЙКИ; MPEG
- 226 ВОССТАНОВЛЕНИЕ
- 227 «Audio Description On» (
- 228 DUAL I
- 230 Installation Guide
- 231 Audio
- 232 SUBTITLE
- 234 УС
- 235 Таймер
- 238 РОДИТЕЛЬСКИЙ
- 239 Система
- 240 POWER
- 241 ТЕКСТ; ae; TEXT
- 242 ТЕЛЕТЕК; ГЛАВНЫЙ; БЫСТРЫЙ
- 243 СПЕЦИАЛЬНЫЕ; Зафиксировать
- 244 DIGIT
- 245 ПРИЛОЖЕНИЕ; УСТРАНЕНИЕ; HDMI.
- 246 ПРИЛО; Проблемы
- 247 ОБСЛУЖИВАНИЕ
- 248 СПЕЦИФИКАЦИИ
- 258 ПР; Размер модуля CI; Температура
- 264 to
- 265 ИК; Не; Function
- 267 Установить
- 268 ASCII; DivX; Передача
- 273 ОТКРЫТЫЕ ИСХОДНЫЕ КОДЫ; ИСПОЛНЯЕМЫЕ МОДУЛИ GPL:; com












