Телевизоры кинескопные Panasonic TC-21PM30R - инструкция пользователя по применению, эксплуатации и установке на русском языке. Мы надеемся, она поможет вам решить возникшие у вас вопросы при эксплуатации техники.
Если остались вопросы, задайте их в комментариях после инструкции.
"Загружаем инструкцию", означает, что нужно подождать пока файл загрузится и можно будет его читать онлайн. Некоторые инструкции очень большие и время их появления зависит от вашей скорости интернета.

23
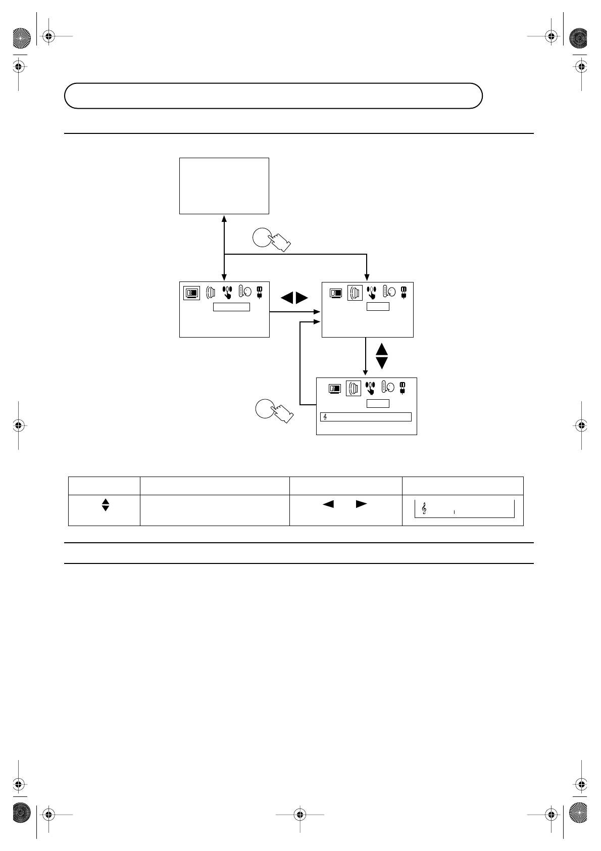
ÑÂÈÒÚ‚Ë åÂÌ˛ á‚Û͇
åÂÌ˛ á‚Û͇
èÓÎÂÁÌ˚È ëÓ‚ÂÚ
1.ç‡Ê‡ÚËÂÏ ÍÌÓÔÍË Normal “N” (çÓχθÌ˚È) ̇ èÛθÚ ‰ËÒڇ̈ËÓÌÌÓ„Ó ÛÔ‡‚ÎÂÌËfl ‚Ó ‚ÂÏfl Ë̉Ë͇ˆËË
ÏÂÌ˛ á‚Û͇ ÛÒÚ‡Ìӂ͇ ‚˚·‡ÌÌÓÈ ÙÛÌ͈ËË ‚ÂÌÂÚÒfl Í Á‡‚Ó‰ÒÍÓÈ ÛÒÚ‡ÌÓ‚ÍÂ.
ç‡ÊÏËÚÂ
èÛÌÍÚ
ùÙÙÂÍÚ
à̉Ë͇ÚÓ
Ç˚·ÂËÚÂ
TOH
åÂ̸¯Â ÅÓθ¯Â
1
áÇìäe
áÇìäe
äÄêíàçäÄe
2 4
Téçg e
MAIN MENU
MAIN MENU
ìÒӂ¯ÂÌÒÚ‚Ó‚‡ÌÌ˚ ÑÂÈÒÚ‚Ëfl èÛθڇ ÑËÒڇ̈ËÓÌÌÓ„Ó ìÔ‡‚ÎÂÌËfl
– – – – – – – – – – – – – – – –
24
TOH
TC-21PM30R/R.fm Page 23 Thursday, March 15, 2001 4:15 PM












