Телевизоры кинескопные Panasonic TC-21PM10R - инструкция пользователя по применению, эксплуатации и установке на русском языке. Мы надеемся, она поможет вам решить возникшие у вас вопросы при эксплуатации техники.
Если остались вопросы, задайте их в комментариях после инструкции.
"Загружаем инструкцию", означает, что нужно подождать пока файл загрузится и можно будет его читать онлайн. Некоторые инструкции очень большие и время их появления зависит от вашей скорости интернета.

24
ëàç. ùäêÄçt
Çäã.s
ìëí. ñÇ. äÄçÄãÄt
ëíÄçÑ.s
Çäã. áÄôàíõt
Çõäãs
ÇàÑÖé/àÉêÄt
Çõäãs
MAIN MENU
MAIN MENU
ä Ä ê í à ç ä Ä
î ì ç ä ñ à à
ëàç. ùäêÄçt
Çäã.s
ìëí. ñÇ. äÄçÄãÄt
ëíÄçÑ.s
Çäã. áÄôàíõt
Çõäãs
ÇàÑÖé/àÉêÄt
Çõäãs
î ì ç ä ñ à à
ëàç. ùäêÄçt
Çäã.s
ìëí. ñÇ. äÄçÄãÄt
ëíÄçÑ.s
Çäã. áÄôàíõt
Çõäãs
ÇàÑÖé/àÉêÄt
Çõäãs
î ì ç ä ñ à à
ëàç. ùäêÄçt
Çäã.s
ìëí. ñÇ. äÄçÄãÄt
ëíÄçÑ.s
Çäã. áÄôàíõt
Çõäãs
ÇàÑÖé/àÉêÄt
Çõäãs
î ì ç ä ñ à à
î ì ç ä ñ à à
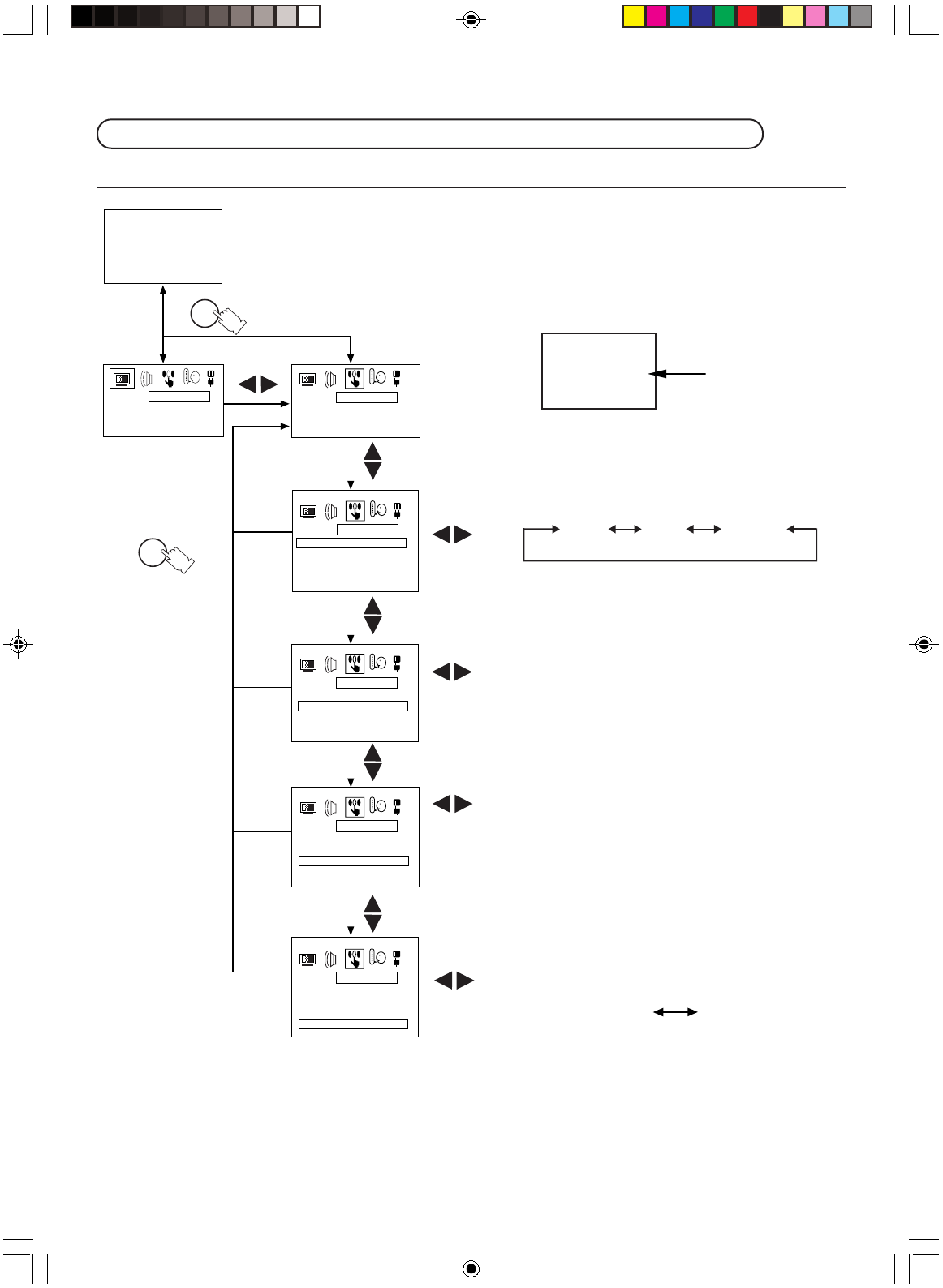
ÑÂÈÒÚ‚Ë åÂÌ˛ îìçäñàâ
êÂÊËÏ ëàçÖÉé ùäêÄçÄ
äÓ„‰‡ Ì ÔËÌËχÂÚÒfl Ò˄̇ΠËÁÓ·‡ÊÂÌËfl ËÎË Ò˄̇Î
Ò··˚È, ˝Í‡Ì ‚ÓÁ‚‡˘‡ÂÚÒfl Í ÒËÌÂÏÛ ˆ‚ÂÚÛ ÙÓ̇, Ë
Á‚ÛÍ ÔË„ÎÛ¯ÂÌ.
é·ÂÁ‰ÂÈÒÚ‚ÛÈÚ ˝ÚÛ ÙÛÌÍˆË˛, ˜ÚÓ·˚ ÔÓ‰ÓÎʇڸ
ÒÏÓÚÂÚ¸ Ó˜Â̸ Ò··˚ Ò˄̇Î˚.
ëËÌËÈ ˆ‚ÂÚ ÙÓ̇,
ÂÒÎË ÌÂÚ ‚ıÓ‰fl˘Â„Ó
Ò˄̇· ËÁÓ·‡ÊÂÌËfl
ËÎË ‚ıÓ‰fl˘ËÈ Ò˄̇Î
Ò··˚È.
êÂÊËÏ ìëíÄçéÇäà ñÇÖíÄ äÄçÄãÄ
ê‡ÁÌˈ‡ ËÌÚÂÌÒË‚ÌÓÒÚË ˆ‚ÂÚ‡ ÏÂÊ‰Û ÚÂ΂ËÁËÓÌÌ˚ÏË
͇̇·ÏË ÏÓÊÂÚ ·˚Ú¸ ÓÚ„ÛÎËÓ‚‡Ì‡ ÔÓ ÚÂÏ ÛÓ‚ÌflÏ
‰Îfl Í‡Ê‰Ó„Ó ÔËÂχ ͇̇· ÒÎÂ‰Û˛˘ËÏ Ó·‡ÁÓÏ :
êÂÊËÏ áÄôàíõ éí êÖÅÖçäÄ
ÑÎfl ‚Íβ˜ÂÌËfl Á‡˘ËÚ˚ ÓÚ Â·ÂÌ͇ ̇ ͇ÍÓÏ-ÎË·Ó
͇̇Π̇ÊÏËÚ ÎÂ‚Û˛ ËÎË Ô‡‚Û˛ ÔÓÁˈËÓÌÌÛ˛
ÍÌÓÔÍÛ.
1) äÓ„‰‡ ͇̇Π“LOCK” (áÄôàôÖç), Á‚ÛÍ ÔË„ÎÛ¯ÂÌ
Ë ˝Í‡Ì ÒÚ‡ÌÓ‚ËÚÒfl „ÓÎÛ·Ó„Ó ˆ‚ÂÚ‡.
2) ÖÒÎË Í‡ÍÓÈ-ÎË·Ó ËÁ ͇̇ÎÓ‚ “CHILD LOCK”
(áÄôàôÖç) ÓÚ Â·ÂÌ͇, ÚÓ ÛÒڇ̇‚ÎË‚‡˛˘‡fl
ÍÌÓÔ͇ ̇ β·ÓÈ Ô‡ÌÂÎË Ì ·Û‰ÂÚ ‡·ÓÚ‡Ú¸. ÖÒÎË
̇ʇڸ ÛÒڇ̇‚ÎË‚‡˛˘Û˛ ÍÌÓÔÍÛ (è‡ÌÂθ), ÚÓ
ÔÓfl‚ËÚÒfl ÒÓÓ·˘ÂÌË “Child Lock ON” (ᇢËÚ‡ éÚ
ê·ÂÌ͇ Çäã.).
3) É·‚Ì˚È ‚˚Íβ˜‡ÚÂθ ON ̇ Á‡˘Ë˘ÂÌÌÓÏ ÓÚ
·ÂÌ͇ ͇̇ΠÔÓ͇ÊÂÚ Ì‡ ˝Í‡Ì “CHILD LOCK
ON” (áÄôàíÄ éí êÖÅÖçäÄ Çäã.) ‰Îfl ÚÓ„Ó, ˜ÚÓ·˚
̇ÔÓÏÌËÚ¸ ÔÓθÁÓ‚‡ÚÂβ, ˜ÚÓ á‡˘ËÚ‡ éÚ ê·ÂÌ͇
Çäã. Ë Í‡Ì‡Î Á‡˘Ë˘ÂÌ ÓÚ Â·ÂÌ͇.
4) ä‡Ê‰˚È Í‡Ì‡Î ËÏÂÂÚ Ò‚Ó˛ ÒÓ·ÒÚ‚ÂÌÌÛ˛ Ô‡ÏflÚ¸ ‰Îfl
͇̇ÎÓ‚ Ë ÏÓÊÂÚ ·˚Ú¸ Ë̉˂ˉۇθÌÓ Á‡˘Ë˘fiÌ.
êÂÊËÏ ÇˉÂÓχ„ÌËÚÓÙÓÌ/à„˚
ÇÓÒÔÓËÁ‚‰ÂÌË ÌÂÓ·˚˜Ì˚ı Ò˄̇ÎÓ‚, Ú‡ÍËı Í‡Í ÓÚ
íÂ΂ËÁËÓÌÌ˚ı Ë„ Ë ‚ˉÂÓ͇ÒÒÂÚ, ‚ÁflÚ˚ı ̇ÔÓ͇Ú,
ÏÓÊÂÚ ·˚Ú¸ ÛÎÛ˜¯ÂÌÓ. êÂÊËÏ VCR/GAME (ÇàÑÖé/
àÉêÄ) ËÁÏÂÌflÂÚÒfl, Í‡Í ÔÓ͇Á‡ÌÓ.
Çäã. Çõäã
ìÒӂ¯ÂÌÒÚ‚Ó‚‡ÌÌ˚ ÑÂÈÒÚ‚Ëfl èÛθڇ ÑËÒڇ̈ËÓÌÌÓ„Ó ìÔ‡‚ÎÂÌËfl
ëíÄçÑ. üêäàâ ÅãÖÑçõâ
1
TC-21PM10R(RUS)
12/05/2000, 12:38 PM
24












