Телевизоры кинескопные Panasonic TC-21PM10R - инструкция пользователя по применению, эксплуатации и установке на русском языке. Мы надеемся, она поможет вам решить возникшие у вас вопросы при эксплуатации техники.
Если остались вопросы, задайте их в комментариях после инструкции.
"Загружаем инструкцию", означает, что нужно подождать пока файл загрузится и можно будет его читать онлайн. Некоторые инструкции очень большие и время их появления зависит от вашей скорости интернета.

22
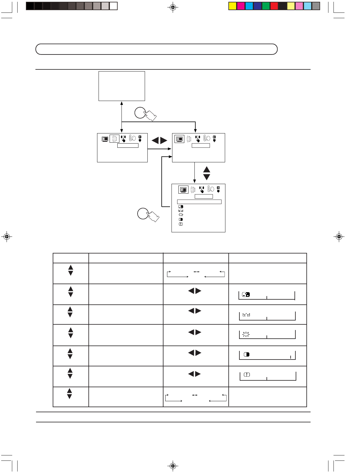
ÑÂÈÒÚ‚Ë åÂÌ˛ àÁÓ·‡ÊÂÌËfl
ìÒӂ¯ÂÌÒÚ‚Ó‚‡ÌÌ˚ ÑÂÈÒÚ‚Ëfl èÛθڇ ÑËÒڇ̈ËÓÌÌÓ„Ó ìÔ‡‚ÎÂÌËfl
åÂÌ˛ àÁÓ·‡ÊÂÌËfl
ñÇÖí
NTSC-êÄëíêÄ
üêäéëíú
äéçíêÄëí
óÖíäéëíú
íÖåè. ñÇÖíÄ ëíÄçÑ.
íÖåè. ñÇÖíÄ
ëíÄçÑ.
åÖçû ÑàçÄåàóÖëäàâ
åÖçû MüÉKàâs
åÖçût ÑàçÄåàóÖëäàâs
åÖçû CTAHÑAPT
åÖçû ÑàçÄåàóÖëäàâ
Ç˚·ÂËÚÂ
Ç˚·ÂËÚÂ
Ç˚·ÂËÚÂ
Ç˚·ÂËÚÂ
Ç˚·ÂËÚÂ
Ç˚·ÂËÚÂ
Ç˚·ÂËÚÂ
COLOUR TEMP. WARM
COLOUR TEMP. STD
COLOUR TEMP. COOL
íÖåè. ñÇÖíÄ
ëíÄçÑ.
íÖåè. ñÇÖíÄ
ïéã.
íÖåè. ñÇÖíÄ
íÖèã.
èÓÎÂÁÌ˚È ëÓ‚ÂÚ
1. ç‡Ê‡ÚËÂÏ ÍÌÓÔÍË Normal “N” (çÓχθÌ˚È) ̇ èÛθÚ ‰ËÒڇ̈ËÓÌÌÓ„Ó ÛÔ‡‚ÎÂÌËfl ‚Ó ‚ÂÏfl Ë̉Ë͇ˆËË ÏÂÌ˛ àÁÓ·‡ÊÂÌËfl
ÛÒÚ‡Ìӂ͇ ‚˚·‡ÌÌÓÈ ÙÛÌ͈ËË ‚ÂÌÂÚÒfl Í ÛÓ‚Ì˛, Á‡ÔÓ„‡ÏÏËÓ‚‡ÌÌÓÏÛ Ì‡ Á‡‚Ó‰Â.
1
íÂÏÌ ü˜Â
åÂ̸¯Â ÅÓθ¯Â
áÂÎÂÌ˚È ä‡ÒÌ˚È
åÂ̸¯Â ÅÓθ¯Â
åÂ̸¯Â ÅÓθ¯Â
MAIN MENU
E
32H ñÇÖíE
32H NTSC-êÄëíêE
32 H üêäéëíúE
63 H äéçíêÄëíE
32 H óÖíäéëíúE
E
MAIN MENU
íÖåè. ñÇÖíÄ ëíÄçÑ. H
åÖçûH
ÑàçÄåàóÖëäàâE
E
äÄêíàçäÄE
äÄêíàçäÄE
áÇìä
– – – – – – – – – – –
32
ñÇÖí
– – – – – – – – – – – –
32
NTSC-êÄëíêÄ
– – – – – – – – – – – –
32
üêäéëíú
63
äéçíêÄëí
32
óÖíäéëíú
– – – – – – – – – – – –
– – – – – – – – – – – –
ç‡ÊÏËÚÂ
èÛÌÍÚ
ùÙÙÂÍÚ
à̉Ë͇ÚÓ
TC-21PM10R(RUS)
12/05/2000, 12:38 PM
22












