Страница 3 - СОДЕРЖАНИЕ
3 PRO TIG 200 СОДЕРЖАНИЕ 1. УКАЗАНИЯ ПО ИСПОЛЬЗОВАНИЮ РУКОВОДСТВА ПО ЭКСПЛУАТАЦИИ 4 2. ДЕКЛАРАЦИЯ СООТВЕТСТВИЯ 5 3. ОБЩЕЕ ОПИСАНИЕ 6 4. МЕРЫ БЕЗОПАСНОСТИ 4.1. Условия эксплуатации оборудования4.2. Меры безопасности при проведении сварочных работ4.3. Пожаровзрывобезопасность4.4. Электробезопасность4....
Страница 4 - использованием оборудования.; ОБРАТИТЬ ВНИМАНИЕ! Особенности, требующие повышенного внимания
4 1. УКАЗАНИЯ ПО ИСПОЛЬЗОВАНИЮ РУКОВОДСТВА ПО ЭКСПЛУАТАЦИИ Пожалуйста, внимательно ознакомьтесь с данным руководством перед установкой и использованием оборудования. Руководство является неотъемлемой частью аппарата и должно сопровождать его при изменении местоположения или перепродаже. Информация, ...
Страница 5 - ДЕКЛАРАЦИЯ СООТВЕТСТВИЯ
5 PRO TIG 200 2. ДЕКЛАРАЦИЯ СООТВЕТСТВИЯ Благодарим вас за то, что вы выбрали сварочное оборудование торговой марки «Сварог», созданное в соответствии с принципами безопасности и надежности. Высококачественные материалы и современные технологии, используемые при изго- товлении этих сварочных аппарат...
Страница 7 - ВНИМАНИЕ! Не используйте данные аппараты для размораживания; МЕРЫ БЕЗОПАСНОСТИ ПРИ ПРОВЕДЕНИИ СВАРОЧНЫХ РАБОТ
7 PRO TIG 200 4. МЕРЫ БЕЗОПАСНОСТИ При неправильной эксплуатации оборудования процесс сварки представляет собой опас- ность для сварщика и людей, находящихся в пределах или рядом с рабочей зоной. При эксплуатации оборудования и последующей его утилизации необходимо соблюдать требования действующих г...
Страница 9 - особенно внимательны при использовании кабелей большой длины.
9 PRO TIG 200 • Отключайте аппарат от сети при простое.• Переключение режимов функционирования аппарата в процессе сварки может повре- дить оборудование. • Увеличение длины сварочного кабеля или кабеля горелки на длину более 8 метров повышает риск перегрева кабеля и снижает выходные характеристики с...
Страница 11 - ТЕХНИЧЕСКИЕ ХАРАКТЕРИСТИКИ; Наименование
11 PRO TIG 200 5. ТЕХНИЧЕСКИЕ ХАРАКТЕРИСТИКИ Наименование параметра Единица измерения PRO TIG 200 P DSP AC/DC Параметры сети В; Гц 220±15; 50 Максимальная мощность, TIG/MMA кВА 6,6/7,6 Потребляемый ток, TIG/MMA А 30/34 Сварочный ток, TIG/MMA А 5-200/10-160 Напряжение дуги, TIG/MMA В 10,2-18/20,4-26,...
Страница 12 - На
12 6. ОПИСАНИЕ АППАРАТА На рисунке 6.1 показан внешний вид передней панели источника питания. 1. Панель управления2. Ручка для транспортировки3. Панельная розетка «+»4. Панельная розетка «-»5. Вентиляционные отверстия6. Штуцер подключения горелки7. Разъем 5 pin Рис. 6.1. Вид передней панели. На рису...
Страница 13 - ОПИСАНИЕ ФУНКЦИОНИРОВАНИЯ
13 PRO TIG 200 7. ОПИСАНИЕ ФУНКЦИОНИРОВАНИЯ Рис. 7.1. Панель. Поз. Символ Описание 1 Регулятор всех параметров, для выбора необходимо нажать на регулятор. 2 Сигнальная лампа. Сигнализирует если выбран не правильный режим сварки. 3 Выбор диаметра электрода. 1 3 2 4 5 6 7 8 9
Страница 16 - - позволяет зажечь TIG дугу без касания к изделию.
16 При сварке в импульсных режимах значение силы тока будет средним между пиковым и базовым током. Форсаж дуги - рекомендуется при сварке покрытыми электродами на малых токах. Если по каким-либо причинам сварочная дуга начинает затухать в процессе сварки, происходит автоматический набор силы сварочн...
Страница 17 - минимального, чтобы не допустить перегрев электрода.
17 PRO TIG 200 TIG Pusle - данный режим сварочного аппарата позволяет сваривать малые толщины основного металла, снижая количество тепла, передаваемого в свариваемый металл. Это уменьшает вероятность появления деформаций, а также позволяет задавать чешуйчатость, глубину проплавления и внешний вид св...
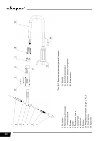
Страница 18 - ПОДГОТОВКА АППАРАТА К РАБОТЕ ПРИ TIG СВАРКЕ; надежность соединения кабеля и сетевой розетки.
18 8. ПОДГОТОВКА АППАРАТА К РАБОТЕ ПРИ TIG СВАРКЕ Схема подключения оборудования для сварки неплавящимся электродом показана на рисунке 8.1. Рис. 8.1. Схема подключения оборудования. 1. Подсоедините сетевой кабель к электросети с требуемыми параметрами. Проверьте надежность соединения кабеля и сетев...
Страница 19 - задач и технических требований.; ректный режим сварки. Отрегулируйте режимы сварки до корректных
19 PRO TIG 200 6. Откройте вентиль на газовом баллоне и установите расход защитного газа с помощью редуктора. 7. Вставьте силовой наконечник кабеля клеммы заземления в панельную розетку со знаком «+» (п. 3, рис. 6.1) на передней панели аппарата, поверните его до упора по часо-вой стрелке, убедитесь ...
Страница 21 - Выбор выпуска электрода:
21 PRO TIG 200 Рис. 8.2.1. Кнопки управления на сварочной горелке: 1) кнопка включения сварочной дуги; 2) кнопка уменьшения силы тока; 3) кнопка уве- личения силы тока; 4) кнопка переключения режима 2Т и 4Т (в этой модели кнопка не используется, режимы переключаются только на передней панели сварочн...
Страница 22 - вание сварочного шва. Старайтесь держать горелку под углом 90°(по
22 Рис. 8.4. Пример заточки вольфрамового электрода: А) при сварке на постоянном токе > 50 A; Б) при сварке алюминия; В) при сварке на постоянном токе < 50 A без притупления. Сварку обычно выполняют справа налево. При сварке без присадочного материала элек- трод располагают перпендикулярно к п...
Страница 23 - составу основного металла.; Данные рекомендации носят ознакомительный характер.
23 PRO TIG 200 Присадочную проволоку следует выбирать максимально приближенную к химическому составу основного металла. Таблица 8.1. Подбор присадочной проволоки соответственно марке стали. Наиболее часто используемые марки стали Присадочная проволока 12Х18Н9Т, 12Х18Н10, 12Х18Н10Т, 08Х18Н10Т Св-01Х1...
Страница 24 - ПОДГОТОВКА АППАРАТА К РАБОТЕ ПРИ SPOT СВАРКЕ; Для Spot сварки необходима специальная насадка.
24 9. ПОДГОТОВКА АППАРАТА К РАБОТЕ ПРИ SPOT СВАРКЕ Рис. 9.1. Схема подключения Spot. Порядок подключения оборудования аналогичен TIG сварке (см. раздел 8): • Выберите кнопкой режим Spot (п. 9, рис. 7.1). • С помощью регулятора установите необходимые значения параметров сварки (см. раздел 9.1). Для S...
Страница 25 - ны и имеет форму точки.
25 PRO TIG 200 нять чрезмерное усилие к горелке, т.к. стандартные горелки не рассчитаны на применение к ним перпендикулярных нагрузок. Что может вызвать поломку самой горелки. Основное преимущество при Spot сварке - это то, что сварка производится с одной сторо- ны и имеет форму точки. Spot сварка п...
Страница 27 - При неплотном подсоединении кабелей возможны выгорание панель-
27 PRO TIG 200 10. ПОДГОТОВКА АППАРАТА К РАБОТЕ ПРИ MMA СВАРКЕ Схема подключения оборудования для сварки покрытыми электродами показана на рисунке 10.1. Рис. 10.1. Схема подключения оборудования. На передней панели сварочного аппарата имеется два панельных разъема: «+» и «-». Для плотного закреплени...
Страница 28 - • касанием электрода впритык и отведением его вверх
28 • Установите значение форсажа дуги (п. 6, рис. 7.1). • Выберите значение диаметра электрода (п. 3, рис. 7.1). Если загорается сигнальная лампа (п. 2, рис. 7.1), значит выбран не- корректный режим сварки. Сварка при этом возможна. Отрегулируйте режимы сварки до корректных. Начинайте сварочный проц...
Страница 29 - дуги вплоть до частых кратковременных замыканий.
29 PRO TIG 200 электрода до изделия примерно соответствовало диаметру электрода. Для получения рав-номерного шва далее данную дистанцию необходимо поддерживать постоянной (см. рис. 10.3). Рис. 10.3. Схема образования дуги: А) короткое замыкание; Б) образование дуги; В) правильное положение электрода...
Страница 31 - ТЕХНИЧЕСКОЕ ОБСЛУЖИВАНИЕ; ВНИМАНИЕ! Отключайте аппарат от сети при выполнении любых работ
31 PRO TIG 200 11. ТЕХНИЧЕСКОЕ ОБСЛУЖИВАНИЕ ВНИМАНИЕ! Для выполнения технического обслуживания требуется обладать професси- ональными знаниями в области электрики и знать правила техники безопасности. Специа-листы должны иметь допуски к проведению таких работ. ВНИМАНИЕ! Отключайте аппарат от сети пр...
Страница 32 - УСТРАНЕНИЕ НЕПОЛАДОК; ществляться только квалифицированным техническим персоналом.
32 12. УСТРАНЕНИЕ НЕПОЛАДОК Внимание! Ремонт данного сварочного оборудования в случае его поломки может осу- ществляться только квалифицированным техническим персоналом. Неисправность Причина и методы устранения Сигнальная лампа не горит, нет сварочной дуги, встроенный вентилятор не работает. а) Нет...