Сварочное оборудование Сварог PRO TIG 200 P DSP (W212) - инструкция пользователя по применению, эксплуатации и установке на русском языке. Мы надеемся, она поможет вам решить возникшие у вас вопросы при эксплуатации техники.
Если остались вопросы, задайте их в комментариях после инструкции.
"Загружаем инструкцию", означает, что нужно подождать пока файл загрузится и можно будет его читать онлайн. Некоторые инструкции очень большие и время их появления зависит от вашей скорости интернета.

6
2. ОБЩЕЕ ОПИСАНИЕ
Новая линейка одноплатных аппаратов серии TIG P DSP имеют новый улучшенный дизайн,
облегчённую массу сенсорное управление параметрами сварки, надежную электронную базу.
Несмотря на простую одноплатную конструкцию, оборудование является универсальными
инверторами сварочного тока.
Аппараты также имеют уникальную электрическую схему и улучшенную вентиляцию, что
позволяет производить более качественную, комфортную и продолжительную сварку в режимах
аргонодуговой (TIG), импульсной аргонодуговой (TIG Pulse)и ручной дуговой покрытыми
электродами (MMA).
Производственная база завода JASIC представляет собой высокотехнологичную разработку и
сборку оборудования. Которая влияет на повышенное качество и надёжность представленного
оборудования, позволяющую обеспечить заявленные параметры и комфортную работу нашим
клиентам.
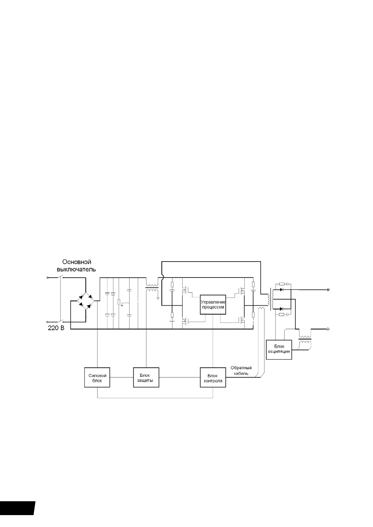
3. ЭЛЕКТРИЧЕСКАЯ БЛОК-СХЕМА
Содержание
- 3 ЗАЯВЛЕНИЕ О СООТВЕТСТВИИ ПРОДУКЦИИ СТАНДАРТАМ ЕС; установкой и использованием данного оборудования.
- 4 Перед эксплуатацией сварочного генератора, необходимо
- 7 ТЕХНИЧЕСКИЕ ХАРАКТЕРИСТИКИ; НАИМЕНОВАНИЕ ПАРАМЕТРА
- 8 ВНЕШНИЙ ВИД АППАРАТА; ОПИСАНИЕ ПЕРЕДНЕЙ ПАНЕЛИ
- 13 ОПИСАНИЕ НАСТРОЕК АППАРАТА; «время
- 14 «Форсаж»; НАСТРОЙКИ ПАРАМЕТРОВ ДЛЯ СВАРКИ TIG
- 15 ДЛЯ ИМПУЛЬСНОЙ TIG СВАРКИ
- 18 ВОЗМОЖНЫЕ НЕИСПРАВНОСТИ И МЕТОДЫ; Для выполнения технического обслуживания требуется обладать; НЕИСПРАВНОСТЬ
- 19 ПРЕДОСТОРОЖНОСТИ» данного руководства.
Характеристики
Остались вопросы?Не нашли свой ответ в руководстве или возникли другие проблемы? Задайте свой вопрос в форме ниже с подробным описанием вашей ситуации, чтобы другие люди и специалисты смогли дать на него ответ. Если вы знаете как решить проблему другого человека, пожалуйста, подскажите ему :)