Соковыжималки Scarlett SC-JE50S12 - инструкция пользователя по применению, эксплуатации и установке на русском языке. Мы надеемся, она поможет вам решить возникшие у вас вопросы при эксплуатации техники.
Если остались вопросы, задайте их в комментариях после инструкции.
"Загружаем инструкцию", означает, что нужно подождать пока файл загрузится и можно будет его читать онлайн. Некоторые инструкции очень большие и время их появления зависит от вашей скорости интернета.

IM013
SC-JE50S12
3
6.
Snapelis sultims išpilti
7.
Korpusas
8.
Fiksatorius
9.
Greičių jungiklis
10. Konteineris minkštimui 2300 ml
11.
Stiklinė sultims putų separatorius 1500 ml
12.
Šepetėlis valyti filtrą
7. Készülékház
8.
Rögzítők
9. Gyorsasági fokozat kapcsoló
10. Gyümölcshús részére tartály 2300 ml
11. Gyümölcslé részére pohár habszeparátor 1500 ml
12.
Szűrőtisztító kefe
KZ
СИПАТТАМА
SL STAVBA VÝROBKU
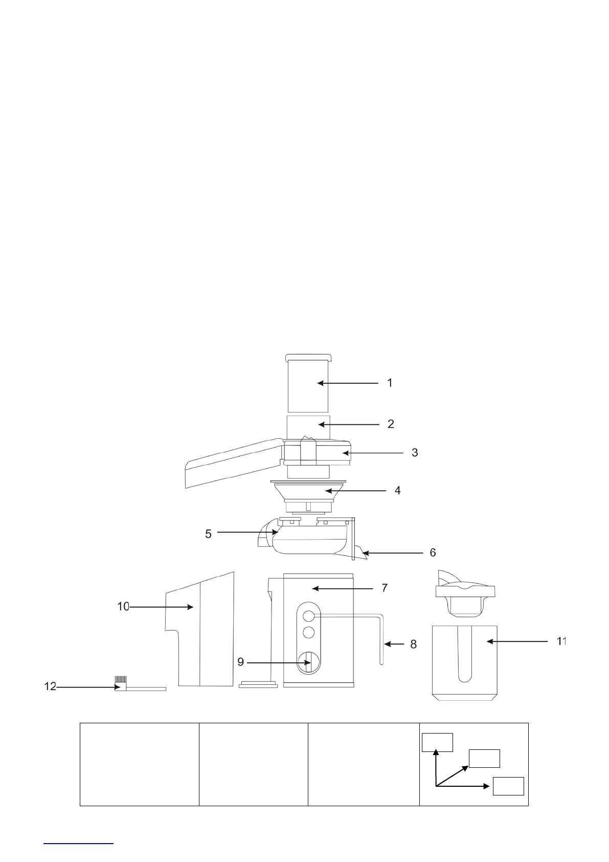
1.
Итергіш
2.
Өнімдерді тиеуге арналған қылта
3.
Мөлдір қақпақ
4.
Титан жалатылған қабаты бар тот баспайтын
болаттан жасалған торлы сүзгі
5.
Тұлғаның жоғарғы бөлімі
6.
Шырын ағызуға арналған тұмсықша
7.
Тұлға
8.
Бекіткіштер
9.
Жылдамдықтарды ауыстырып қосқышы
10.
Жұмсағыға арналған контейнер 2300 ml
11.
Шырынға арналған стакан kөбік айырғыш 1500
ml
12.
Сүзгіні тазалауға арналған шөтке
1.
Posunovač
2. Hrdlo na nakladanie potravín
3.
Priehľadné veko
4.
Sieťkový filter z nehrdzavejúcej ocele s titánovým
povrchom
5.
Horná časť telesa
6.
Výlevka pre šťavu
7. Teleso
8. Poistka
9.
Prepínač rýchlostí
10. Dóza na dužinu 2300 ml
11.
Pohár na šťavu odlučovač peny1500 ml
12.
Kefka na čistenie filtra
~220-240 / 50 Hz
класс защиты II
1500W
4.25/5.1kg
mm
215
301
400












