Синтезаторы Yamaha DGX-505 - инструкция пользователя по применению, эксплуатации и установке на русском языке. Мы надеемся, она поможет вам решить возникшие у вас вопросы при эксплуатации техники.
Если остались вопросы, задайте их в комментариях после инструкции.
"Загружаем инструкцию", означает, что нужно подождать пока файл загрузится и можно будет его читать онлайн. Некоторые инструкции очень большие и время их появления зависит от вашей скорости интернета.

36
êÛÍÓ‚Ó‰ÒÚ‚Ó ÔÓθÁÓ‚‡ÚÂÎfl DGX-505/305
é
é
é
é·
·
·
·ÁÁ
Á
ÁÓ
Ó
Ó
Ó
ꇷÓÚ‡ Ò ÔÂÒÌflÏË
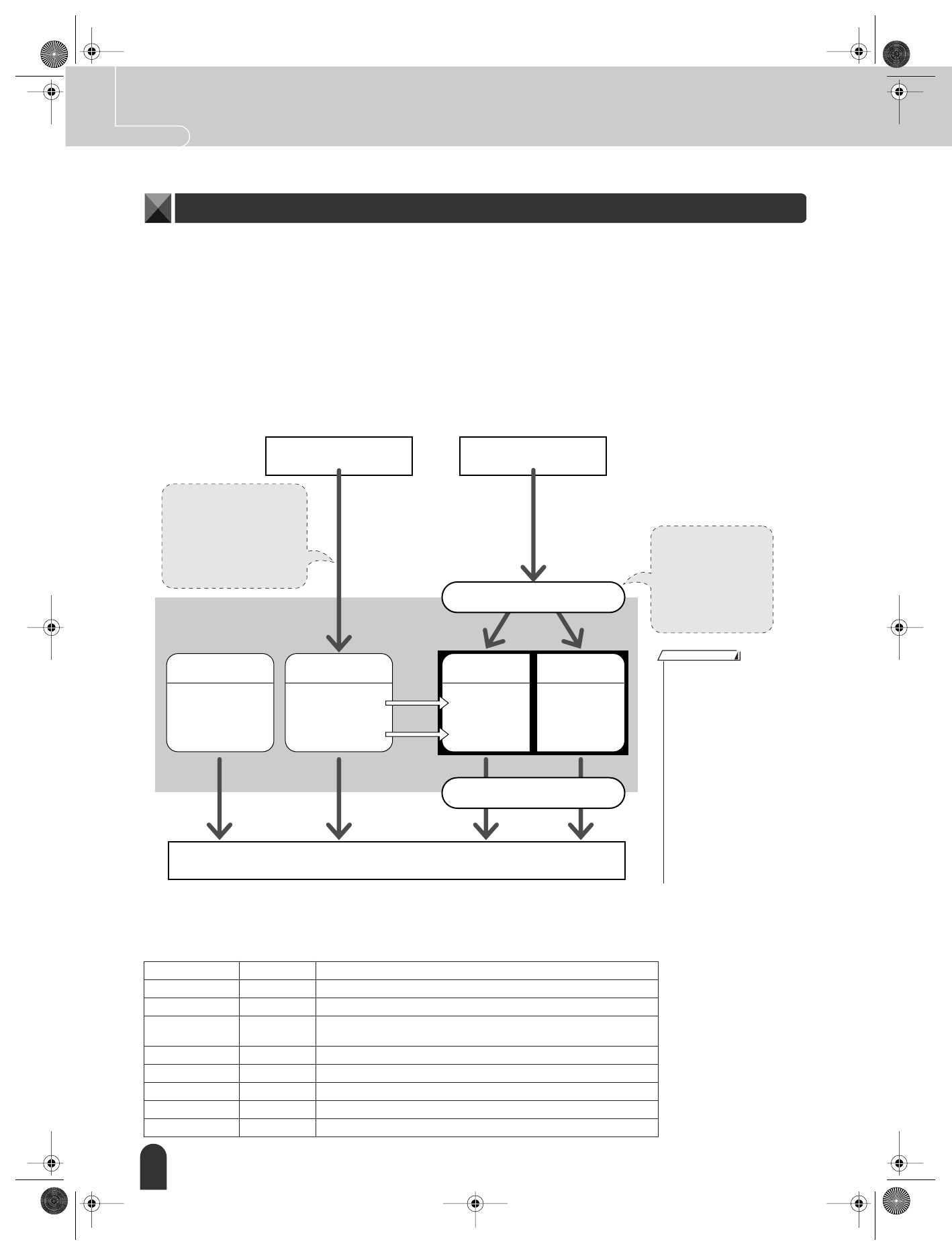
Ç ÒËÌÚÂÁ‡ÚÓ DGX-505/305 ÏÓÊÌÓ ÔÓË„˚‚‡Ú¸ ÚË ÚËÔ‡ ÔÂÒÂÌ.
●
ÇÒÚÓÂÌÌ˚ ÔÂÒÌË (30 ‚ÒÚÓÂÌÌ˚ı ‚ ËÌÒÚÛÏÂÌÚ ÔÂÒÂÌ) ................................çÓχ ÔÂÒÂÌ 001 – 030
●
èÂÒÌË ÔÓθÁÓ‚‡ÚÂÎfl (Á‡ÔËÒË ‚‡¯Ëı ÒÓ·ÒÚ‚ÂÌÌ˚ı ËÒÔÓÎÌÂÌËÈ) ....................çÓχ ÔÂÒÂÌ 031 – 035
●
èÂÒÌË ËÁ ‚̯ÌËı Ù‡ÈÎÓ‚ (‰‡ÌÌ˚ ÔÂÒÌË, Ô‰‡ÌÌ˚Â Ò ÍÓÏÔ¸˛Ú‡*) .....çÓχ ÔÂÒÂÌ 036 –
* ç‡ ÍÓÏÔ‡ÍÚ-‰ËÒÍ “Accessory CD-ROM” ÒÓ‰ÂÊËÚÒfl ÍÓÎÎÂ͈Ëfl ËÁ 70 ÔÂÒÂÌ ‚ ÙÓχÚÂ
MIDI. ëÏ. ÒÚ. 82, „‰Â Ô˂‰ÂÌ˚ ËÌÒÚÛ͈ËË ÔÓ ÔÂÂÌÓÒÛ ÔÂÒÂÌ ‚ ËÌÒÚÛÏÂÌÚ.
ê‡Á΢Ì˚ ÚËÔ˚ ÔÂÒÂÌ ÏÓ„ÛÚ ÒÓı‡ÌflÚ¸Òfl ÔÓ‰ ‡ÁÌ˚ÏË ÌÓχÏË. çËÊÂÔ˂‰ÂÌ̇fl Ú‡·Îˈ‡
ÔÓflÒÌflÂÚ, Í‡Í ÒËÌÚÂÁ‡ÚÓ DGX-505/305 ‡·ÓÚ‡ÂÚ Ò ‡ÁÌ˚ÏË ÚËÔ‡ÏË ÔÂÒÂÌ (‚ÒÚÓÂÌÌ˚ÏË, ÔÓθ-
ÁÓ‚‡ÚÂθÒÍËÏË Ë ‚̯ÌËÏË) – ̇˜Ë̇fl ÓÚ Ëı ı‡ÌÂÌËfl ‰Ó ‚ÓÒÔÓËÁ‚‰ÂÌËfl.
●
ä‡Ú„ÓËË ‚ÒÚÓÂÌÌ˚ı ÔÂÒÂÌ
30 ‚ÒÚÓÂÌÌ˚ı ÔÂÒÂÌ ‡Á·ËÚ˚ ÔÓ 8 ͇Ú„ÓËflÏ, ˜ÚÓ ‰Â·ÂÚ ‚˚·Ó ÒÓÓÚ‚ÂÚÒÚ‚Û˛˘Ëı ÔÂÒÂÌ ‰Îfl
Ó·Û˜ÂÌËfl ·ÓΠۉӷÌ˚Ï. Ç˚·Ë‡fl ÔÂÒÌË, Ì Á‡·˚‚‡ÈÚ ҂ÂflÚ¸Òfl Ò ˝ÚÓÈ Ú‡·ÎˈÂÈ.
ä‡Ú„ÓËfl
çÓÏÂ
ç‡Ë·ÓΠÔÓ‰ıÓ‰ËÚ ‰Îfl …
Favorites
001 – 003
èÓÔÛÎflÌ˚ ÔÂÒÌË ‰Îfl ÚÂı, ÍÚÓ Î˛·ËÚ ÔÓÔ-ÏÛÁ˚ÍÛ.
Easy Play
004 – 008
åÂÎÓ‰ËË ÔÂÒÂÌ ‰Îfl Ô‡‚ÓÈ ÛÍË. à‰Â‡Î¸Ì˚ ‰Îfl ̇˜Ë̇˛˘Ëı.
Pianist
009 – 013
ç‡Ó‰Ì˚ ÔÂÒÌË, ‡‡ÌÊËÓ‚‡ÌÌÌ˚ ‰Îfl ÙÓÚÂÔ¸flÌÓ. ÑÎfl ÚÂı, ÍÚÓ ıÓ˜ÂÚ
Ë„‡Ú¸ ‚ Í·ÒÒ˘ÂÒÍÓÏ ÒÚËÎÂ.
Organist
014 – 016
ÑÎfl ÚÂı, ÍÓÏÛ Ì‡‚ËÚÒfl „ÛÒÚÓÈ ÂÁÓ̇ÌÒ Ó„‡ÌÌ˚ı ÔÓËÁ‚‰ÂÌËÈ.
Advanced
017 – 021
ᇉÓÌ˚ ÏÂÎÓ‰ËË … Ô˯ÎÓ ‚ÂÏfl ÔÂÂÒÚ‡Ú¸ Ë„‡Ú¸ Ó‰ÌËÏ Ô‡Î¸ˆÂÏ.
Band Play
022 – 024
å‰ÎÂÌ̇fl ·‡Î·‰‡. èÓ·˚‚‡ÈÚ ‚ ÓÎË ÔˇÌËÒÚ‡ ÓÍÂÒÚ‡.
Duet
025 – 027
èÂÒÌË, ÒÓÒÚ‡‚ÎÂÌÌ˚ Ëı ‰‚Ûı ÏÂÎÓ‰ËÈ ‰Îfl Ô‡‚ÓÈ ÛÍË.
Holidays
028 – 030
èÂÒÌË ‰Îfl ‚ÒÂı, ÍÚÓ ıÓ˜ÂÚ ‡Ò¯ËËÚ¸ Ò‚ÓÈ ÂÔÂÚÛ‡.
íËÔ˚ ÔÂÒÂÌ
• èÂÒÌË ÔÓθÁÓ‚‡ÚÂÎfl Ò‡ÏË ÔÓ Ò·Â
Ì ÏÓ„ÛÚ ÓÚÓ·‡Ê‡Ú¸ ˝Í‡Ì Ô‡-
ÚËÚÛ˚. ÖÒÎË Ê ÔÂÒÌ˛ ÔÓθÁÓ‚‡-
ÚÂÎfl ÔÂÓ·‡ÁÓ‚‡Ú¸ ‚ ÙÓχÚ
SMF Ë ÒÓı‡ÌËÚ¸  ̇ Ô·ÚÛ Ô‡-
ÏflÚË SmartMedia, ÚÓ ÒÚ‡ÌÓ‚ËÚÒfl
‚ÓÁÏÓÊÌ˚Ï ÓÚÓ·‡ÊÂÌË ˝Í‡Ì‡
Ô‡ÚËÚÛ˚, Ë ‚ ÔÂÒÌÂ ÏÓÊÌÓ ËÒ-
ÔÓθÁÓ‚‡Ú¸ Ó·Û˜‡˛˘Ë ÙÛÌ͈ËË.
• ÑÎfl ı‡ÌÂÌËfl ÔÂÒÂÌ ÔÓθÁÓ‚‡ÚÂ-
Îfl Ë ÔÂÒÂÌ ËÁ ‚̯ÌËı Ù‡ÈÎÓ‚,
Ô‰‡ÌÌ˚ı Ò ÍÓÏÔ¸˛Ú‡, ËÒ-
ÔÓθÁÛ˛ÚÒfl ‡Á΢Ì˚ ӷ·ÒÚË
Ùν¯-Ô‡ÏflÚË. èÂÒÌË ÔÓθÁÓ‚‡-
ÚÂÎfl ÌÂθÁfl ̇ÔflÏÛ˛ Á‡„ÛÁËÚ¸
‚ ӷ·ÒÚ¸ Ùν¯-Ô‡ÏflÚË, ı‡Ìfl-
˘Û˛ ÔÂÒÌË ËÁ ‚̯ÌËı Ù‡ÈÎÓ‚,
Ë Ì‡Ó·ÓÓÚ.
ПРИМЕЧАНИЕ
ÇÓÒÔÓËÁ‚‰ÂÌËÂ
Ç˚·Ó ÌÓÒËÚÂÎfl
LJ¯Â ÒÓ·ÒÚ‚ÂÌÌÓ ËÒÔÓÎÌÂÌËÂ
èÂÒÌfl ËÁ ‚̯ÌÂ„Ó Ù‡È·
Ç˚·Ó ÌÓÒËÚÂÎfl
(ÒÚ. 67)
艇˜‡
(ÒÚ. 82)
á‡ÔËÒ¸
(ÒÚ. 46)
èÂÒÌË ËÁ ‚̯ÌËı Ù‡ÈÎÓ‚
ÏÓÊÌÓ ÒÓı‡ÌËÚ¸ ÎË·Ó Ì‡
Ô·ÚÛ Ô‡ÏflÚË SmartMedia
(036 –), ÎË·Ó Ì‡ Ùν¯-
Ô‡ÏflÚ¸ (036 –).
àÒÔÓθÁÛÈÚ ÙÛÌÍˆË˛
Media Select ˜ÚÓ·˚ ‚˚·-
‡Ú¸ ÚËÔ Á‡ÔÓÏË̇˛˘Â„Ó
ÛÒÚÓÈÒÚ‚‡.
ëÓ‚ÂÚ!
Ç˚ ÏÓÊÂÚÂ ÍÓ„Ó-ÎË·Ó ÔÓ-
ÔÓÒËÚ¸ Ò˚„‡Ú¸ ͇ÍÛ˛-ÌË·Û‰¸ Ô¸Â-
ÒÛ Ë ‚ÂÏÂÌÌÓ ÒÓı‡ÌËÚ¸  ‚ ·‡Ì-
Í ÔÓθÁÓ‚‡ÚÂÎfl ‚ ͇˜ÂÒڂ هȷ
ÔÓθÁÓ‚‡ÚÂÎfl, ‡ Á‡ÚÂÏ ÒÓı‡ÌËÚ¸
˝ÚÛ ÔÂÒÌ˛ ̇ Ô·ÚÛ Ô‡ÏflÚË
SmartMedia ‚ ÙÓχÚ SMF, Ë
ÛÊ ÓÚÚÛ‰‡ ² ÏÓÊÌÓ ·Û‰ÂÚ ÔÓθ-
ÁÓ‚‡Ú¸Òfl Í‡Í Û˜Â·ÌÓÈ ÔÂÒÌÂÈ.
äÓÏÔ¸˛ÚÂ
ÇÒÚÓÂÌÌ˚Â ÔÂÒÌË
(001 – 030)
èÂÒÌË ÔÓθÁÓ‚‡ÚÂÎfl
(031 – 035)
è·ڇ Ô‡ÏflÚË
(036 – 929)
îν¯-Ô‡ÏflÚ¸
(036 – 547)
Ç ËÌÒÚÛÏÂÌÚ
‚ÒÚÓÂÌÓ 30 ÔÂÒÂÌ.
éÌË ı‡ÌflÚÒfl
‚Ó ‚ÌÛÚÂÌÌÂÈ
Ùν¯-Ô‡ÏflÚË.
ëÓı‡ÌËÚ ̇
Ô·ÚÛ Ô‡ÏflÚË
SmartMedia.
ÇıÓ‰ËÚ ‚ ÍÓÏÔÎÂÍÚ
ÔÓÒÚ‡‚ÍË.
ëÓı‡ÌËÚ ‚Ó ‚ÌÛÚ-
ÂÌÌ˛˛ Ùν¯-
Ô‡ÏflÚ¸. ÇıÓ‰ËÚ ‚
ÍÓÏÔÎÂÍÚ ÔÓÒÚ‡‚ÍË.
èÂÓ·‡ÁÓ-
‚‡ÌË ‚
ÙÓÏ‡Ú SMF
ê‡ÁÏ¢ÂÌË ÔÂÒÂÌ ‚
ÒËÌÚÂÁ‡ÚÓ DGX-505/305
ëÓı‡ÌÂÌËÂ
dgx505_e.book Page 36 Monday, August 16, 2004 2:09 PM



