Синтезаторы Yamaha DGX-505 - инструкция пользователя по применению, эксплуатации и установке на русском языке. Мы надеемся, она поможет вам решить возникшие у вас вопросы при эксплуатации техники.
Если остались вопросы, задайте их в комментариях после инструкции.
"Загружаем инструкцию", означает, что нужно подождать пока файл загрузится и можно будет его читать онлайн. Некоторые инструкции очень большие и время их появления зависит от вашей скорости интернета.

10
êÛÍÓ‚Ó‰ÒÚ‚Ó ÔÓθÁÓ‚‡ÚÂÎfl DGX-505/305
ìÒÚ‡Ìӂ͇
èêÖÜÑÖ óÖå ‚Íβ˜‡Ú¸ ÔËÚ‡ÌËÂ, ‚˚ÔÓÎÌËÚ ÒÎÂ‰Û˛˘Ë ‰ÂÈÒÚ‚Ëfl.
ïÓÚfl ËÌÒÚÛÏÂÌÚ ÏÓÊÂÚ ‡·ÓÚ‡Ú¸ Ë ÓÚ ‰ÓÔÓÎÌËÚÂθÌÓ„Ó ‡‰‡ÔÚ‡ ÔÂÂÏÂÌÌÓ„Ó ÚÓ͇, Ë ÓÚ ·‡Ú‡ÂÈ,
ÍÓÔÓ‡ˆËfl Yamaha ÂÍÓÏẨÛÂÚ ÔÓ ‚ÓÁÏÓÊÌÓÒÚË ËÒÔÓθÁÓ‚‡Ú¸ ‡‰‡ÔÚ ÔÂÂÏÂÌÌÓ„Ó ÚÓ͇. éÌ
·ÂÁÓÔ‡ÒÌ ·‡Ú‡ÂÈ Ò ˝ÍÓÎӄ˘ÂÒÍÓÈ ÚÓ˜ÍË ÁÂÌËfl Ë „Ó‡Á‰Ó ˝ÍÓÌÓÏ˘ÌÂÂ.
■
àÒÔÓθÁÓ‚‡ÌË ‡‰‡ÔÚ‡ ÔÂÂÏÂÌÌÓ„Ó
ÚÓ͇
1
ìÒÚ‡ÌÓ‚ËÚ ÔÂÂÍβ˜‡ÚÂθ [STANDBY/ON]
‚ ÔÓÎÓÊÂÌËÂ STANDBY.
2
èÓ‰Íβ˜ËÚ ‡‰‡ÔÚ ÔÂÂÏÂÌÌÓ„Ó ÚÓ͇
(PA-5D, PA-5C ËÎË ‰Û„ÓÈ, ÂÍÓÏẨÛÂÏ˚È
Yamaha) Í ‡Á˙ÂÏÛ ÔËÚ‡ÌËfl ÒËÌÚÂÁ‡ÚÓ‡.
3
èÓ‰Íβ˜ËÚ ‡‰‡ÔÚÂ Í ˝ÎÂÍÚÓÒÂÚË.
■
àÒÔÓθÁÓ‚‡ÌË ·‡Ú‡ÂÈ
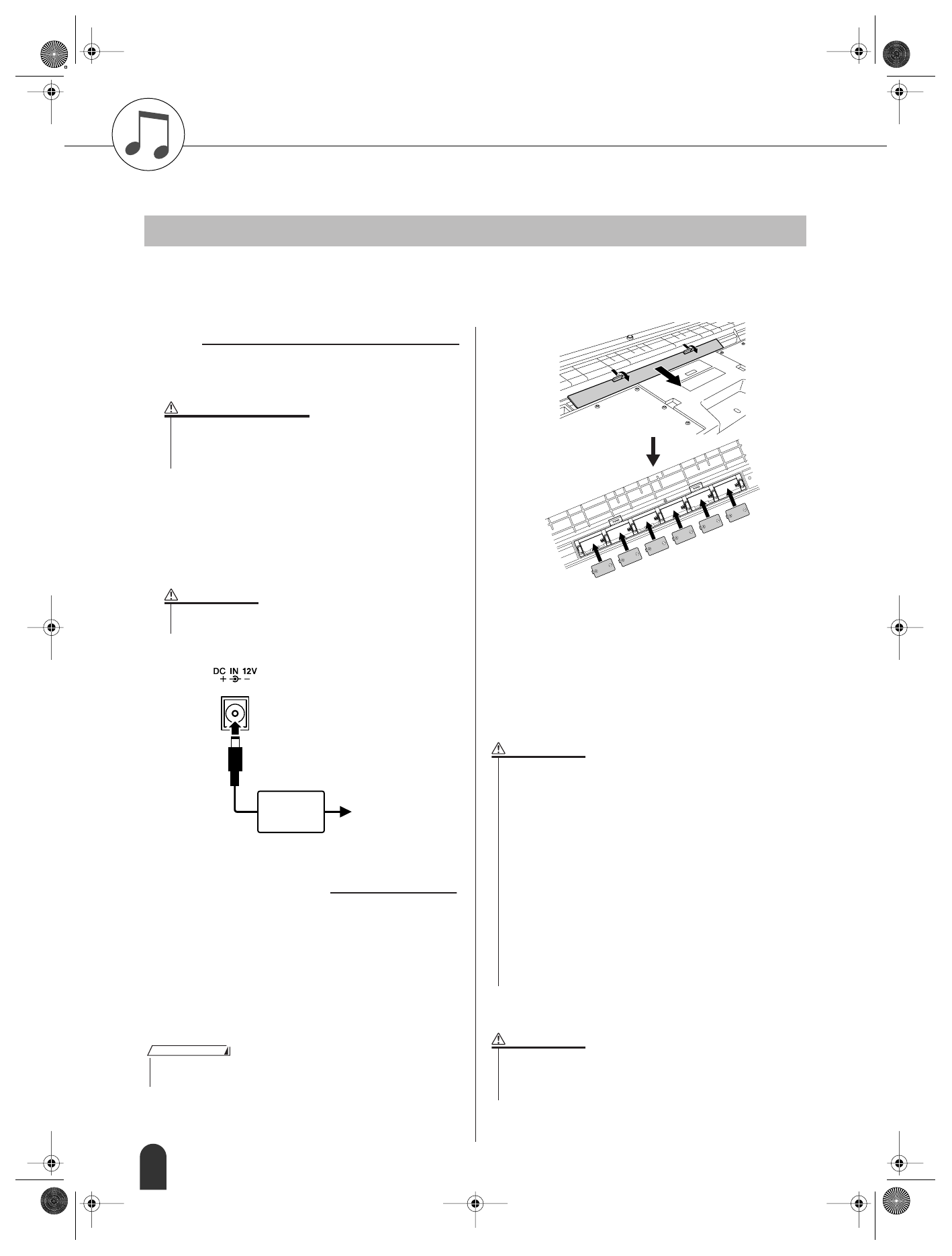
1
éÚÍÓÈÚ Í˚¯ÍÛ ÓÚÒÂ͇ ‰Îfl ·‡Ú‡ÂÈ,
‡ÒÔÓÎÓÊÂÌÌÛ˛ ̇ ÌËÊÌÂÈ Ô‡ÌÂÎË
ËÌÒÚÛÏÂÌÚ‡.
2
ÇÒÚ‡‚¸Ú ¯ÂÒÚ¸ ÌÓ‚˚ı ·‡Ú‡ÂÈ. é·‡ÚËÚÂ
‚ÌËχÌË ̇ χÍËÓ‚ÍÛ ÔÓÎflÌÓÒÚË
‚ÌÛÚË ÓÚÒÂ͇.
3
á‡ÍÓÈÚÂ Ë Á‡˘ÂÎÍÌËÚ Í˚¯ÍÛ ÓÚÒÂ͇.
ÑÎfl ‡·ÓÚ˚ ÒËÌÚÂÁ‡ÚÓ‡ Ú·ÛÂÚÒfl ¯ÂÒÚ¸ ·‡Ú‡ÂÈ ‚ 1,5 Ç
‡Áχ "D", R20P (LR20) ËÎË ‡Ì‡Îӄ˘Ì˚Â. (êÂÍÓÏÂÌ‰Û˛ÚÒfl
˘ÂÎÓ˜Ì˚ ·‡Ú‡ÂË.) ÖÒÎË Á‡fl‰‡ ·‡Ú‡ÂË Ì ı‚‡Ú‡ÂÚ ‰Îfl Ô‡-
‚ËθÌÓ„Ó ÙÛÌ͈ËÓÌËÓ‚‡ÌËfl ÒËÌÚÂÁ‡ÚÓ‡, ‚ ‚ÂıÌÂÏ Ô‡‚ÓÏ
Û„ÎÛ ˝Í‡Ì‡ ̇˜Ë̇ÂÚ ÏË„‡Ú¸ ÒÓÓ·˘ÂÌË "LOW BATTERY!!"
(ÌËÁÍËÈ ÛÓ‚Â̸ Á‡fl‰‡). èË ÔÓfl‚ÎÂÌËË Ú‡ÍÓ„Ó ÒÓÓ·˘ÂÌËfl
ÌÂÓ·ıÓ‰ËÏÓ Á‡ÏÂÌËÚ¸ ·‡Ú‡ÂË, Òӷ≇fl ÓÒÌÓ‚Ì˚ ÏÂ˚
Ô‰ÓÒÚÓÓÊÌÓÒÚË, Ô˂‰ÂÌÌ˚ ÌËÊÂ.
èÓÒÍÓθÍÛ Ì‡ÒÚÓÈÍË Ô‡ÌÂÎË ·Û‰ÛÚ ÛÚÂflÌ˚ ÔË Á‡ÏÂÌ ·‡Ú‡-
ÂÈ, ÒÓı‡ÌËÚ ‚Ò ÌÂÓ·ıÓ‰ËÏ˚ ‰‡ÌÌ˚ (ÒÏ. ÒÚ. 49 Ë 75).
í·ӂ‡ÌËfl Í ˝ÎÂÍÚÓÔËÚ‡Ì˲
• ÑÎfl ÔËÚ‡ÌËfl ËÌÒÚÛÏÂÌÚ‡ ÓÚ ˝ÎÂÍÚÓÒÂÚË ËÒÔÓθÁÛÈÚ íéãúäé ‡‰‡Ô-
Ú ÔÂÂÏÂÌÌÓ„Ó ÚÓ͇ Yamaha PA-5D ËÎË PA-5C (ËÎË ‰Û„ÓÈ, ÂÍÓÏÂÌ-
‰Ó‚‡ÌÌ˚È ÍÓÔÓ‡ˆËÂÈ Yamaha). àÒÔÓθÁÓ‚‡ÌË ‰Û„Ëı ‡‰‡ÔÚÂÓ‚ ÏÓ-
ÊÂÚ Ì‡ÌÂÒÚË ÌÂÔÓÔ‡‚ËÏ˚È ‚‰ ‡‰‡ÔÚÂÛ Ë ÒËÌÚÂÁ‡ÚÓÛ.
ПРЕДУПРЕЖДЕНИЕ
• éÚÍβ˜‡ÈÚ ‡‰‡ÔÚ ÔÂÂÏÂÌÌÓ„Ó ÚÓ͇, ÂÒÎË ËÌÒÚÛÏÂÌÚ Ì ËÒÔÓθ-
ÁÛÂÚÒfl, ‡ Ú‡ÍÊ ‚Ó ‚ÂÏfl „ÓÁ˚.
ВНИМАНИЕ
PA-5D ËÎË
PA-5C
êÓÁÂÚ͇
˝ÎÂÍÚÓÔËÚ‡ÌËfl
2
3
• èË ÔÓ‰Íβ˜ÂÌËË ‡‰‡ÔÚ‡ ÔÂÂÏÂÌÌÓ„Ó ÚÓ͇ ÔËÚ‡ÌË ‡‚ÚÓχÚ˘ÂÒÍË Ì‡˜Ë̇ÂÚ
ÔÓÒÚÛÔ‡Ú¸ ÓÚ ˝ÎÂÍÚÓÒÂÚË, ‰‡Ê ÂÒÎË ‚ ÒËÌÚÂÁ‡ÚÓ ÛÒÚ‡ÌÓ‚ÎÂÌ˚ ·‡Ú‡ÂË.
ПРИМЕЧАНИЕ
• àÒÔÓθÁÛÈÚ ÚÓθÍÓ Ï‡„‡ÌˆÂ‚˚ ËÎË ˘ÂÎÓ˜Ì˚ ·‡Ú‡ÂË. ÑÛ„Ë ÚËÔ˚
·‡Ú‡ÂÈ (‚Íβ˜‡fl ‡ÍÍÛÏÛÎflÚÓÌ˚Â) ÏÓ„ÛÚ ‚˚Á‚‡Ú¸ ÔÂÂÔ‡‰˚ ̇ÔflÊÂÌËfl
ÔË ÔÓÌËÊÂÌËË Á‡fl‰‡ ·‡Ú‡ÂË. ùÚÓ ÏÓÊÂÚ ÔË‚ÂÒÚË Í ÔÓÚ ‰‡ÌÌ˚ı
‚ÌÛÚÂÌÌÂÈ Ùν¯-Ô‡ÏflÚË ËÎË Ì‡ Ô·Ú SmartMedia™, Ë ‚‡Ï ÔˉÂÚÒfl ÂÂ
ÔÓ‚ÚÓÌÓ ÓÚÙÓχÚËÓ‚‡Ú¸.
• ìÒÚ‡ÌÓ‚ËÚ ÌÓ‚˚ ·‡Ú‡ÂË, Òӷ≇fl Ô‡‚ËθÌÛ˛ ÔÓÎflÌÓÒÚ¸ (Í‡Í ˝ÚÓ
ÔÓ͇Á‡ÌÓ Ì‡ ËÒÛÌÍÂ). çÂÔ‡‚ËθÌÓ ÛÒÚ‡ÌÓ‚ÎÂÌÌ˚ ·‡Ú‡ÂË ÏÓ„ÛÚ ÒÚ‡Ú¸
Ô˘ËÌÓÈ Ô„‚‡, ÔÓʇ‡ ËÎË ÛÚ˜ÍË Â‰ÍËı ıËÏË͇ÎËÈ.
• ÖÒÎË ·‡Ú‡ÂË ‡ÁflÊÂÌ˚, Á‡ÏÂÌËÚ ‚ÂÒ¸ ̇·Ó ËÁ ¯ÂÒÚË ·‡Ú‡ÂÈ. çÖ
àëèéãúáìâíÖ ÒÚ‡˚ ·‡Ú‡ÂË ‚ÏÂÒÚÂ Ò ÌÓ‚˚ÏË. ç ËÒÔÓθÁÛÈÚ Ӊ-
ÌÓ‚ÂÏÂÌÌÓ ‡ÁÌ˚ ÚËÔ˚ ·‡Ú‡ÂÈ (̇ÔËÏ ˘ÂÎÓ˜Ì˚Â Ë Ï‡„‡ÌˆÂ‚˚Â).
• ÖÒÎË ËÌÒÚÛÏÂÌÚ ‰ÓÎ„Ó Ì ·Û‰ÂÚ ËÒÔÓθÁÓ‚‡Ú¸Òfl, ‚˚̸Ú ·‡Ú‡ÂË, ˜ÚÓ·˚
ËÁ·Âʇڸ ‚ÓÁÏÓÊÌÓÈ ÛÚ˜ÍË ˝ÎÂÍÚÓÎËÚ‡.
• èË ÔÂÂÌÓÒ ‰‡ÌÌ˚ı ̇ Ô·ÚÛ SmartMedia ËÎË ‚Ó Ùν¯-Ô‡ÏflÚ¸ ËÒÔÓθ-
ÁÛÈÚ ‡‰‡ÔÚ ÔÂÂÏÂÌÌÓ„Ó ÚÓ͇. ŇڇÂË (‚Íβ˜‡fl ÔÂÂÁ‡flʇÂÏ˚Â)
‚Ó ‚ÂÏfl ˝ÚÓÈ ÓÔ‡ˆËË ‡Áflʇ˛ÚÒfl Ó˜Â̸ ËÌÚÂÌÒË‚ÌÓ. ÖÒÎË ·‡Ú‡ÂË
ÛÚ‡ÚflÚ Á‡fl‰ ‚Ó ‚ÂÏfl Ô‰‡˜Ë ‰‡ÌÌ˚ı, ÚÓ ‚Ò ‰‡ÌÌ˚ – Ë Ô‰‡‚‡-
ÂÏ˚Â, Ë ÛÊ ˜‡ÒÚ˘ÌÓ Ô‰‡ÌÌ˚ – ·Û‰ÛÚ ÛÚÂflÌ˚.
ВНИМАНИЕ
• ç ÓÚÍ˚‚‡ÈÚ Í˚¯ÍÛ ÓÚÒÂ͇ ‰Îfl ·‡Ú‡ÂÈ, ÍÓ„‰‡ ËÌÒÚÛÏÂÌÚ ÒÚÓËÚ Ì‡
ÔÓ‰ÒÚ‡‚ÍÂ. ŇڇÂË ÏÓ„ÛÚ ‚˚Ô‡ÒÚ¸ ËÁ ÓÚÒÂ͇ Ë Ôӂ‰ËÚ¸ ËÌÒÚÛÏÂÌÚ.
èÓ˝ÚÓÏÛ Ô‰ ÓÚÍ˚ÚËÂÏ Í˚¯ÍË ÓÚÒÂ͇ ‰Îfl ·‡Ú‡ÂÈ ‚Ò„‰‡ Ô‚Ó-
‡˜Ë‚‡ÈÚ ËÌÒÚÛÏÂÌÚ.
ВНИМАНИЕ
dgx505_e.book Page 10 Monday, August 16, 2004 2:09 PM



