Ресанта БТР-2500Р - Инструкция по эксплуатации

Ресанта БТР-2500Р

Триммер Ресанта БТР-2500Р - инструкция пользователя по применению, эксплуатации и установке на русском языке. Мы надеемся, она поможет вам решить возникшие у вас вопросы при эксплуатации техники.

Если остались дополнительные вопросы — свяжитесь с нами через контактную форму.

1 Страница 1
2 Страница 2
3 Страница 3
4 Страница 4
5 Страница 5
6 Страница 6
7 Страница 7
8 Страница 8
9 Страница 9
10 Страница 10
11 Страница 11
12 Страница 12
13 Страница 13
14 Страница 14
15 Страница 15
16 Страница 16
17 Страница 17
18 Страница 18
19 Страница 19
20 Страница 20
21 Страница 21
22 Страница 22
23 Страница 23
24 Страница 24
25 Страница 25
26 Страница 26
27 Страница 27
28 Страница 28
29 Страница 29
30 Страница 30
31 Страница 31
32 Страница 32
33 Страница 33
34 Страница 34
35 Страница 35
36 Страница 36
Страница: / 36

Содержание:

  • Страница 3 – Уважаемый покупатель!; качеством исполнения.
  • Страница 4 – СОДЕРЖАНИЕ
  • Страница 6 – ТРЕБОВАНИЯ БЕЗОПАСНОСТИ
  • Страница 7 – КОМПЛЕКТАЦИЯ; штанга состоит из двух частей и поставляется в разобранном виде
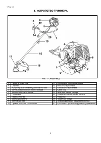
  • Страница 8 – УСТРОЙСТВО ТРИММЕРА
  • Страница 9 – ТЕХНИЧЕСКИЕ ХАРАКТЕРИСТИКИ; Серия
  • Страница 10 – СБОРКА; Соедините две части штанги. Для этого зажмите и удерживайте
  • Страница 11 – Рис. 4. Установка правой рукоятки управления; Установите правую рукоятку в кронштейн и надежно затяните все; Рис. 5. Установка левой рукоятки управления; Соедините штангу с корпусом двигателя и надежно зафиксируйте
  • Страница 12 – Установите защитный кожух при помощи болтов и гаек из комплекта.; Установка Защитного кожуха; Закрепите головку с леской или режущий диск.
  • Страница 15 – ПОДГОТОВКА К РАБОТЕ; Инструкция по смешиванию бензина и масла; Запрещается курить во время приготовления топливной смеси!
  • Страница 16 – Добавьте необходимое количество масла и тщательно перемешайте; при избыточном содержании масла в топливной смеси.
  • Страница 17 – . Откручивание крышки топливного крана; Произведите заправку топливного бака триммера приготовленной; . Заливка топливной смеси
  • Страница 18 – Рис. 17. Застегивание грудной перемычки ранцевого ремня
  • Страница 20 – Без предварительного вытягивания шнура стартера запускать
  • Страница 21 – Остановка двигателя; При необходимости экстренной остановки двигателя отключите
  • Страница 22 – Порядок работы; охлаждением на холостом ходу. Это может привести к перегреву и
  • Страница 23 – ТЕХНИЧЕСКОЕ ОБСЛУЖИВАНИЕ; Для замены лески в катушке
  • Страница 26 – Неисправность
  • Страница 27 – ХРАНЕНИЕ
  • Страница 30 – СВИДЕТЕЛЬСТВО О ПРИЕМКЕ; признан годной для эксплуатации
  • Страница 31 – СЕРВИС
Загрузка инструкции

"Загрузка инструкции" означает, что нужно подождать пока файл загрузится и можно будет его читать онлайн. Некоторые инструкции очень большие и время их появления зависит от вашей скорости интернета.

Краткое содержание

Страница 3 - Уважаемый покупатель!; качеством исполнения.

3 Уважаемый покупатель! Благодарим Вас за то, что приобрели электрический триммер торговой марки «Ресанта». Продукция «Ресанта» отличается надежностью и высоким качеством исполнения. При покупке изделия в розничной торговой сети требуйте проверки его работоспособности и комплектности, а также штампа...

Страница 4 - СОДЕРЖАНИЕ

Ред. 1.1 4 СОДЕРЖАНИЕ 1. ОБЩИЕ СВЕДЕНИЯ ........................................................................................................... 5 2. ТРЕБОВАНИЯ БЕЗОПАСНОСТИ ...................................................................................... 6 3. КОМПЛЕКТАЦИЯ .....................

Страница 6 - ТРЕБОВАНИЯ БЕЗОПАСНОСТИ

Ред. 1.1 6 2. ТРЕБОВАНИЯ БЕЗОПАСНОСТИ Безопасная работа изделия возможна только после внимательного изучения потребителем настоящего Руководства перед проведением работ. 2.1. Запрещается использовать триммер лицам, находящимся в состоянии физического утомления или под воздействием алкоголя, наркотич...

Характеристики

Другие модели - Триммеры Ресанта

Все триммеры Ресанта