Страница 3 - Уважаемый покупатель!
3 Уважаемый покупатель! Благодарим Вас за то, что приобрели электрический триммер торговой марки «Ресанта». Продукция «Ресанта» отличается надежностью и высоким качеством исполнения. При покупке изделия в розничной торговой сети требуйте проверки его работоспособности и комплектности, а также штампа...
Страница 4 - СОДЕРЖАНИЕ
Ред. 1 4 СОДЕРЖАНИЕ 1. ОБЩИЕ СВЕДЕНИЯ ........................................................................................................... 5 2. ТРЕБОВАНИЯ БЕЗОПАСНОСТИ ...................................................................................... 6 3. КОМПЛЕКТАЦИЯ .......................
Страница 5 - ОБЩИЕ СВЕДЕНИЯ; данным; Триммер
5 1. ОБЩИЕ СВЕДЕНИЯ Перед началом использования бензинового триммера внимательно ознакомьтесь с данным руководством по эксплуатации. В инструкции подробно описан процесс подготовки, запуска и технического ухода за устройством. Следуйте данным инструкциям, и триммер станет для Вас надежным помощником...
Страница 6 - ТРЕБОВАНИЯ БЕЗОПАСНОСТИ
Ред. 1 6 2. ТРЕБОВАНИЯ БЕЗОПАСНОСТИ Безопасная работа изделия возможна только после внимательного изучения потребителем настоящего Руководства перед проведением работ. 2.1. Запрещается использовать триммер лицам, находящимся в состоянии физического утомления или под воздействием алкоголя, наркотичес...
Страница 7 - КОМПЛЕКТАЦИЯ
7 2.12. Следите за исправным состоянием триммера. В случае отказа, появления шума, вибрации, стука, искр, пламени, заедания или иных признаков неисправности немедленно заглушить двигатель. 2.13. Запрещается выполнять какие-либо изменения конструкции триммера, нарушать целостность корпуса, пытаться в...
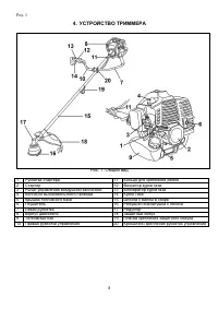
Страница 8 - УСТРОЙСТВО ТРИММЕРА
Ред. 1 8 4. УСТРОЙСТВО ТРИММЕРА Рис. 1. Общий вид 1 Рукоятка стартера 11 Кольцо для крепления ремня 2 Стартер 12 Фиксатор курка газа 3 Рычаг управления воздушной заслонкой 13 Блокиратор курка газа 4 Колпачок высоковольтного провода 14 Курок газа 5 Крышка топливного бака 15 Штанга с валом в сборе 6 Г...
Страница 9 - ТЕХНИЧЕСКИЕ ХАРАКТЕРИСТИКИ
9 5. ТЕХНИЧЕСКИЕ ХАРАКТЕРИСТИКИ Серия БТР/Модель БТР- 1300П БТР- 1300Р БТР- 1500П БТР- 1500 Р БТР- 1900П БТР- 1900Р БТР- 2500П БТР- 2500Р БТР- 2900П БТР- 2900Р Двигатель 2- х тактный, с воздушным охлаждением Тип зажигания Электронный Мощность, Вт. 1300 1500 1900 2500 2900 Обороты двигателя, об/мин 9...
Страница 10 - СБОРКА; Соедините две части штанги. Для этого зажмите и удерживайте
Ред. 1 10 6. СБОРКА 6.1. Соедините две части штанги. Для этого зажмите и удерживайте стопорный концевик на конце нижней части штанги и соедините обе части таким образом, чтобы концевик попал в специальное отверстие в соединительной муфте. Рис. 2. Сборка штанги 6.2. Зафиксируйте соединительную муфту,...
Страница 11 - Рис. 4. Установка правой рукоятки управления; Установите правую рукоятку в кронштейн и надежно затяните все; Рис. 5. Установка левой рукоятки управления; Соедините штангу с корпусом двигателя и надежно зафиксируйте
11 6.3. Открутите кронштейн для крепления рукояток управления ключом из комплекта, снимите его и установите правую рукоятку управления. Слегка затяните болты. Рис. 4. Установка правой рукоятки управления 6.4. Установите правую рукоятку в кронштейн и надежно затяните все болты. Рис. 5. Установка лево...
Страница 14 - Установите (наживите) гайку на вал. Проверьте правильность
Ред. 1 14 6.9. Установите (наживите) гайку на вал. Проверьте правильность установки ножа. Удерживая стопорный стержень одной рукой, надежно затяните гайку трубчатым ключом из набора инструментов, поворачивая ее против часовой стрелки (со стороны выходного вала редуктора). Рис. 12. Фиксация режущего ...
Страница 15 - ПОДГОТОВКА К РАБОТЕ; Приготовьте топливную смесь; Инструкция по смешиванию бензина и масла:; Запрещается курить во время приготовления топливной смеси!
15 7. ПОДГОТОВКА К РАБОТЕ 7.1. Приготовьте топливную смесь Необходимо использовать высококачественное масло, предназначенное для двухтактных двигателей с воздушным охлаждением, соответствующее классификации API ТВ или API ТС, JASO FB или JASO FC. Производитель рекомендует использовать фирменное полу...
Страница 16 - Добавьте необходимое количество масла и тщательно перемешайте; Запрещается
Ред. 1 16 Рис. 14. Смешивание топливной смеси 7.2. Добавьте необходимое количество масла и тщательно перемешайте получившуюся смесь. ВНИМАНИЕ! Старая и/или приготовленная в неправильном соотношении топливная смесь является главной причиной неустойчивой работы двигателя, а также выхода его из строя. ...
Страница 17 - Залейте топливную смесь в бак; Рис. 15. Откручивание крышки топливного крана
17 7.3. Залейте топливную смесь в бак Расположите триммер в горизонтальном положении крышкой топливного бака вверх, открутите крышку топливного бака. Рис. 15. Откручивание крышки топливного крана Произведите заправку топливного бака триммера приготовленной смесью. Рис. 16. Заливка топливной смеси ВН...
Страница 18 - рук и защелкните грудную перемычку.; Рис. 17. Застегивание грудной перемычки ранцевого ремня; Отрегулируйте размер ранцевого ремня, поочередно затянув ремни
Ред. 1 18 7.4. Наденьте на себя ранцевый ремень через специальные отверстия для рук и защелкните грудную перемычку. Рис. 17. Застегивание грудной перемычки ранцевого ремня 7.5. Отрегулируйте размер ранцевого ремня, поочередно затянув ремни регулировки Рис. 18. Регулировка размера ремня 7.6. Закрепит...
Страница 19 - Залейте топливную смесь в бак.
19 8. ЗАПУСК, ОСТАНОВКА ДВИГАТЕЛЯ И ПОРЯДОК РАБОТЫ Запуск двигателя 8.1. Залейте топливную смесь в бак. 8.2. Пять-семь раз нажмите на резиновый колпачок ручной подкачки топлива для заполнения карбюратора топливной смесью. При этом сквозь резиновый колпачок должна просматриваться подкачиваемая топлив...
Страница 21 - Остановка двигателя; При необходимости экстренной остановки двигателя отключите
21 8.6. Переведите рычаг воздушной заслонки в положение «Открыто» Рис. 24. Открытие воздушной заслонки 8.7. Повторно дерните ручку стартера, пока двигатель не заведется. Не делайте резкий рывок ручкой до «зацепления» стартера. Это может вызвать его поломку. Рис. 25. Запуск двигателя Остановка двигат...
Страница 22 - Порядок работы; Пройдите обкатку двигателя
Ред. 1 22 Порядок работы 8.9. Пройдите обкатку двигателя Обкатку двигателя (первое время работы) триммера необходимо производить в течение 3-4 часов (совокупная наработка). Во время обкатки рекомендуется использовать топливною смесь бензина и масла с соотношением 25:1. Запрещается при обкатке продол...
Страница 23 - При необходимости зафиксируйте курок газа в положении «включено»,; ТЕХНИЧЕСКОЕ ОБСЛУЖИВАНИЕ
23 8.11. При необходимости зафиксируйте курок газа в положении «включено», для этого удерживая курок газа зажмите кнопку фиксации курка газа и отпустите курок. Рис. 28. Фиксация курка газа 8.12. При работе триммерная леска изнашивается (расходуется). Для того, чтобы выпустить дополнительное количест...
Страница 26 - Неисправность Причина; Пустой топливный бак.
Ред. 1 26 Система охлаждения При загрязнении охлаждающих отверстий продуктами покоса и масляным шламом очистите их. Используйте для очистки кисточку и/или баллон со сжатым воздухом. Грязные ребра цилиндра двигателя могут стать причиной его перегрева и поломки. Глушитель В зависимости от использовани...
Страница 27 - ХРАНЕНИЕ
27 11. ХРАНЕНИЕ Храните триммер в сухом месте без резких перепадов температуры воздуха, вдали от источников пламени, таких как: печи, газовые бойлеры, газовые сушилки и другие. Если триммер не планируется использовать более одного месяца следует: 1. Слить бензин из топливного бака. 2. Завезти тримме...
Страница 30 - СВИДЕТЕЛЬСТВО О ПРИЕМКЕ; признан годной для эксплуатации.
Ред. 1 30 13. СВИДЕТЕЛЬСТВО О ПРИЕМКЕ Бензотриммер «РЕСАНТА» _______________________________________________ № _____________________________________________________________ признан годной для эксплуатации. Дата продажи ___________________________________________________ Я покупатель/представитель фи...