Проигрыватели Yamaha DVD-S1800 - инструкция пользователя по применению, эксплуатации и установке на русском языке. Мы надеемся, она поможет вам решить возникшие у вас вопросы при эксплуатации техники.
Если остались вопросы, задайте их в комментариях после инструкции.
"Загружаем инструкцию", означает, что нужно подождать пока файл загрузится и можно будет его читать онлайн. Некоторые инструкции очень большие и время их появления зависит от вашей скорости интернета.

ÏÎÄÊËÞ×ÅÍÈß
10
Ru
Перед выполнением или изменением соединений, обязательно
отключите данный аппарат и отсоедините силовой кабель от сети.
•
В зависимости от подключаемого компонента,
существуют различные методы подключений.
Возможные подключения описаны ниже.
•
Для выполнения подходящих соединений, если необходимо,
изучите инструкции, поставляемые с другими компонентам.
•
Не подключайте данный аппарат через
видеомагнитофон. Качество видеоизображения может
быть искажено системой защиты от копирования.
•
Не подключайте аудиовыходное гнездо данного
аппарата к фоновому гнезду аудиосистемы.
Данный аппарат оборудован цифровым коаксиальным,
цифровым оптическим, аналоговым 6-канальным дискретным, и
аналоговым микширующим 2-канальным выходными гнездами.
Соединение зависит от наличия аудиогнезд на компоненте.
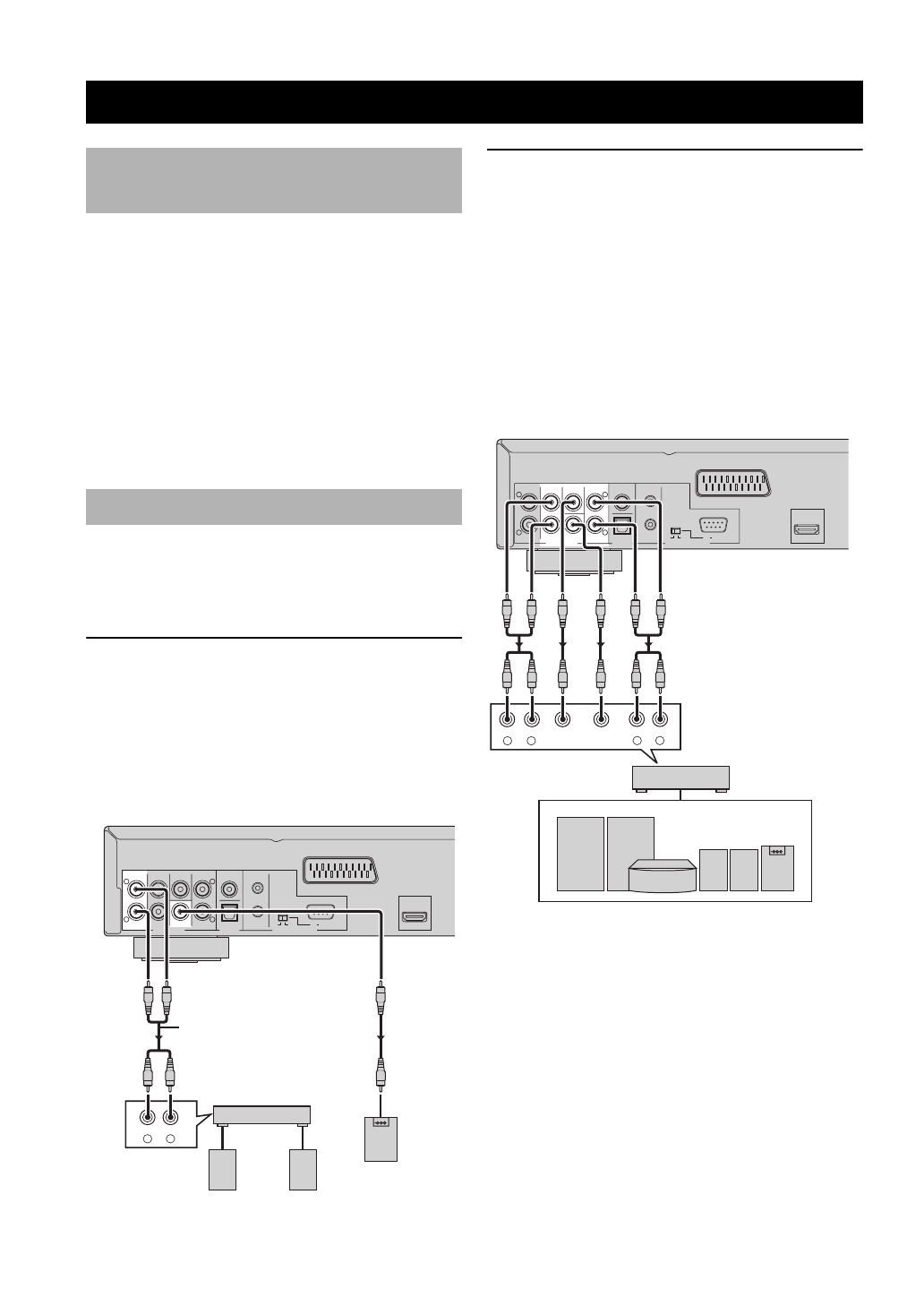
Подключение стереофонического усилителя
С помощью поставляемого штыревого аудио/видеокабеля,
подключите гнезда
AUDIO OUT (MIXED 2CH)
данного
аппарата к соответствующим входным гнездам
аудиокомпонента (например, стереофонический усилитель).
Сабвуфер можно подключить к гнезду
SUBWOOFER
.
Подключение аудиовизуального
ресивера с 6-канальным/
многоканальным входом
■
Аналоговые подключения
Если нужно воспроизвести многоканальный Super
Audio CD (SA-CD)-диск и DVD-Audio-диск, с
помощью отдельно продающихся штыревых
аудиокабелей, подключите
AUDIO OUT
(6-канальный дискретный)
гнезда данного
аппарата к соответствующим входным гнездам
аудиовизуального ресивера.
ПОДКЛЮЧЕНИЯ
Общие примечания по
подключениям
Аудиоподключения
REMOTE CONTROL
RS 232C
IN
OUT
ON
OFF
AUDIO OUT
SUBWOOFER
CENTER
SURROUND
DIGITAL
COAXIAL
OPTICAL
MIXED 2CH
FRONT
L
R
L
R
AV
HDMI
R
L
CD / DVD
Данный аппарат (Модели для Соединенного Королевства
Великобритании и Северной Ирландии, Европы, и России)
Стереофонический
усилитель
Левая
колонка
Правая
колонка
Сабвуфер
Штыревой
аудиокабель
(поставляется)
MIXED 2CH
REMOTE CONTROL
RS 232C
IN
OUT
ON
OFF
AUDIO OUT
FRONT
SUBWOOFER
CENTER
SURROUND
DIGITAL
COAXIAL
OPTICAL
L
R
L
R
AV
HDMI
R
L
F R O N T
R
L
SURROUND
CENTER
SUBWOOFER
Данный аппарат (Модели
для Соединенного
Королевства
Великобритании и
Северной Ирландии,
Европы, и России)
Аудиовизуальный
ресивер
Колонки