Проигрыватели Toshiba SD-P2800SR - инструкция пользователя по применению, эксплуатации и установке на русском языке. Мы надеемся, она поможет вам решить возникшие у вас вопросы при эксплуатации техники.
Если остались вопросы, задайте их в комментариях после инструкции.
"Загружаем инструкцию", означает, что нужно подождать пока файл загрузится и можно будет его читать онлайн. Некоторые инструкции очень большие и время их появления зависит от вашей скорости интернета.

19
ŇÁÓ‚Ó ‚ÓÒÔÓËÁ‚‰ÂÌËÂ
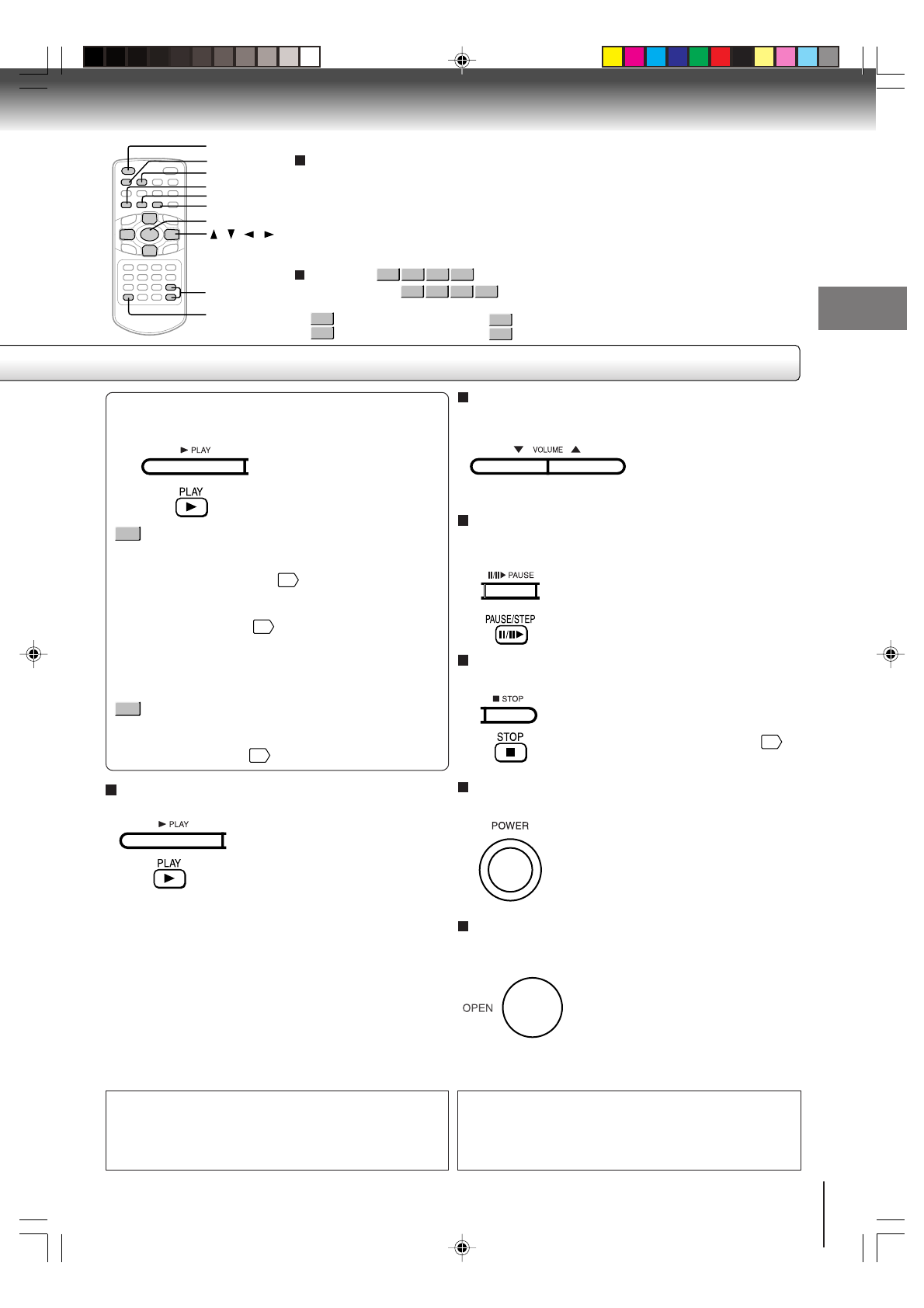
á‡ÔÛÒÍ ‚ÓÒÔÓËÁ‚‰ÂÌËfl ËÁ ÂÊËχ ÓÒÚ‡ÌÓ‚ÍË.
ç‡ÊÏËÚÂ
PLAY
.
èÓÎÛ˜ÂÌË ·ÓΠ‚˚ÒÓÍÓ„Ó Í‡˜ÂÒÚ‚‡ ËÁÓ·‡ÊÂÌËfl (èË ÔÓ‰Íβ˜ÂÌËË Í ÚÂ΂ËÁÓÛ)
ÇÓ ‚ÂÏfl ÔÓË„˚‚‡ÌËfl DVD-‚ˉÂÓ‰ËÒ͇ ̇ ˝Í‡Ì ÚÂ΂ËÁÓ‡ ËÌÓ„‰‡ ÏÓ„ÛÚ
ÔÓfl‚ÎflÚ¸Òfl ÌÂÍÓÚÓ˚ ÔÓÏÂıË, Ó·˚˜ÌÓ ÌÂÁ‡ÏÂÚÌ˚ ÔË ÔÓÒÏÓÚÂ
ÚÂ΂ËÁËÓÌÌ˚ı ÔÓ„‡ÏÏ, Ú‡Í Í‡Í ‚˚ÒÓÍÓ ‡Á¯ÂÌË ËÁÓ·‡ÊÂÌËfl ̇ ˝ÚËı
‰ËÒ͇ı ÒÓ‰ÂÊËÚ ·Óθ¯Ó ÍÓ΢ÂÒÚ‚Ó ËÌÙÓχˆËË. ïÓÚfl ÍÓ΢ÂÒÚ‚Ó ÔÓÏÂı
Á‡‚ËÒËÚ ÓÚ ÚÂ΂ËÁÓ‡, ÍÓÚÓ˚È ËÒÔÓθÁÛÂÚÒfl Ò ˝ÚËÏ ÔÓË„˚‚‡ÚÂÎÂÏ, ‚
·Óθ¯ËÌÒÚ‚Â ÒÎÛ˜‡Â‚ ÔË ÔÓÒÏÓÚ DVD-‚ˉÂÓ‰ËÒÍÓ‚ Ç‡Ï ÒΉÛÂÚ
ÛÏÂ̸¯ËÚ¸ ÂÁÍÓÒÚ¸ ËÁÓ·‡ÊÂÌËfl ̇ ÔÓ‰Íβ˜fiÌÌÓÏ ÚÂ΂ËÁÓÂ.
é ‰ËÒ͇ı
DVD-V
VCD
DVD-A
CD
èËÍÚÓ„‡ÏÏ˚
DVD-V
VCD
DVD-A
CD
‚ ÒÚÓÍ Á‡„·‚Ëfl ÔÓ͇Á˚‚‡˛Ú ÔÓË„˚‚‡ÂÏ˚Â
‰ËÒÍË ‚ ÓÚÌÓ¯ÂÌËË ÙÛÌ͈ËÈ, ÓÔËÒ‡ÌÌ˚ı ÔÓ‰ ͇ʉ˚Ï Á‡„·‚ËÂÏ.
DVD-V
: DVD-‚ˉÂÓ‰ËÒÍË.
VCD
: ÑËÒÍË VIDEO CD.
á‡ÔÛÒÍ ‚ÓÒÔÓËÁ‚‰ÂÌËfl.
ç‡ÊÏËÚ PLAY.
ÖÒÎË ‚˚ ‚˚·ÂÂÚ DVD-‚ˉÂÓ‰ËÒÍ,
ÒÓ‰Âʇ˘ËÈ „·‚ÌÓ ÏÂÌ˛, ËÎË ‰ËÒÍ VIDEO
CD Ò ÙÛÌ͈ËÂÈ PBC (ìÔ‡‚ÎÂÌËÂ
‚ÓÒÔÓËÁ‚‰ÂÌËÂÏ) (
9
), ̇ ˝Í‡Ì ÏÓÊÂÚ
ÔÓfl‚ËÚ¸Òfl ÏÂÌ˛.
ëÏ. ‡Á‰ÂÎ “èÓËÒÍ „·‚˚ Ò ËÒÔÓθÁÓ‚‡ÌËÂÏ
„·‚ÌÓ„Ó ÏÂÌ˛”.
24
• ÇÓÁÏÓÊÌÓ, ˜ÚÓ ‰Îfl ‚˚‚Ó‰‡ ̇ ˝Í‡Ì ÏÂÌ˛ ‰ËÒ͇
‚‡Ï ÌÛÊÌÓ ·Û‰ÂÚ Ì‡Ê‡Ú¸ ̇ ÍÌÓÔÍÛ TOP MENU
ËÎË Ì‡ ÍÌÓÔÍÛ MENU (‚ Á‡‚ËÒËÏÓÒÚË ÓÚ
ÍÓÌÍÂÚÌÓ„Ó ÔÓË„˚‚‡ÂÏÓ„Ó DVD-‚ˉÂÓ‰ËÒ͇).
Ç Á‡‚ËÒËÏÓÒÚË ÓÚ ‰ËÒ͇ ̇ ˝Í‡Ì ÏÓÊÂÚ
ÔÓfl‚ËÚ¸Òfl ÏÂÌ˛.
ëÏ. ‡Á‰ÂÎ “èÓËÒÍ „·‚˚ Ò ËÒÔÓθÁÓ‚‡ÌËÂÏ
„·‚ÌÓ„Ó ÏÂÌ˛”
24
.
5
MENU
TOP MENU
STOP
MODE/SETUP
PLAY
ENTER
SHIFT
VOLUME(+/–)
/ / /
PAUSE/STEP
DVD-A
: DVD-‡Û‰ËÓ‰ËÒÍË.
CD
: CD-‡Û‰ËÓ‰ËÒÍË.
èËϘ‡ÌËfl
• ç ‚Í·‰˚‚‡ÈÚ ‚ ‰ËÒÍÓ‚Ó‰ ËÒÔÓ˜ÂÌÌ˚ ‰ËÒÍË ËÎË
‰Û„Ë Ô‰ÏÂÚ˚.
• Ç ·Óθ¯ËÌÒÚ‚Â ÒÎÛ˜‡Â‚ ÔÓÒΠÁ‡‚¯ÂÌËfl
‚ÓÒÔÓËÁ‚‰ÂÌËfl ‚ˉÂÓÙËθχ ̇ ˝Í‡Ì ÔÓfl‚ÎflÂÚÒfl
ÏÂÌ˛. ÖÒÎË ‚˚ ÔÓ‰Íβ˜ËÎË ÔÓË„˚‚‡ÚÂθ DVD-‰ËÒÍÓ‚
Í ÚÂ΂ËÁÓÛ, ‚ Á‡‚ËÒËÏÓÒÚË ÓÚ ‚‡¯Â„Ó ÚÂ΂ËÁÓ‡,
‰ÎËÚÂθÌÓ ËÁÓ·‡ÊÂÌË ˝Í‡ÌÌÓ„Ó ÏÂÌ˛ ÏÓÊÂÚ
Ôӂ‰ËÚ¸ ‚‡¯ ÚÂ΂ËÁÓ, ̇‚Ò„‰‡ ÓÒÚ‡‚Ë‚ ÒΉ ÓÚ
˝ÚÓ„Ó ËÁÓ·‡ÊÂÌËfl ̇ ˝Í‡ÌÂ. èÓ‰Ó·Ì˚È Û˘Â· ÌÂ
ÔÓÍ˚‚‡ÂÚÒfl „‡‡ÌÚËÂÈ ÙËÏ˚ Toshiba. ÇÓ ËÁ·ÂʇÌËÂ
ÔÓ‰Ó·ÌÓ„Ó Û˘Â·‡ ÔÓÒΠÓÍÓ̘‡ÌËfl ‚ˉÂÓÙËθχ
Ó·flÁ‡ÚÂθÌÓ Ì‡ÊËχÈÚ ̇ ÍÌÓÔÍÛ STOP.
éëíéêéÜçé
çËÍÓ„‰‡ Ì ÔÓθÁÛÈÚÂÒ¸ ÔÓË„˚‚‡ÚÂÎÂÏ ‚
‰‚ËÊÛ˘ÂÏÒfl Ú‡ÌÒÔÓÚÌÓÏ Ò‰ÒÚ‚Â.
ÇË·‡ˆËfl ÏÓÊÂÚ Ï¯‡Ú¸ Ô‡‚ËθÌÓÏÛ
‚ÓÒÔÓËÁ‚‰ÂÌ˲ ËÎË ÔË‚ÂÒÚË Í ÔÓ‚ÂʉÂÌ˲ ‰ËÒ͇.
DVD-V
DVD-A
ê„ÛÎËÓ‚‡ÌË „ÓÏÍÓÒÚË ‰Ë̇ÏËÍÓ‚ ËÎË
ÔÓ‰Íβ˜fiÌÌ˚ı „ÓÎÓ‚Ì˚ı ÚÂÎÂÙÓÌÓ‚
ç‡ÊÏËÚ ÍÌÓÔÍÛ
VOLUME
.
ÇÔ‡‚Ó/+: ˜ÚÓ·˚ Û‚Â΢ËÚ¸ „ÓÏÍÓÒÚ¸.
Ç΂Ó/–: ˜ÚÓ·˚ ÛÏÂ̸¯ËÚ¸ „ÓÏÍÓÒÚ¸.
èËÓÒÚ‡Ìӂ͇ ‚ÓÒÔÓËÁ‚‰ÂÌËfl (ÂÊËÏ
ÌÂÔÓ‰‚ËÊÌÓ„Ó Í‡‰‡)
ÇÓ ‚ÂÏfl ‚ÓÒÔÓËÁ‚‰ÂÌËfl ̇ÊÏËÚÂ
PAUSE/STEP
.
ÑÎfl ‚ÓÒÒÚ‡ÌÓ‚ÎÂÌËfl ÌÓχθÌÓ„Ó
‚ÓÒÔÓËÁ‚‰ÂÌËfl ̇ÊÏËÚÂ
PLAY
.
• Ç ÂÊËÏ ÌÂÔÓ‰‚ËÊÌÓ„Ó Í‡‰‡ Á‚ÛÍ
ÓÚÍβ˜‡ÂÚÒfl.
èÓÎ̇fl ÓÒÚ‡Ìӂ͇ ‚ÓÒÔÓËÁ‚‰ÂÌËfl
ç‡ÊÏËÚÂ
STOP
.
èÓË„˚‚‡ÚÂθ Á‡ÔÓÏÌËÚ ÔÓÎÓÊÂÌËÂ,
‚ ÍÓÚÓÓÏ ‚ÓÒÔÓËÁ‚‰ÂÌË ·˚ÎÓ
ÓÒÚ‡ÌÓ‚ÎÂÌÓ. ÑÎfl Ó˜ËÒÚÍË Ô‡ÏflÚË
̇ÊÏËÚ ÍÌÓÔÍÛ STOP ¢fi ‡Á.
23
Ç˚Íβ˜ÂÌË ÔËÚ‡ÌËfl
ç‡ÊÏËÚ ÍÌÓÔÍÛ
POWER
.
쉇ÎÂÌË ‰ËÒ͇
ç‡ÊÏËÚ ÍÌÓÔÍÛ OPEN ̇ „·‚ÌÓÏ ÛÒÚÓÈÒÚ‚Â,
˜ÚÓ·˚ ÓÚÍ˚Ú¸ Í˚¯ÍÛ ‰ËÒÍÓ‚Ó‰‡.
ëÌËÏËÚ ‰ËÒÍ Ò ‚Â̈‡, ΄ÍÓ
̇ʇ‚ ‚ÌËÁ ̇ Â„Ó ˆÂÌÚ.
èÓÒΠۉ‡ÎÂÌËfl ‰ËÒ͇ Á‡ÍÓÈÚÂ
Í˚¯ÍÛ ‰ËÒÍÓ‚Ó‰‡.
éëíéêéÜçé
ç ÔË͇҇ÈÚÂÒ¸ Í ¯ÔË̉Âβ ‰ËÒÍÓ‚Ó‰‡
ÌÂÔÓÒ‰ÒÚ‚ÂÌÌÓ ÔÓÒΠÔÓ‰ÓÎÊËÚÂθÌÓ„Ó
ÔÓË„˚‚‡ÌËfl, ÓÌ ÏÓÊÂÚ ·˚Ú¸ „Ófl˜ËÏ.
ÅÛ‰¸Ú ÓÒÚÓÓÊÌ˚, ‚Í·‰˚‚‡fl ËÎË Û‰‡Îflfl ‰ËÒÍ.
SD-P2800SR-R_P17-30
2006.01.17, 08:59
19








