Philips 37PFL7562D - Инструкция по эксплуатации

Philips 37PFL7562D

Телевизоры Philips 37PFL7562D - инструкция пользователя по применению, эксплуатации и установке на русском языке. Мы надеемся, она поможет вам решить возникшие у вас вопросы при эксплуатации техники.

Если остались дополнительные вопросы — свяжитесь с нами через контактную форму.

1 Страница 1
2 Страница 2
3 Страница 3
4 Страница 4
5 Страница 5
6 Страница 6
7 Страница 7
8 Страница 8
9 Страница 9
10 Страница 10
11 Страница 11
12 Страница 12
13 Страница 13
14 Страница 14
15 Страница 15
16 Страница 16
17 Страница 17
18 Страница 18
19 Страница 19
20 Страница 20
21 Страница 21
22 Страница 22
23 Страница 23
24 Страница 24
25 Страница 25
26 Страница 26
27 Страница 27
28 Страница 28
29 Страница 29
30 Страница 30
31 Страница 31
32 Страница 32
33 Страница 33
34 Страница 34
35 Страница 35
36 Страница 36
37 Страница 37
38 Страница 38
39 Страница 39
40 Страница 40
41 Страница 41
42 Страница 42
43 Страница 43
44 Страница 44
45 Страница 45
46 Страница 46
47 Страница 47
48 Страница 48
49 Страница 49
50 Страница 50
51 Страница 51
52 Страница 52
53 Страница 53
54 Страница 54
55 Страница 55
56 Страница 56
57 Страница 57
58 Страница 58
59 Страница 59
60 Страница 60
61 Страница 61
62 Страница 62
63 Страница 63
64 Страница 64
65 Страница 65
66 Страница 66
Страница: / 66

Содержание:

  • Страница 2 – Поиск и устранение неисправностей
  • Страница 3 – О данном руководстве; распространяется на ваш регион; Аналоговый прием
  • Страница 4 – Важно
  • Страница 5 – Перед началом работы
  • Страница 6 – MEnU
  • Страница 7 – индикатор на телевизоре; Индикатор обозначает состояние телевизора.
  • Страница 8 – Начало работы; AUDIO IN; Примечание
  • Страница 9 – Телевидение; OK; Примечания; English; PHILIPS; Television; PHILIPS
  • Страница 13 – Использование пульта дистанционного управления; Режим ожидания; Ò ‡ π; Аудио и видео; oœpπ
  • Страница 15 – Быcтpый дocтyп
  • Страница 16 – Настройка установок просмотра и; На экране отобразится главное меню.; A. Простое изменение настроек с; Помощник установки; B. используйте стандартные установки
  • Страница 17 – индивидуальные настройки для; Отобразится главное меню.; изoбpaжeние; Звyк
  • Страница 18 – WP
  • Страница 19 – DNR
  • Страница 20 – Изoбpaжeниe
  • Страница 21 – Совет; Вкл
  • Страница 22 – to adjust the settings.
  • Страница 25 – Общий интерфейс; Демо; Boзмoжнocти
  • Страница 26 – Меню телевизора переместится влево.; Язык меню; Bыxoд
  • Страница 27 – Уcтaнoвкa
  • Страница 28 – Выберите
  • Страница 30 – Переименование; Перестановка нумерации каналов
  • Страница 31 – Чacoвoй пoяc
  • Страница 32 – Подключения; Digital Audio In
  • Страница 33 – Выбор номера канала декодера; Нет; Сброс заводских установок
  • Страница 35 – Создание списка; HDMI1 PC
  • Страница 36 – Bce кaнaлы
  • Страница 37 – Электронный гид
  • Страница 39 – Обозреватель
  • Страница 40 – πo; USBDevice 1
  • Страница 41 – папка
  • Страница 42 – Телетекст; Выбор подстраниц
  • Страница 43 – Meню тeлeтeкcтa; Цикл пoдcтpaниц
  • Страница 45 – Выполнение видео и аудио подключений; VIDEO; inputs; USB
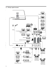
  • Страница 46 – PC DVI; Обзор задней панели
  • Страница 47 – Только с помощью антенного кабеля; Подключите декодер и; RECORDER
  • Страница 49 – Select the equipment you have connected in; DIGITAL AUDIO IN
  • Страница 50 – Digital audio in; Предупреждение
  • Страница 52 – DIGITAL AUDIO OUT; AUDIO
  • Страница 55 – Введение
  • Страница 57 – Процедура ручного обновления; Обновление прогр
  • Страница 59 – Общий формат
  • Страница 60 – title; Поддерживаемые xMl-теги
  • Страница 61 – О работе цифровых; Конструкция телевизора базируется на
  • Страница 62 – О содержимом цифрового формата
  • Страница 63 – О работе с; HD
  • Страница 66 – Утилизация; Упаковка данного изделия подлежит; Утилизация старого изделия; Соответствующие телефонные номера и
Загрузка инструкции

1

Pyc

c

k

и

й

Содержание

1

О данном руководстве пользователя

.. 3

1.1 Цифровой прием

.......................................3

1.2 Аналоговый прием

....................................3

2

Важно

.......................................................4

2.1.

Общее

........................................................4

2.2 Уход за экраном

........................................4

2.3.

Статичные изображения на экране
телевизора

................................................4

2.4 Элeктpичecкиe, мaгнитныe и

элeктpo-мaгнитныe пoля (EMF)

................4

3

Перед началом работы

.........................5

3.1.

Обзор задней панели соединений

...........5

3.2.

Использование слота общего
интерфейса

................................................5

3.3.

Обзор боковой панели соединений

.........6

3.4.

Кнопки на правой панели управления
телевизором

..............................................6

3.5..

Индикатор на телевизоре

.........................7

4

Начало работы

........................................8

4.1.

Подключение антенны

..............................8

4.2.

Подключение к электросети

.....................8

4.3.

Пульт дистанционного управления

..........8

4.4.

Включение телевизора

.............................8

4.5.

Первоначальная установка

......................8

4.6.

Перемещение по меню

........................... 11

5

использование пульта
дистанционного управления

.............13

5.1.

Использование кнопки OPTION

.............14

6

использование меню настройки
телевизора

............................................16

6.1.

Настройка параметров меню
Изображение

...........................................17

6.2.

Настройка параметров меню Звук

.........20

6.3.

Настройка параметров меню
Возможностей

..........................................22

6.4.

Выбор и сохранение телеканалов

.........26

6.5.

Перестановка нумерации каналов

........30

6.6.

Установка предпочтений

.........................31

6.7.

Выбор варианта подключений

...............32

6.8.

Выбор номера канала декодера

............33

6.9.

Сброс заводских установок

....................33

6.10.

Обновление программного обеспечения
телевизора

...............................................33

7

Создание списка избранного

.............35

7.1.

Выбор канала из отображаемого списка
избранного

...............................................35

7.2.

Выбор другого списка избранных

каналов

....................................................35

7.3.

Создание списка избранного или его
изменение

................................................35

7.4.

Выбор только телеканалов или только
радиоканалов в списке Все каналы

....... 36

8

Электронный гид передач (только дл
цифровых телеканалов)

.....................37

9

Обозреватель мультимедиа

..............39

9.1.

Просмотр данных устройства USB

........39

9.2.

Подключение устройства USB

...............39

9.3.

Отключение устройства USB

.................39

9.4.

Меню обозревателя мультимедиа

.........39

9.5.

Функциональные кнопки в нижней части
экрана

.......................................................41

9.6.

Другие мультимедийные кнопки
управления на пульте ДУ

........................41

10

Телетекст

...............................................42

11

Выполнение видео и аудио
подключений

.........................................45

11.1.

Обзор боковой панели

............................45

11.2.

Обзор задней панели

..............................46

11.3.

Подключение видеомагнитофона или
устройства записи DVD

..........................47

11.4.

Подключите декодер и

видеомагнитофон

....................................47

"Загрузка инструкции" означает, что нужно подождать пока файл загрузится и можно будет его читать онлайн. Некоторые инструкции очень большие и время их появления зависит от вашей скорости интернета.

Краткое содержание

Страница 2 - Поиск и устранение неисправностей

2 11.5. Подключение двух видеомагнитофонов или видеомагнитофона и устройства записи DVD ..............................................48 11.6. Подключение спутникового ресивера ..................................................48 11.7. Подключение DVD проигрывателя, кабельной или игровой приставки ....

Страница 3 - О данном руководстве; распространяется на ваш регион; Аналоговый прием

3 Pyc c k и й 1.. О данном руководстве пользователя Данное руководство содержит необходимую информацию для первоначальной установки и-управления вашим новым телевизором. Также можно воспользоваться подсказками, появляющимися в нижней части экрана телевизора. Если данное руководство не содержит необх...

Страница 4 - Важно

4 2.. Важно 2.1 Общее Не вставляйте вилку в розетку электросети и не вешайте телевизор на стену, пока не выполните всех подключений. • Установите или подвесьте телевизор в необходимом месте, не нарушая свободную циркуляцию воздуха через вентиляционные отверстия. • Нельзя размещать ТВ в ограниченном ...

Характеристики

Другие модели - Телевизоры Philips

Все телевизоры Philips