Страница 2 - «ЖУКОВСКИЙ МАШИНОСТРОИТЕЛЬНЫЙ ЗАВОД»; КОТЕЛ; РУКОВОДСТВО ПО ЭКСПЛУАТАЦИИ
ОТКРЫТОЕ АКЦИОНЕРНОЕ ОБЩЕСТВО «ЖУКОВСКИЙ МАШИНОСТРОИТЕЛЬНЫЙ ЗАВОД» (ОАО «ЖМЗ») КОТЕЛ ОТОПИТЕЛЬНЫЙ ВОДОГРЕЙНЫЙ КОВ - СГ - 43; КОВ - СГ -50 « КОМФОРТ» РУКОВОДСТВО ПО ЭКСПЛУАТАЦИИ г. Жуковский 2007 г.
Страница 3 - ОГЛАВЛЕНИЕ
ОГЛАВЛЕНИЕ 1. Общие указания 2. Основные технические параметры 3. Комплект поставки 4. Устройство котла 5. Требования по технике безопасности 6. Подготовка котла к работе 7. Порядок работы 8. Техническое обслуживание 9. Правила транспортирования и хранения 10. Возможные неисправности и методы их уст...
Страница 4 - УВАЖАЕМЫЙ ПОКУПАТЕЛЬ!; Dixis
УВАЖАЕМЫЙ ПОКУПАТЕЛЬ! Благодарим Вас за то, что Вы приобрели отопительный, водогрейный, стальной, газовый котел производства ОАО «Жуковский машиностроительный завод», одного из ведущих Российских производителей отопительного оборудования. Завод является Дипломантом программы “100 ЛУЧШИХ ТОВАРОВ РОСС...
Страница 5 - Параметры
Давление в системе отопления в рабочем состоянии (при температуре воды в системе отопления 60 – 80 ° С) должно быть не более 1,5 кгс / см 2 . На стояке (выходной трубе) должен быть установлен предохранительный клапан, отрегулированный на срабатывание при давлении в системе отопления 1,8 ± 0,1 кгс / ...
Страница 8 - Котел отопительный водогрейный Комфорт
Рис.1 Котел отопительный водогрейный Комфорт 1. Тягопрерыватель; 10. Горелка; 2. Дверца тягопрерывателя; 11. Кожух блока; 3. Термометр; 12. Турбулятор; 4. Желоб; 13. Бак - теплообменник; 5. Блок управления; 14. Термодатчик термостата; 6. Устройство запальное; 15. Автоматика по перегреву; 7. Основани...
Страница 9 - VS; Блок управления
Рис.2 Блок управления VS8620C “Honeywell” 1. Пьезорозжиг; 6. Штуцера замера давления; 2. Запальник; 7. Кнопка пусковая; 3. Термопара; 8. Термостат; 4. Автоматика по тяге; 9. Автоматика по перегреву. 5. Блок автоматики VS 8620С; Рис. 3 Блок управления SIT 820 NOVA 1. Пьезорозжиг; 6. Штуцера замера да...
Страница 10 - Устройство запальное
4.7. Устройство запальное Рис. 4 предназначено для крепления запальника, термогенератора, термопары, свечи пьезорозжига и розжига основной горелки. Рис. 4 Устройство запальное 1. Свеча пьезорозжига; 3. Термопара; 2. Термогенератор; 4. Запальник. 4.8. Термогенератор является независимым источником эл...
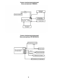
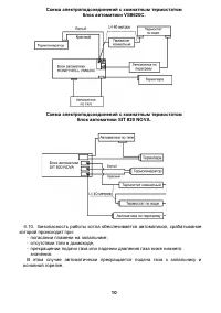
Страница 12 - которой происходит при:
Схема электроподсоединений с комнатным термостатом блок автоматики VS8620C. Схема электроподсоединений с комнатным термостатом блок автоматики SIT 820 NOVA. 4.10. Безопасность работы котла обеспечивается автоматикой, срабатывание которой происходит при: - погасании пламени на запальнике; - отсутстви...
Страница 13 - ТРЕБОВАНИЯ ПО ТЕХНИКЕ БЕЗОПАСНОСТИ
5. ТРЕБОВАНИЯ ПО ТЕХНИКЕ БЕЗОПАСНОСТИ 5.1. Уход за котлом осуществляет владелец. Монтаж, первичный запуск котла должны выполняться только газовым хозяйством, сервисной службой завода - изготовителя или специализированными монтажными службами, имеющими специальную лицензию (разрешение) на данный вид ...
Страница 14 - ПОДГОТОВКА КОТЛА К РАБОТЕ
аварийной службы и до устранения утечки газа не производите работ, связанных с огнем или искрообразованием (не включайте и не выключайте электроосвещение, не пользуйтесь газовыми и электрическими приборами, не зажигайте огня и т. д.). 5.10. Избегайте применения низкокачественного (поддельного) антиф...
Страница 15 - ПОСЛЕДОВАТЕЛЬНОСТЬ ДЕЙСТВИЙ
присоединительного газоотводящего устройства котла (см. табл.1), быть строго вертикальным, гладким, ровным, без поворотов и сужений. Наружная поверхность дымохода, расположенная выше кровли, должна быть оштукатурена цементным раствором. Часть дымохода, расположенная на чердаке, должна быть оштукатур...
Страница 17 - ПОСЛЕДОВАТЕЛЬНОСТЬ ВКЛЮЧЕНИЯ КОТЛА; Блок автоматики
6.14. После монтажа проверьте газовые и водопроводные коммуникации котла на герметичность. Герметичность соединений газопроводов проверяйте с помощью мыльной эмульсии. Запрещается применять огонь для обнаружения утечек газа. 6.15. Настройте термостат 8 (Рис.2) или (Рис.3) на необходимую температуру ...
Страница 18 - ПОСЛЕДОВАТЕЛЬНОСТЬ ВЫКЛЮЧЕНИЯ КОТЛА:
основной горелки нажмите кнопку пусковую и поверните ее против часовой стрелки в положение «Горит горелка» . 7.3.3. Ручкой термостата 8 (Рис.2) или (Рис.3) установите необходимую температуру воды в котле, через ~ 40 ÷ 60 сек. (после нагрева термогенератора) автоматически загорится основная горелка. ...
Страница 19 - Наименование работ
8.2. Наблюдение за работой котла возлагается на владельца, который обязан содержать котел в чистоте и исправном состоянии. 8.3. По окончании отопительного сезона промойте систему отопления раствором щелочи (0, 3 кг кальцинированной соды на 10 л воды). Для этого заполните раствором систему отопления ...
Страница 20 - ПРАВИЛА ТРАНСПОРТИРОВАНИЯ И ХРАНЕНИЯ
1 2 Проверка работоспособности автоматики по тяге и автоматики по перегреву По мере необходимости Проверка работы автоматики безо - пасности по пламени и термостата То же Проверка работы пьезорозжига То же Прочистка металлической щеткой горелочных пазов в верхней части горелки от окалины, сажи, соле...
Страница 21 - ВОЗМОЖНЫЕ НЕИСПРАВНОСТИ И МЕТОДЫ ИХ УСТРАНЕНИЯ; SIT
10. ВОЗМОЖНЫЕ НЕИСПРАВНОСТИ И МЕТОДЫ ИХ УСТРАНЕНИЯ Таблица 4 № п/п Наименование неисправности, внешнее проявление и дополнительные признаки Вероятная причина Методы устранения Примечание 1 2 3 4 5 1. Нажатием на кнопку пусковую не удается разжечь запальник, пламя на запальнике гаснет, отрывается. За...
Страница 23 - или газового хозяйства
1 2 3 4 5 5 . Запальник горит, основная горелка не зажигается Пламя запальника не касается термогенератора из - за малого давления газа или наличия в помещении сильных сквозняков, приводящих к отклонению пламени от термогенератора Сообщите в газовое хозяйство. Устраните или уменьшите сквозняки. Инже...
Страница 24 - СВИДЕТЕЛЬСТВО О ПРИЕМКЕ.; HONEYWELL; ГАРАНТИЙНЫЕ ОБЯЗАТЕЛЬСТВА
11. СВИДЕТЕЛЬСТВО О ПРИЕМКЕ. Котел КОВ - СГ - 43 Комфорт; КОВ - СГ - 50 Комфорт (ненужное зачеркнуть) Блок автоматики: HONEYWELL ; SIT (ненужное зачеркнуть) заводской номер________________ соответствует ГОСТ Р 51733 - 2001, ТУ 4931-002-075504413- 99 и признан годным для эксплуатации Дата выпуска ___...
Страница 25 - Возможно появление шума (стука) в баке при работе котла
Акт, вместе с копией контрольного талона и дефектным узлом направляется владельцем котла заводу - изготовителю по адресу: 140184, Россия, Московская область, г. Жуковский, ул. Заводская, 3 ОАО «Жуковский машиностроительный завод», Тел. сервисной службы: (495) 556 -68- 22, ( 496 - 48) 7 -42-25 12.6. ...
Страница 26 - ПРИЛОЖЕНИЕ А; КОНТРОЛЬНЫЙ ТАЛОН НА УСТАНОВКУ КОТЛА
ПРИЛОЖЕНИЕ А КОНТРОЛЬНЫЙ ТАЛОН НА УСТАНОВКУ КОТЛА 1. Дата установки котла _____________________________________ 2. Адрес установки_________________________________________ _________________________________________________________ 3. Телефон домоуправления_________________________________ 4. Сервисна...
Страница 27 - ТАЛОН No 1; ТАЛОН No 2; (наименование местного управления газ. хоз
К О Н ТР О Л ЬН Ы Й К О РЕ Ш О К Н а га ра нт ий ны й ре мо нт к от ла _ __ __ __ __ __ __ __ __ __ __ _ И зъ ят « __ »_ __ __ __ __ _2 00 __ г. М ас те р __ __ __ __ __ __ __ __ __ __ _ М . П . (ф ам ил ия и п од пи сь ) ОАО «Жуковский машиностроительный завод» г. Жуковский, Московская обл., индекс...