Mystery MMD-3007 - Инструкция по эксплуатации

Mystery MMD-3007

Магнитола Mystery MMD-3007 - инструкция пользователя по применению, эксплуатации и установке на русском языке. Мы надеемся, она поможет вам решить возникшие у вас вопросы при эксплуатации техники.

Если остались дополнительные вопросы — свяжитесь с нами через контактную форму.

1 Страница 1
2 Страница 2
3 Страница 3
4 Страница 4
5 Страница 5
6 Страница 6
7 Страница 7
8 Страница 8
9 Страница 9
10 Страница 10
11 Страница 11
12 Страница 12
13 Страница 13
14 Страница 14
15 Страница 15
16 Страница 16
17 Страница 17
18 Страница 18
19 Страница 19
20 Страница 20
21 Страница 21
22 Страница 22
23 Страница 23
24 Страница 24
25 Страница 25
26 Страница 26
27 Страница 27
28 Страница 28
29 Страница 29
30 Страница 30
31 Страница 31
32 Страница 32
33 Страница 33
34 Страница 34
Страница: / 34
Загрузка инструкции

РУКОВОДСТВО ПО ЭКСПЛУАТАЦИИ

АВТОМОБИЛЬНЫЙ МУЛЬТИМЕДИЙНЫЙ РЕСИВЕР

MYSTERY MMD-3007

Cъемная откидная передняя панель

Поддержка носителей CD-R/-RW/DVD±R/±RW

Совместимость с форматами DVD/VCD/CD-DA/WMA/MP3/MPEG4

Электронный анти-шок повышенной эффективности

Повтор / Программа / Случайно / Сканирование

AM / FM / УКВ радиоприемник

Запоминание 30 станций

Автопоиск / Сканирование станций

Встроенный эквалайзер (Поп / Рок / Классика)

Выходная мощность 4 х 50 Вт

Цифровой энкодер для регулировки громкости

Приглушение звука / Тонкомпенсация / Часы

4-х канальный линейный выход RCA

2 видео выхода

Выход на сабвуфер

Аудио/видео вход на передней панели

USB вход на передней панели

Разъем для карт памяти SD/MMC

Полнофункциональный карточный пульт ДУ

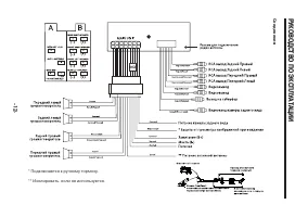
ISO разъем

"Загрузка инструкции" означает, что нужно подождать пока файл загрузится и можно будет его читать онлайн. Некоторые инструкции очень большие и время их появления зависит от вашей скорости интернета.

Характеристики

Другие модели - Магнитолы Mystery

Все магнитолы Mystery