Страница 2 - СОДЕРЖАНИЕ
Меры предосторожности ................................................................ 3Обращение с дисками ..................................................................... 4Кнопки управления .......................................................................... 5Пульт ДУ .....................
Страница 3 - МЕРЫ ПРЕДОСТОРОЖНОСТИ
При воспроизведении желательно ус-танавливать такой уровень громкости, который не заглушал бы окружающие звуки и не мешал водителю нормаль-но ориентироваться на дороге. Ни в коем случае не разбирайте дан-ный аппарат. Это может привести к несчастному случаю или поражению электрическим током. Во избеж...
Страница 4 - ОБРАЩЕНИЕ С ДИСКАМИ
Форматы дисков для воспроиз-ведения: DVD VideoDVD-R, DVD-RW, DVD+R, DVD+RWAudio CD, CD-R, CD-RW, MP3 Номер региона На всех DVD проигрывателях и DVD дисках проставлен номер региона. Если номер региона, указанный на DVD диске не соответствует номе-ру региона данного проигрывате-ля, такой диск не будет...
Страница 5 - КНОПКИ УПРАВЛЕНИЯ
-5- КНОПКИ УПРАВЛЕНИЯ Передняя панель 1. 6,5” широкоформатный сенсор- ный ЖК-монитор 2. Кнопка выключения звука 3. Кнопка активации/выключения режима NAVI Нажмите и удерживайте кнопку NAVI для включения голосовой на-вигации (только для модели MDD-7565NV). Примечание: Убедитесь, что функция NAVI акти...
Страница 6 - Если активирован режим ручного
Режим «Bluetooth» отображается на мониторе (только для модели MDD-7550BT). 7. Кнопка инициализации/перезаг- рузки системы (Reset). Кнопка активируется при помощи шари-ковой ручки или любого другого предмета с заостренным концом. Кнопка активации микрофона при работе Bluetooth (только для мо-дели MDD...
Страница 7 - ПУЛЬТ ДУ; Режим EXT2 будет отображаться
ПУЛЬТ ДУ 1. Кнопка включения/выключения системы 2 . Кнопка переключения дипазонов во время работы радиоприемни-ка/ТВ/внешнего источника Радио-тюнер: FM1 – FM2 – FM3 – AM1 (MW) – AM2 (MW) ТВ-тюнер: TV1 – TV2 Внешний источник: EXT1 – EXT2 (CAM) – EXT3 (NAVI) (только для модели MDD-7565NV) Примечание: ...
Страница 8 - ENTER
DVD/CD/MP3 проигрыватель: При помощи кнопок с цифрами 0-9 выберите Главу/дорожку для воспроизведения. 4. Кнопка вывода на экран меню на- стройки Нажмите кнопку SETUP для отоб- ражения меню настройки на мо-ниторе. Нажмите и удерживайте эту кноп- ку для отключения LCD монитора, при этом звуковое воспр...
Страница 11 - или коснитесь; ОСНОВНЫЕ ОПЕРАЦИИ
Включение/выключение системы Примечание:Эксплуатируйте данную систему только при запущенном двигателе.Эксплуатация системы в течение длительного времени при выклю-ченном двигателе может привести к разрядке аккумулятора. Для включения системы нажмите кнопку POWER/SOURCE или косни-тесь монитора. Систе...
Страница 12 - Выключение звука; не прикасайтесь к; Загрузка/извлечение диска
Примечание: При включении системы уровень громкости увеличивается до уров-ня, установленного до выключения аппарата.Вы можете установить максималь-ный уровень громкости при вклю-чении аппарата в разделе BEEP/VOLUME в меню настроек. Например, если максимальный уровень громкости установлен на 10, а пр...
Страница 13 - Нажмите кнопку; EJECT; еще раз для закрытия мони-
Нажмите кнопку EJECT на пере- дней панели, монитор выдвинет-ся. Выньте диск и нажмите кнопку EJECT еще раз для закрытия мони- тора.Для модели MDD-7565NV Нажмите кнопку TILT для открытия монитора, затем вставьте или вы-ньте карту памяти с навигацион-ной картой. Примечание: При нажатии кнопки TILT уго...
Страница 14 - Экран монитора; Иконка отображает текущий; УПРАВЛЕНИЕ РАДИО-ТЮНЕРОМ
Экран монитора 1. Иконка отображает текущий режим работы системы. На-жмите эту иконку для выбора другого режима работы. 2. Иконка отображает текущий частотный диапазон. Нажмите эту иконку для выбора другого диапазона. 3. Иконка отображает частоту принимаемой радиостанции. Нажмите эту иконку для выво...
Страница 16 - Настройка на станцию; Иконки с цифрами для ввода
Настройка на станцию Нажмите кнопку SEEK для выбора режима настройки.Нажмите иконку «FREQ» на экране или кнопку DIRECT на пульте ДУ, на экран будет выведена табличка. 1. Иконки с цифрами для ввода желаемой частоты. 2. Иконка удаления неверно вве- денной цифры. 3. Иконка подтверждения выбора частоты....
Страница 17 - Меню настройки радио-тюнера
Меню настройки радио-тюнера Нажмите иконку CTRL для вывода на экран меню настройки. 1. Иконка возврата к предыдуще- му виду экрану. 2. Иконка выбора частотного диапазона. 3. Иконка вывода на экран таб- лички настройки на станцию. 4. Иконка выбора номера сохра-ненной станции. 5. Иконка отображает ном...
Страница 19 - Поиск станции по типу программ
-19- Поиск станции по типу программ Коротко нажмите кнопку PTY на пульте ДУ или иконку PTY для вклю-чения/выключения поиска станции по типу программ. После включе-ния этого режима на дисплее по-явятся надписи, как показано на рисунке. Нажмите и удерживайте эту кноп-ку/иконку, затем помощью кнопок VO...
Страница 20 - Переключение радиосигналов
онной строке отобразится частота настройки приемника. Переключение радиосигналов Нажмите коротко кнопку/иконку AF, при этом символ «AF» окрасит-ся в оранжевый цвет. Во время прослушивания радио в движении этот параметр позволя-ет находить более сильный сигнал текущей станции, излучаемый дру-гими пер...
Страница 21 - УПРАВЛЕНИЕ ТВ-ТЮНЕРОМ
-21- Выбор режима работы ТВ-тю-нера Для выбора режима работы ТВ-тюнера нажмите кнопку POWER/SOURCE на передней панели или пульте ДУ, или нажмите соответс-твующую иконку на экране мони-тора. Выберите диапазон при помощи кнопки BAND на передней панели или пульте ДУ, или иконки «BAND» на экране монитор...
Страница 22 - Настройка каналов; Иконки ввода номера желае-
8. Иконка возврата к предыдуще-му / перехода к последующему каналу. 9. Иконка выключения/включе- ния звука. 10. Иконка отображает уровень громкости. Нажмите «+» для увеличения уровня громкости. Нажмите «-» для уменьшения уровня громкости. 11. Иконки отображают текущие аудио настройки и индикацию сте...
Страница 23 - Меню настройки ТВ-тюнера
-23- УПРАВЛЕНИЕ ТВ-ТЮНЕРОМ Меню настройки ТВ-тюнера Нажмите иконку CTRL для вывода на экран меню настройки. 1. Иконка возврата к предыдуще- му экрану. 2. Иконка выбора диапазона. 3. Иконка вывода на экран таб- лички настройки каналов. 4. Иконка выбора номера сохра- ненного канала. 5. Иконка отобража...
Страница 24 - или
Автоматический поиск (иконка AUTO): Нажмите кнопку O для ав- томатического поиска каналов те-кущего диапазона по возрастанию. Нажмите кнопку P для автомати- ческого поиска каналов текущего диапазона по убыванию. Ручной поиск (иконка MANUAL): Нажмите кнопку O или P . При этом частота настройки соотве...
Страница 25 - УПРАВЛЕНИЕ DVD ПРОИГРЫВАТЕЛЕМ; Иконка отображает текущий ре-
Для выбора режима работы DVD проигрывателя нажмите кнопку POWER/SOURCE на передней па-нели или пульте ДУ, или нажмите соответствующую иконку на экра-не монитора.В режиме работы DVD проигры-вателя прикоснитесь к экрану мо-нитора для вывода на экран меню для управления функциями DVD проигрывателя.Если...
Страница 27 - Поиск Названий и Глав; Иконки выбора Названия или
Поиск Названий и Глав Нажмите иконку TITLE, CHAP или TIME для вывода на экран таблички: 1. Иконки выбора Названия или Главы по номеру или времени начала воспроизведения. 2. Иконка удаления неправильно набранной цифры. 3. Иконка подтверждения выбора Названия/Главы или времени начала воспроизведения. ...
Страница 28 - F G E D
Меню настроек DVD проигрыва-теля Нажмите иконку CTRL для вывода на экран меню настройки DVD про-игрывателя. 1. Иконка возврата к предыдуще-му экрану. 2. Иконка вывода на экран корне-вого меню DVD диска. 3. Иконки передвижения по сис-теме меню. 4. Иконка подтверждения выбора функции. 5. Иконка выбора...
Страница 29 - УПРАВЛЕНИЕ CD ПРОИГРЫВАТЕЛЕМ
В режиме работы CD проигрывате-ля прикоснитесь к экрану монито-ра для вывода на экран меню для управления функциями CD проиг-рывателя. 1. Иконка отображает текущий режим работы системы. На-жмите эту иконку для выбора другого режима работы. 2. Иконка отображает номер теку-щей дорожки. Нажмите иконку ...
Страница 31 - Поиск дорожек; Иконки выбора дорожки по но-
Поиск дорожек Нажмите иконку TRACK или TIME для вывода на экран таблички: 1. Иконки выбора дорожки по но- меру или времени начала вос-произведения. 2. Иконка удаления неправильно набранной цифры. 3. Иконка подтверждения выбора дорожки или времени начала воспроизведения. 4. Иконка выхода из данной фу...
Страница 32 - УПРАВЛЕНИЕ МР3 ПРОИГРЫВАТЕЛЕМ
В режиме работы МР3 проигры-вателя прикоснитесь к экрану мо-нитора для вывода на экран меню для управления функциями МР3 проигрывателя. 1. Иконка отображает текущий режим работы системы. На-жмите эту иконку для выбора другого режима работы. 2. Иконка отображает номер теку-щей дорожки. Нажмите иконку...
Страница 35 - Меню МР3 диска; Иконка возврата к предыдуще-
Меню МР3 диска Нажмите иконку CTRL для вывода на экран меню МР3 диска. 1. Иконка возврата к предыдуще- му экрану. 2. Синий курсор показывает те-кущую дорожку. 3. Иконки передвижения по меню вверх/вниз. 4. Иконки перехода к предыду-щей/последующей странице меню. 5. Иконка подтверждения выбора дорожки...
Страница 36 - УПРАВЛЕНИЕ VCD ПРОИГРЫВАТЕЛЕМ
В режиме работы VCD проигры-вателя прикоснитесь к экрану мо-нитора для вывода на экран меню для управления функциями VCD проигрывателя. 1. Иконка отображает текущий режим работы системы. На-жмите эту иконку для выбора другого режима работы. 2. Иконка отображает номер теку-щей дорожки. Нажмите иконку...
Страница 39 - или иконку; SOURCE; для выбора режима NAVI.
Данная функция активируется только в модели MDD-7565NV Если в настройках ETC – EXTERN – EXT3 MODE активирован ре-жим NAVI ON, на экране появит-ся надпись NAVI. Нажмите кноп-ку POWER/SOURCE или иконку SOURCE для выбора режима NAVI. 1. Иконка отображает текущий режим работы системы. На-жмите эту иконк...
Страница 40 - ВНЕШНИЙ ИСТОЧНИК СИГНАЛА
-40- Для выбора режима работы внешне-го источника сигнала нажмите кнопку POWER/SOURCE на передней пане-ли или пульте ДУ, или нажмите иконку EXTERN на экране монитора.В режиме работы внешнего источника сигнала прикоснитесь к экрану мони-тора для вывода на экран меню для управления функциями. 1. Иконк...
Страница 44 - Телефонная книжка; Иконка выбора телефонного
Телефонная книжка Нажмите иконку PHONE BOOK для вывода на экран телефонной книги. 1. Иконка возврата к предыдуще- му экрану. 2. Иконка выбора телефонного номера. 3. Иконка удаления телефонного номера из книги. 4. Иконка для вызова телефонно- го номера. Примечание: Телефонные номера, сохраненные в те...
Страница 45 - Главное меню; НАСТРОЙКА СИСТЕМЫ
Главное меню Нажмите кнопку SETUP для выво-да на экран меню настроек, затем нажмите иконку MAIN для входа в главное меню. Примечание: Для выхода из меню нажмите икон-ку RTN или кнопку SETUP. -45- НАСТРОЙКА СИСТЕМЫ Настройка изображения (SCREEN) CONTRAST: используя иконки «+» и «-» отрегулируйте конт...
Страница 46 - звуковой сигнал при нажатии кно-
Регулировка яркости монитора (DIMMER) Для регулировки яр-кости монитора ис-пользуйте иконки «+» и «-». Примечание: Для возврата к завод-ским настройкам на-жмите иконку Default -46- НАСТРОЙКА СИСТЕМЫ Звуковой сигнал / Уровень гром-кости (BEEP / VOLUME) Включите или отключите звуковой сигнал, который ...
Страница 47 - если вы не нажмете
-47- НАСТРОЙКА СИСТЕМЫ Установка текущего времени (CLOCK) Для отображения времени на экра-не выберите режим TIME DISPLAY ON. Выберите режим TIME DISPLAY OFF, если не хотите, чтобы на экра-не отображалось время. Режим индикации времени 12H: 12-часовой режим.24H: 24-часовой режим. Синхронизация (для м...
Страница 50 - Меню настройки звука
Меню настройки звука Нажмите кнопку SETUP для выво-да на экран меню настроек, затем нажмите иконку SOUND для входа в меню настройки звука. Иконка NAVI VOICE будет отобра-жена на экране в том случае, если выбран режим NAVI ON в функции EXT3 MODE в настройках SETUP – ETC – EXTERN (для модели MDD-7565N...
Страница 51 - E D F G
Управление звуком (AUDIO CONTROL) Баланс между левыми / правыми и фронтальными / тыловыми дина-миками (BAL/FAD)Для регулировки баланса между левыми/правыми и фронтальны-ми/тыловыми динамиками исполь-зуйте стрелки E D F G . Тонкомпенсация (LOUD)Для улучшения качества звучания низких (100 Гц) и высоки...
Страница 53 - Для сохранения настроек в памяти
Характеристики тембра пользова-теля (MY EQ)Установите желаемый уровень для каждой опции: низкие частоты (BASS), средние частоты (MID) и высокие частоты (TRE). BASS: нажмите иконку BASS и ус-тановите желаемый уровень при помощи иконок F и G . MID: нажмите иконку MID и устано-вите желаемый уровень при...
Страница 55 - OFF: голосовая навигация отключена
Голосовая навигация (NAVI VOICE) – для модели MDD-7565NVИконка NAVI VOICE будет отобра-жена на экране в том случае, если выбран режим NAVI ON в функции EXT3 MODE в настройках SETUP – ETC – EXTERN (для модели MDD-7565NV). Выберите режим:ON: голосовая навигация включена OFF: голосовая навигация отключ...
Страница 61 - Функция HDCD
Эквалайзер (Equalizer) Эквалайзер (Equalizer)EQ Type – режимы эквалайзера: Rock, Pop, Dance, Techno, Classic, Soft. Усиление (Boost)Bass Boost – усиление звучания низких частотSuper Bass – усиление звучания ультранизких частотTreble Boost – усиление звучания высоких частот Звуковые эффекты (3D Proce...
Страница 63 - для настройки
Настройка предпочтений (Preferences) Внимание: для настройки предпочтений (PREFERENCES) нажмите кнопку STOP два раза для полной остановки системы. Система цветности (TV Type)Выберите систему цветности: PAL или NTSC. Язык звукового сопровождения (Audio)Если на диске записано несколько языков звуковог...
Страница 65 - ДОПОЛНИТЕЛЬНЫЕ НАСТРОЙКИ
Нажмите кнопку SETUP, затем на-жмите иконку ETC, на экране по-явится меню дополнительных на-строек.В зависимости от модели меню может различаться. -65- ДОПОЛНИТЕЛЬНЫЕ НАСТРОЙКИ ТВ-тюнер (TV)ON: ТВ тюнер автоматически вы-бирает один вход с самым силь-ным сигналом из четырех входных антенных входовOFF...
Страница 68 - МЕНЮ ZONE SET
МЕНЮ ZONE SET Выбор источника для AV выхода (REAR SCR) DVD: сигнал DVD выбран для AV выхода.TV: сигнал ТВ-тюнера выбран для AV выхода.RADIO: сигнал радио-тюнера вы-бран для AV выхода.EXT1: сигнал EXT1 выбран для AV выхода.EXT2: сигнал EXT2 выбран для AV выхода.EXT3: сигнал EXT3 выбран для AV выхода....
Страница 70 - Меры предосторожности; УСТАНОВКА АППАРАТА
Меры предосторожности При установке убедитесь, что про-вода не попали в движущиеся час-ти автомобиля, например, ручной тормоз, рычаг переключения ско-ростей и т.п. Не укорачивайте соединительные провода. В противном случае это может привести к короткому замы-канию и выходу аппарата из строя. Для под...
Страница 71 - Установка аппарата
Установка аппарата Угол установки аппарата не дол-жен превышать 20°. На рисунке показан способ уста-новка аппарата. 1. Вставьте установочную раму в отсек приборной панели. При установке рамы не применяйте силу, не изгибайте ее. 2. При помощи отвертки отогните «язычки» для закрепления ус- тановочной ...
Страница 74 - ОСНОВНЫЕ НЕПОЛАДКИ И СПОСОБЫ ИХ УСТРАНЕНИЯ; Неисправность
-74- ОСНОВНЫЕ НЕПОЛАДКИ И СПОСОБЫ ИХ УСТРАНЕНИЯ Неисправность Причина Способ устранения Аппарат не включается Перегорел предохранитель Замените предохранитель Неправильно выполнены подсоединения Подсоедините аппарат правильно Аппарат не работает Слишком высокая/низкая температура Эксплуатируйте аппа...
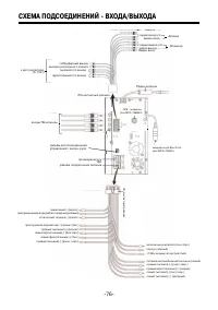
Страница 77 - СХЕМА ПОДСОЕДИНЕНИЙ - ПИТАНИЕ И КАБЕЛИ УПРАВЛЕНИЯ
-77- СХЕМА ПОДСОЕДИНЕНИЙ - ПИТАНИЕ И КАБЕЛИ УПРАВЛЕНИЯ К радио антенне разъём подключения входов/выходов входы ТВ антенны GPS - приёмник (для MDD-7565NV) 18-контактный разъём предохранитель 15А разъём подключения питания и динамиков зажигание(+) (красн.) приглушение звука при работе телефона (розовы...
Страница 79 - ТЕХНИЧЕСКИЕ ХАРАКТЕРИСТИКИ
Монитор Размер экрана: 6.5”Тип монитора: цифровой TFT ЖК мониторКоличество пикселей: 1200x234Системы цветности: SECAM, PAL, NTSC DVD/CD проигрыватель Совместимость с форматами: DVD-Video, Audio-CD, MP3 CD, Video CDВоспроизведение дисков: CD/CD-R/CD-RW/DVD+R/DVD-R/DVD+RW/DVD-RWОтношение сигнал/шум: &...