Mystery MDD-7170NV - Инструкция по эксплуатации

Mystery MDD-7170NV

Магнитола Mystery MDD-7170NV - инструкция пользователя по применению, эксплуатации и установке на русском языке. Мы надеемся, она поможет вам решить возникшие у вас вопросы при эксплуатации техники.

Если остались дополнительные вопросы — свяжитесь с нами через контактную форму.

1 Страница 1
2 Страница 2
3 Страница 3
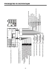
4 Страница 4
5 Страница 5
6 Страница 6
7 Страница 7
8 Страница 8
9 Страница 9
10 Страница 10
11 Страница 11
12 Страница 12
13 Страница 13
14 Страница 14
15 Страница 15
16 Страница 16
17 Страница 17
18 Страница 18
19 Страница 19
20 Страница 20
21 Страница 21
Страница: / 21

Содержание:

  • Страница 2 – РУКОВОДСТВО ПО ЭКСПЛУАТАЦИИ; СОДЕРЖАНИЕ
  • Страница 3 – МЕРЫ ПРЕДОСТОРОЖНОСТИ
  • Страница 4 – Очистка передней панели и ЖК-экрана
  • Страница 5 – УПРАВЛЕНИЕ МР3 ВОСПРОИЗВЕДЕНИЕМ
  • Страница 6 – УСТАНОВКА
  • Страница 7 – СОЕДИНЕНИЯ; Стояночный тормоз
  • Страница 9 – Кнопки управления на передней панели
  • Страница 13 – Меню USB
  • Страница 14 – МЕНЮ НАСТРОЙКИ РУЛЕВОГО ПУЛЬТА
  • Страница 15 – Если Вам необходимо отменить на-; Схема рулевого пульта ДУ; Нажимайте на значки [
  • Страница 16 – МЕНЮ СИСТЕМНЫХ НАСТРОЕК
  • Страница 17 – Общие настройки
  • Страница 19 – ОСНОВНЫЕ НЕПОЛАДКИ И СПОСОБЫ ИХ УСТРАНЕНИЯ; Неисправность
  • Страница 20 – ТЕХНИЧЕСКИЕ ХАРАКТЕРИСТИКИ
  • Страница 21 – ТЕХНИЧЕСКАЯ ПОДДЕРЖКА
Загрузка инструкции

РУКОВОДСТВО ПО ЭКСПЛУАТАЦИИ

МУЛЬТИМЕДИЙНАЯ СИСТЕМА РАЗМЕРОМ 2DIN

С СЕНСОРНЫМ 7'' TFT ЖК МОНИТОРОМ

MDD-7170NV

• Встраиваемая мультимедийная система размером 2 DIN
• Широкоформатный сенсорный ЖК монитор размером 7''
• Изменяемая многоцветная подсветка элементов управления
• Совместимость со штатными кнопками управления на руле
• GPS навигация
• Поддерживаемые форматы:
- музыка: MP3, WMA, WAV, AAC, OGG
- видео: AVI (XviD/DivX), VOB, MKV (H264), MOV, MP4
- фото: JPEG, BMP, GIF
• Встроенный ТВ-тюнер: SECAM/ PAL/ NTSC
• FM/AM/УКВ радиотюнер
• Разъем для подключения USB на передней панели
• Разъем для карт памяти SD на передней панели
• Полнофункциональный пульт ДУ
• Четырехканальный линейный выход RCA
• 2 Видеовыхода
• Вход для внешнего источника сигнала
• Дополнительный аудиовход на передней панели
• Видеовход для камеры заднего вида
• Выход на сабвуфер
• Максимальная выходная мощность 4 х 50 Вт

"Загрузка инструкции" означает, что нужно подождать пока файл загрузится и можно будет его читать онлайн. Некоторые инструкции очень большие и время их появления зависит от вашей скорости интернета.

Краткое содержание

Страница 2 - РУКОВОДСТВО ПО ЭКСПЛУАТАЦИИ; СОДЕРЖАНИЕ

-2- РУКОВОДСТВО ПО ЭКСПЛУАТАЦИИ СОДЕРЖАНИЕ Меры предосторожности .......................................................................................... 3Обращение с дисками ............................................................................................... 5Установка ...................

Страница 3 - МЕРЫ ПРЕДОСТОРОЖНОСТИ

-3- РУКОВОДСТВО ПО ЭКСПЛУАТАЦИИ -3- Благодарим Вас за покупку автомобиль-ной мультимедийной системы с цифровым 7'' TFT ЖК сенсорным монитором MDD-7170NV. Перед подключением, эксплуатацией и/или настройкой данного аппарата для обе-спечения безопасности тщательно изучите настоящее руководство пользова...

Страница 4 - Очистка передней панели и ЖК-экрана

-4- РУКОВОДСТВО ПО ЭКСПЛУАТАЦИИ - Если водитель отвлекает свое внимание на монитор устройства во время вожде-ния, то это может привести к потере кон-троля над дорожной ситуацией и в конеч-ном итоге стать причиной аварии. - Если стояночный тормоз не активирован, то на дисплее начнет мигать надпись PA...

Характеристики

Другие модели - Магнитолы Mystery

Все магнитолы Mystery