Страница 2 - РУКОВОДСТВО ПО ЭКСПЛУАТАЦИИ; СОДЕРЖАНИЕ
-2- РУКОВОДСТВО ПО ЭКСПЛУАТАЦИИ СОДЕРЖАНИЕ Меры предосторожности .......................................................................................... 3Обращение с дисками ............................................................................................... 5Установка ...................
Страница 3 - МЕРЫ ПРЕДОСТОРОЖНОСТИ
-3- РУКОВОДСТВО ПО ЭКСПЛУАТАЦИИ -3- Благодарим Вас за покупку автомобильной мультимедийной системы с цифровым 6.8'' TFT ЖК сенсорным монитором MDD-6840S. Перед подключением, эксплуатацией и/или настройкой данного аппарата для обе-спечения безопасности тщательно изучите настоящее руководство пользова...
Страница 4 - Очистка передней панели и ЖК-экрана
-4- РУКОВОДСТВО ПО ЭКСПЛУАТАЦИИ - Если водитель отвлекает свое внимание на монитор устройства во время вожде-ния, то это может привести к потере кон-троля над дорожной ситуацией и в конеч-ном итоге стать причиной аварии. - Если стояночный тормоз не активирован, то на дисплее начнет мигать надпись PA...
Страница 5 - ИНФОРМАЦИЯ О ДИСКАХ
-5- РУКОВОДСТВО ПО ЭКСПЛУАТАЦИИ -5- ИНФОРМАЦИЯ О ДИСКАХ Обращение с дисками Для обеспечения оптимального звука и изображения следуйте рекомендациям: - Загрязненные, пыльные, поцарапанные и деформированные диски могут вы-звать сбои при воспроизведении. - Не приклеивайте наклейки на поверх- ность диск...
Страница 6 - Региональная защита
-6- РУКОВОДСТВО ПО ЭКСПЛУАТАЦИИ -6- Региональная защита DVD ресивер оснащен системой регио-нальной защиты. DVD диск не будет вос-производится, если номер региона данного аппарата не совпадает с номером региона DVD диска. Данный ресивер воспроизводит следую-щие диски: Тип диска Этикетка Записанный ма...
Страница 8 - a) В связи с постоянным совершенство-; AVS video Converter; Частота кадров - 24 fps
-8- РУКОВОДСТВО ПО ЭКСПЛУАТАЦИИ -8- USB/ microSD Воспроизведение MP3 файлов с USB накопителей (флэш-память) 1. Поддержка карт памяти microSD. Под- держиваются карты максимальным объемом: microSD – 2Гб. Примечание: a) В связи с постоянным совершенство- ванием производителями конструкции и протоколов ...
Страница 9 - УПРАВЛЕНИЕ МР3 ВОСПРОИЗВЕДЕНИЕМ; Неподдерживаемые диски:
-9- РУКОВОДСТВО ПО ЭКСПЛУАТАЦИИ -9- УПРАВЛЕНИЕ МР3 ВОСПРОИЗВЕДЕНИЕМ Примечание: - МР3 это сокращенная форма от MPEG Audio Layer 3 и относится к стандарту технологии сжатия звука. - Возможно воспроизведение МР3 фай- лов на дисках CD-ROM, CD-R или CD-RW, DVD±R/RW. - Данное устройство совместимо с МР3 ...
Страница 10 - - диски диаметром 12 см, на которых для
-10- РУКОВОДСТВО ПО ЭКСПЛУАТАЦИИ -10- - диски диаметром 12 см, на которых для хранения данных используется толь-ко внутренняя часть диаметром 8 см. (остальная часть диска прозрачная); - диски CD-ROM, содержащие файлы, форматы которых отличны от форматов MP3/WMA/JPEG/DivX/XviD; - диски CD-G; - диски ...
Страница 11 - УСТАНОВКА; Снимите два транспортировочных винта
-11- РУКОВОДСТВО ПО ЭКСПЛУАТАЦИИ УСТАНОВКА Перед началом установки Отсоедините « - » провод аккумулятора. Про-консультируйтесь с квалифицированным специалистом, как это правильно сделать. Не устанавливайте проигрыватель там, где он может подвергнуться высоким температу-рам, например, от прямых солне...
Страница 12 - Комплектация
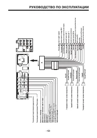
-12- РУКОВОДСТВО ПО ЭКСПЛУАТАЦИИ Комплектация Установочные кронштейны Винты Декоративная рамка Кабели для подключения питания и акустики Кабели с разъемами RCA USB кабель -12- СОЕДИНЕНИЯ Описание подсоединения провода стояночного тормоза 1. Стояночный тормоз 2. Переключатель стояночного тормоза (вну...
Страница 14 - Кнопки управления на передней панели
-14- РУКОВОДСТВО ПО ЭКСПЛУАТАЦИИ Кнопки управления на передней панели 1. ИК приемник сигналов пульта ДУ 2. RES Кнопка инициализации системы 3. Разъем для карты памяти micro SD 4. [Q] Кнопка извлечения диска 5. MD Кнопка выбора режима работы 6. [o] - Кнопка включения аппарата (краткое нажатие) - Кноп...
Страница 15 - ПУЛЬТ ДУ
-15- РУКОВОДСТВО ПО ЭКСПЛУАТАЦИИ ПУЛЬТ ДУ 1. [ o ] Кнопка включения/выключения ап- парата 2. [ B ] Кнопка начала воспроизведения/ временной приостановки воспроизве-дения 3. [ j] Кнопка мгновенного включения/ выключения звука 4. [wsad ] Стрелки перемещения по меню 5. BND/SYS Кнопка выбора частотного ...
Страница 16 - Замена батареек в пульте ДУ.
-16- РУКОВОДСТВО ПО ЭКСПЛУАТАЦИИ Замена батареек в пульте ДУ. 1. Перед использованием пульта ДУ в пер- вый раз, выньте прокладку из пульта ДУ по направлению, указанному стрелкой. 2. Извлеките батарейку из пульта ДУ в на- правлении указанном стрелкой. 3. Замените старые батареи на новые ба- тареи, «+...
Страница 18 - МЕНЮ ОСНОВНЫХ НАСТРОЕК; в меню основных настроек:
-18- РУКОВОДСТВО ПО ЭКСПЛУАТАЦИИ МЕНЮ НАСТРОЙКИ ЦВЕТА ПОДСВЕТКИ КНОПОК Вы можете изменить цвет подсветки кнопок на передней панели аппарата. Для этого нажмите на экране иконку СС LED в глав-ном меню, на экране появится следующее меню: Нажимайте иконки [ F / G ] для выбора же- лаемого цвета подсветки...
Страница 20 - Настройка рулевого пульта ДУ
-20- РУКОВОДСТВО ПО ЭКСПЛУАТАЦИИ Пункты подменю: - Выбор региона (Radio region) В данном пункте Вы можете включить диа-пазон УКВ (OIRT). 7. Настройка рулевого пульта ДУ (STEER) Для входа в данное подменю нажмите на иконку в меню основных настроек: На экране появится фраза «Запрограмми-руйте кнопки р...
Страница 21 - в меню основных настроек
-21- РУКОВОДСТВО ПО ЭКСПЛУАТАЦИИ Схема подключения рулевого пульта ДУ с двумя проводами: Внимание! Подключение аппарата возможно только к кнопкам рулевого управления резистивно-го типа. 8. КАЛИБРОВКА ЭКРАНА Для входа в данное подменю нажмите на иконку в меню основных настроек Выберите параметр SELEC...
Страница 22 - ВОСПРОИЗВЕДЕНИЕ
-22- РУКОВОДСТВО ПО ЭКСПЛУАТАЦИИ Включение режима воспроизведения в произвольном порядке Возврат в меню заголовков Выбор языка звукового сопровождения Выбор языка субтитров Во время воспроизведения диска нажмите на иконку [ H ] для временной остановки воспроизведения. Если Вы затем нажмете [ B ], во...
Страница 23 - УПРАВЛЕНИЕ ТВ ТЮНЕРОМ
-23- РУКОВОДСТВО ПО ЭКСПЛУАТАЦИИ Настройка тембра высоких частот Настройка изображения Настройка насыщенности изображения Настройка уровня громкости Настройка баланса между левыми и правыми громкоговорителями Настройка уровня яркости Настройка оттенка Настройка тембра низких частот Настройка баланса...
Страница 24 - ОСНОВНЫЕ НЕПОЛАДКИ И СПОСОБЫ ИХ УСТРАНЕНИЯ; Неисправность
-24- РУКОВОДСТВО ПО ЭКСПЛУАТАЦИИ ОСНОВНЫЕ НЕПОЛАДКИ И СПОСОБЫ ИХ УСТРАНЕНИЯ Неисправность Причина Способ устранения Аппарат не включается Перегорел предохранитель Замените предохранитель Неправильно выполнены под-соединения Подсоедините аппарат пра-вильно Аппарат включен, но нет звука Динамики подсо...
Страница 26 - ТЕХНИЧЕСКАЯ ПОДДЕРЖКА
-26- РУКОВОДСТВО ПО ЭКСПЛУАТАЦИИ Примечание: В соответствии с проводимой политикой постоянного усовершенствования технических характеристик и дизайна, возможно внесение изменений без предварительного уведом-ления. Прибор собран из современных и безопасных материалов. По окончании срока службы, во из...