Страница 2 - ОДЕРЖАНИЕ
2 С ОДЕРЖАНИЕ В ВЕДЕНИЕ .............................................................................. 3 Т ЕХНИЧЕСКИЕ ХАРАКТЕРИСТИКИ ................................................. 4 О БЛАСТЬ ПРИМЕНЕНИЯ ......................................................... 4 Т ЕХНИЧЕСКИЕ ХАРАКТЕРИСТИКИ ..........
Страница 3 - Введение
3 Введение Настоящее руководство по эксплуатации и гарантийный талон предназначены для мобильного телефона Micromax E313 и содержат информацию, необходимую для надлежащей и безопасной эксплуатации устройства. Производитель: (здесь и далее — «изготовитель», «производитель» или «Micromax») Micromax In...
Страница 4 - Технические характеристики; Область применения
4 Технические характеристики Область применения Телефон Micromax E313 — мобильный телефон с расширенными функциями уровня карманного персонального компьютера. Технические характеристики Технические характеристики мобильного телефона Micromax E313 приведены в Таблице 1. Таблица 1 Сеть Телекоммуникаци...
Страница 6 - Преимущества
6 Обмен сообщениями SMS есть MMS есть Электронная почта есть Программное обеспечение Операционная система Android Lollipop Дополнительные возможности Поддержка двух SIM-карт есть Преимущества Мобильный телефон Micromax E313 обладает следующими преимуществами (см. Таблицу 2): Таблица 2 Операционная с...
Страница 8 - Рекомендации покупателю
8 программного обеспечения могут быть добавлены дополнительные услуги или приложения. Компания Micromax не несет ответственности за возникновение проблем, связанных с производительностью мобильного телефона, вызванных установкой сторонних приложений. Компания Micromax оставляет за собой право вн...
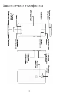
Страница 12 - Подготовка к эксплуатации
12 Подготовка к эксплуатации Советы по использованию батареи Храните батарею в прохладном и хорошо проветриваемом месте вдали от прямых солнечных лучей. Заряжать батарею рекомендуется при комнатной температуре. Аккумуляторные батареи имеют ограниченное количество циклов заряда-разряда. Если врем...
Страница 18 - Заряд батареи
18 Включение (выключение) телефона Для включения (выключения) телефона нажмите и удерживайте в течение нескольких секунд клавишу включения/выключения. Для перезапуска телефона нажмите и удерживайте клавишу включения/выключения и затем выберите Перезагрузка . Заряд батареи Перед первым использованием...
Страница 19 - Режим полета; Техническое обслуживание; Общая информация
19 Режим полета Режим полета позволяет отключить все подключения к мобильным сетям, сеансы Wi-Fi и Bluetooth. Для включения режима полета откройте меню Быстрых настроек и выберите Режим полета . Техническое обслуживание Общая информация Аппарат имеет следующие сервисные и гарантийные сроки, указанны...
Страница 20 - Меры предосторожности
20 Порядок обращения в авторизованный сервисный центр Не пытайтесь самостоятельно ремонтировать устройство. Заметив любые дефекты, обратитесь в авторизованный производителем сервисный центр. Если устройство было отремонтировано в другом месте, гарантия становится недействительной и техническое обслу...
Страница 22 - Техническая экспертиза
22 покупателем правильно заполненного гарантийного талона вместе с неисправным устройством до истечения гарантийного срока. Гарантия не распространяется на повреждения, вызванные несоблюдением покупателем требований безопасности, описанных в разделе «Меры предосторожности». Следует учитывать, что ба...
Страница 23 - Правила хранения
23 дефекта. После завершения технической экспертизы покупателю предоставляется итоговый отчет. Техническое обслуживание сложных частей изделия Правила и порядок технического обслуживания сложных частей мобильного телефона идентичны правилам и порядку технического обслуживания устройства. Правила хра...
Страница 24 - Утилизация телефона
24 грязных местах. Пыль и грязь могут повредить компоненты устройства. Не используйте агрессивные химикаты, растворители или концентрированные моющие средства для очистки поверхности устройства. Пользуйтесь мягкой сухой тканью для очистки. Утилизация телефона Логотип директивы ЕС об отходах электр...
Страница 25 - Авторские права
25 Авторские права Все права защищены. Воспроизведение, передача, распространение или хранение части или всего содержимого данного документа в любой форме без предварительного письменного разрешения компании Micromax строго запрещено.