МФУ HP DeskJet Ink Advantage 5575 All-in-One - инструкция пользователя по применению, эксплуатации и установке на русском языке. Мы надеемся, она поможет вам решить возникшие у вас вопросы при эксплуатации техники.
Если остались вопросы, задайте их в комментариях после инструкции.
"Загружаем инструкцию", означает, что нужно подождать пока файл загрузится и можно будет его читать онлайн. Некоторые инструкции очень большие и время их появления зависит от вашей скорости интернета.
Загружаем инструкцию

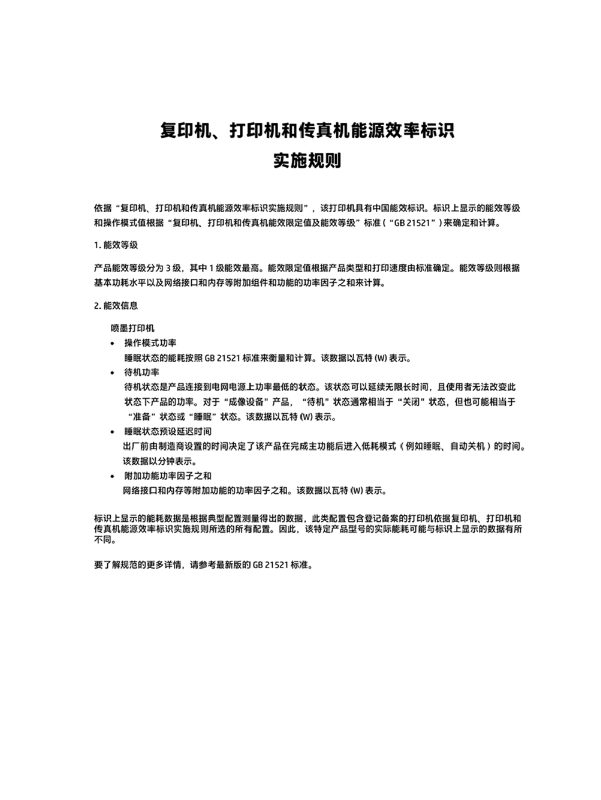
Маркировка
энергоэффективности
принтера
,
факса
и
копировального
устройства
для
Китая
102
Приложение
А
Техническая
информация
RUWW
Содержание
- 5 Указатель
- 7 Узнайте
- 9 Рисунок; Вид
- 10 Глава
- 11 Обзор
- 13 Типы; Фотопечать
- 16 Загрузка
- 21 Windows 8
- 23 Автоотключение
- 25 OK
- 26 Визуальное; accessibility
- 27 Печать; AirPrint
- 32 HP ePrint
- 33 mobileprinting
- 41 Как
- 43 HP Connected
- 44 HP HP Connected
- 45 Удаление
- 46 Советы
- 49 Сканирование; Windows
- 51 HP Scan; Applications; Webscan
- 53 Изменение
- 60 series
- 65 SSID —
- 68 XXXX —
- 70 IP; IP
- 71 «cookie»; Панель; HP Utility
- 76 Питание
- 81 Замена
- 83 Исправление
- 84 Windows Vista; Windows XP
- 95 Выкл
- 96 Все
- 98 Связь; Регистрация
- 100 HP DeskJet
- 104 Экология
- 106 EPEAT
- 109 FCC; Идентификационный
- 110 Приложение
- 113 certificates; Устройства; EMF; P14 Additional Information (
- 117 Ошибки; HP Instant Ink
- 125 ОК
- 126 Аппаратные
- 128 СОВЕТ; Служба
- 130 Продолжить
- 138 HP Cartridge Protection.