МФУ Canon i-SENSYS MF231 - инструкция пользователя по применению, эксплуатации и установке на русском языке. Мы надеемся, она поможет вам решить возникшие у вас вопросы при эксплуатации техники.
Если остались вопросы, задайте их в комментариях после инструкции.
"Загружаем инструкцию", означает, что нужно подождать пока файл загрузится и можно будет его читать онлайн. Некоторые инструкции очень большие и время их появления зависит от вашей скорости интернета.

<Проверить счетчик>
Отображает общее количество распечаток.
Просмотр значения счетчика(P. 406)
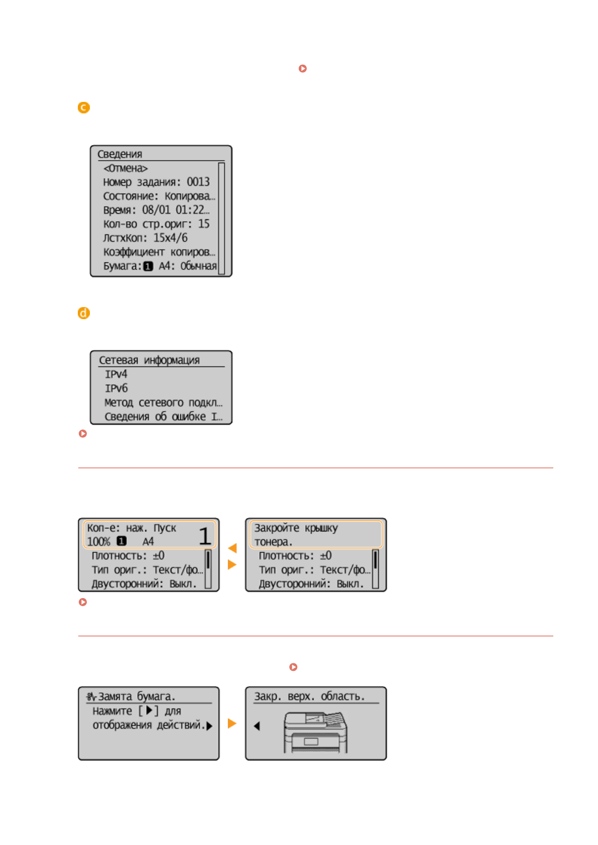
Состояние заданий на копирование/печать
Отображает текущее состояние выбранного элемента. В качестве примера ниже приведен экран
<Сост. задания копир.>.
<Сетевая информация> (MF244dw/MF232w)
Отображает настройки сети, например IP-адрес аппарата, и состояние, например состояние
беспроводного подключения по локальной сети.
Просмотр параметров сети(P. 199)
При отображении сообщения
Сообщения в верхней части экрана отображаются в тех случаях, когда истек срок службы картриджа с
тонером или когда крышка оставлена открытой. Дисплей попеременно показывает обычный экран и
сообщение.
Если появляется сообщение об ошибке(P. 357)
При возникновении ошибки
В некоторых случаях при возникновении ошибки отображаются инструкции по ее устранению. Следуйте
указаниям на экране для решения проблемы. Экран отображается при возникновении замятие бумаги,
как показано на приведенном ниже примере (
Если появляется сообщение об ошибке(P. 357)
Основные операции
32
Содержание
- 3 Использование аппарата в качестве принтера; Использование устройства в качестве сканера; II
- 4 Безопасность; III
- 5 IV
- 6 Приложение
- 9 Прочие предупреждения
- 10 Не устанавливайте устройство в месте с повышенной конденсацией
- 11 Источник питания; При подключении электропитания; Прочие меры предосторожности
- 12 Обращение; При использовании кардиостимулятора
- 13 Если беспокоит уровень шума
- 14 Техническое обслуживание и осмотры
- 15 Расходные материалы
- 16 Хранение картриджа с тонером; Не храните картридж с тонером в перечисленных ниже местах:
- 18 Основные операции
- 19 Компоненты и их функции; Использование панели управления
- 20 Переход в бесшумный режим; Переход в спящий режим; Установка времени автоматического выключения
- 22 Передняя сторона; Панель управления
- 24 Задняя сторона; Табличка с техническими данными
- 25 Гнездо питания
- 26 Внутренние детали; Направляющая выхода бумаги; ССЫЛКИ
- 27 Отверстие для ручной подачи; Крышка отверстия для ручной подачи
- 28 Лоток для бумаги; Пылезащитная крышка; Направляющие для бумаги
- 30 Дисплей
- 31 Индикатор
- 36 Главный экран; Выбор лотка для бумаги
- 38 Состояние заданий на копирование/печать; При отображении сообщения
- 40 Использование
- 42 Ввод текста; Переключение типа текста; Типы текста, который можно ввести
- 45 Размещение документов; Используйте только полностью сухие документы
- 46 Размещение документов на стекле экспонирования; Откройте крышку податчика или стекла экспонирования.; Размещение документов в податчике (MF244dw); Откройте лоток подачи документов.
- 48 Выровняйте направляющие для документов по краям документа
- 49 Загрузка бумаги; Тип бумаги и настройка аппарата; Не используйте следующие типы бумаги:
- 51 Загрузка бумаги в лоток; Загружайте бумагу в книжной ориентации
- 52 Вставьте бумагу в лоток для бумаги до упора.; Выровняйте направляющие для бумаги точно по краям стопки.
- 53 Опустите пылезащитную крышку.; Выдвинете стопор для бумаги и откройте.
- 54 Загрузка бумаги в отверстие для ручной подачи; Вставьте бумагу в отверстие для ручной подачи до упора.
- 56 Загрузка конвертов; Перед загрузкой конвертов; Закройте отворот каждого конверта.
- 57 Выровняйте края конверта на плоской поверхности.; Ориентация при загрузке
- 58 Загрузка уже отпечатанной бумаги; Односторонняя печать на бумаге с логотипами; Печать на бумаге с логотипами в книжной ориентации
- 59 Печать с двух сторон на бумаге с логотипами (MF244dw)
- 60 Определение формата и типа бумаги; Выберите тип загруженной бумаги и нажмите
- 62 Регистрация специального формата бумаги
- 63 Выберите тип бумаги и нажмите
- 64 Если устройство находится в спящем режиме
- 65 Выход из бесшумного режима
- 66 Если аппарат находится в спящем режиме
- 67 Выход из спящего режима
- 70 Использование основных операций
- 71 Упрощение часто используемых операций копирования
- 73 При размещении документов на стекле экспонирования (см. шаг 1)
- 74 Отмена копирования; Отмена операции на экране, отображаемом в процессе копирования
- 75 Сведения о копировании
- 76 Различные настройки копирования
- 77 Увеличение или уменьшение; Предварительно заданный коэффициент масштабирования при
- 78 Выбор типа документа
- 79 Настройка плотности
- 80 Настройка резкости
- 82 Двустороннее копирование; Типы двустороннего копирования
- 86 Настройки экономии бумаги при копировании
- 88 Как поместить карту
- 90 Сортировка копий по страницам
- 91 Изменение параметров по умолчанию; Настройки
- 93 Печать с мобильных устройств
- 94 О справке по драйверу принтера
- 95 Печать документа; Параметры бумаги на аппарате; Укажите размер бумаги.
- 96 Интерфейс пользователя с интерактивными элементами
- 99 Отмена печати; С компьютера; Дважды щелкните значок принтера.
- 100 Отмена из удаленного ИП; Отмена из приложения; С панели управления; Для отмены нажмите кнопку; Если на экране отображается список документов при нажатии
- 101 Перед отменой проверьте состояние печати
- 102 Проверка состояния печати; Полезная функция в случае:
- 103 Различные параметры печати
- 105 Установка коэффициента масштабирования с шагом 1 %
- 107 Включение односторонней и двухсторонней печати
- 109 Сортировка распечаток по страницам
- 111 Печать нескольких страниц на одном листе
- 113 Печать плакатов
- 115 Печать буклетов
- 117 Печать кромок; Предварительный просмотр
- 118 Печать дат и номеров страниц; Изменение формата печати дат и номеров страниц
- 120 Печать водяных знаков
- 124 Экономия тонера
- 126 Объединение и печать нескольких документов
- 127 При необходимости измените настройки и щелкните [Объединение].
- 131 Регистрация профиля
- 132 Изменение профиля; Выбор профиля; Изменение параметров выбранного профиля
- 138 Щелкните значок
- 140 При размещении документов в податчике на шаге 1 (MF244dw)
- 141 Информация о папке назначения
- 143 Выберите целевой компьютер и нажмите
- 144 Проверка зарегистрированных настроек; Имя конечного компьютера
- 146 Сканирование на компьютере; Сканирование с помощью Утилита сканирования MF
- 147 В приложении выберите команду, которая запускает сканирование.; При необходимости настройте параметры сканирования.
- 149 Настройки параметров сканирования в ScanGear MF; Если начать с Утилита сканирования MF
- 150 Удобное использование с мобильным устройством (MF244dw/MF232w)
- 151 Удобное использование с мобильным устройством
- 152 Подключение через маршрутизатор беспроводной локальной сети; Выполнение прямого соединения
- 153 При подключении к сети по беспроводной локальной сети
- 155 Задание произвольного SSID и ключа сети; Автоматический выход из режима прямого соединения
- 157 Использование AirPrint; Настройка параметров AirPrint
- 159 Изменение настройки функций, доступных с помощью AirPrint; Изменение параметров печати
- 160 Изменение настроек сканирования; Отображение экрана для AirPrint
- 161 Подключитесь к Удаленному ИП.; Товарные знаки
- 162 Печать с помощью AirPrint; Требования к системе; Печать с iPad, iPhone или iPod touch
- 163 Печать с компьютера Mac
- 165 Сканирование с помощью AirPrint; Сетевое окружение; Сканирование нс компьютера Mac; Убедитесь, что аппарат включен и подключен к компьютеру Mac.
- 167 Если не удается воспользоваться функцией AirPrint
- 168 Использование Виртуального принтера Google; Проверка настроек аппарата; Изменение настроек Виртуального принтера Google
- 169 Регистрация аппарата в системе «Виртуальный принтер Google»
- 172 Удаленное управление аппаратом; Запуск Remote UI с мобильного устройства; Запустите веб-браузер на своем мобильном устройстве.
- 174 Сеть; Подключение к компьютеру/Просмотр сетевых параметров аппарата; Прямое соединение с мобильным устройством
- 175 Подключение к сети; Перед началом работы
- 178 Подключение к проводной локальной сети; Подсоедините кабель локальной сети.; Подождите около двух минут.
- 179 Подключение к беспроводной локальной сети; Риск утечки информации; Настройка подключения с использованием WPS
- 180 Режим нажатия кнопки; Настройка подключения вручную; Выбор беспроводного маршрутизатора
- 182 Убедитесь в том, что на панели управления мигает индикатор Wi-Fi.; Снижение энергопотребления; Если IP-адрес аппарата изменился
- 187 Настройки защиты
- 188 Выберите маршрутизатор беспроводной локальной сети и нажмите; Введите записанный ключ сети.
- 191 Использование WEP
- 194 Проверка SSID и ключа сети; Проверка SSID и ключа сети с помощью компьютера; Если вы работаете на Mac
- 198 Настройка адреса IPv4; Автоматическое назначение IP-адреса
- 199 Ввод IP-адреса вручную
- 200 Проверка правильности параметров; Проверка сетевого подключения
- 201 Настройка адресов IPv6
- 205 Просмотр параметров сети; Просмотр настроек IPv4; Просмотр настроек IPv6
- 209 Настройка протоколов печати и функций WSD; Настройка протоколов печати.
- 210 Настройка протокола LPD или RAW; Настройка протокола WSD
- 212 Настройка портов принтера; Перейдите на вкладку [Порты] и настройте необходимые параметры.
- 213 Добавление порта
- 215 Настройка сервера печати
- 216 При необходимости установите дополнительные драйверы.
- 217 Установка Драйверы MF на компьютер через сервер печати; Дважды щелкните значок общего принтера.
- 219 Настройка аппарата для сетевой среды
- 220 Настройка параметров Ethernet; Настройка параметров Ethernet вручную
- 222 Изменение максимального блока передачи
- 224 Настройка DNS; Настройте параметры DNS.
- 225 Настройка IPv4 DNS
- 226 Настройка IPv6 DNS
- 228 Настройка SNTP
- 229 Проверка связи с сервером NTP/SNTP
- 230 Мониторинг и контроль аппарата с помощью SNMP
- 231 Укажите параметры SNMPv1.
- 232 Укажите параметры SNMPv3.
- 234 Укажите параметры получения сведений об управлении принтером.; Отключение SNMPv1
- 236 Установка основных параметров защиты информации
- 238 Предотвращение несанкционированного доступа; Диапазоны частных IP-адресов
- 239 Настройка PIN для управления информацией, сохраненной в МФУ; Установка PIN-кода для каждой функции
- 240 Настройка прав доступа; PIN администратора системы
- 241 Настройка PIN-кода администратора системы; Установка имени администратора системы
- 243 Настройка PIN-кода для Удаленного ИП
- 245 Ограничение связи посредством брандмауэров
- 246 Указание IP-адресов по правилам брандмауэра
- 247 Настройка параметров фильтрования пакетов.
- 250 Указание MAC-адресов по правилам брандмауэра
- 253 Изменение номеров портов; Введите номер порта, используя цифровые клавиши, и нажмите
- 255 Настройка прокси
- 257 Ограничение функций аппарата
- 258 Отключение соединения HTTP
- 259 Отключение Удаленного ИП
- 260 Реализация функций надежной защиты; Шифрованная связь TLS
- 262 Включите TLS для Удаленного ИП.
- 264 Настройка аутентификации IEEE 802.1X; TLS; PEAP
- 266 Настройка TLS
- 269 Пара ключей; Сертификат CA; Требования к ключам и сертификатам
- 271 Создание пар ключей; Генерация ключа для передачи данных по сети
- 272 Задайте параметры для ключа и сертификата.
- 273 Генерирование ключа и запроса на подпись сертификата (CSR)
- 276 Запустите Удаленный ИП и войдите в режиме администратора.
- 280 Зарегистрируйте пару ключей или сертификат CA.
- 282 Проверка пары ключей и цифровых сертификатов
- 285 Использование Удаленного ИП; Windows; Операционная система Mac OS
- 286 Запуск Удаленного ИП
- 287 Если задан PIN-код администратора системы
- 288 Экраны Удаленного ИП; Значок «Обновить»; Основные сведения об устройстве; Сведения о расходных материалах
- 289 Ссылка по поддержке; Меню; Навигационная цепочка; Значок «Наверх»
- 290 Парам. администратора системы
- 291 Проверка состояния документов для печати
- 292 Просмотр сведений об ошибках; Проверка расходных материалов; Проверка максимальной скорости печати
- 293 Проверка сведений об администраторе системы; Проверка счетчика общего объема печати
- 297 Список меню настройки
- 299 Прямое соединение
- 300 Настройки сети; Выбор проводной/беспроводной сети; Настройки беспроводной сети; Настройки SSID
- 301 Ввод вручную; Режим нажатия кнопки WPS; Режим экономии энергии
- 302 Параметры прямого соединения; Использовать прямое соединение; Время до прерывания прямого соединения; Настройки режима точки доступа
- 303 Настройки IPv4; Команда PING
- 304 Настройки DNS; Настройки mDNS; Настройки IPv6
- 305 Использовать DHCPv6
- 306 Настройки печати LPD; Настройки печати RAW; Настройки WSD; Использовать HTTP
- 307 Настройки SNMP; Настройки SNMPv1
- 308 Настройки SNMPv3; Настройки выделенного порта
- 310 Вывод отчетов; Отчет о состоянии расходных материалов
- 311 Отчет Eco
- 314 Настройки отображения; Контрастность
- 315 Переключение ввода в миллиметрах/дюймах; Уведомление о проверке настроек бумаги; Время отображения сообщения
- 318 Настройки таймера; Время тихого режима; Настройки даты/времени; Формат даты
- 320 Время автоперехода в спящий режим
- 321 Функция после автоматич. перезапуска
- 322 Время автоматического отключения
- 323 Общие настройки; Переключить способ подачи бумаги; Источники бумаги
- 325 Настройки копирования; Изменить настройки по умолчанию
- 326 Инициализация настроек по умолчанию
- 327 Настройки сканирования; Настройки горячей клавиши
- 329 Настройки принтера; Приоритет настроек; Действие при несоответствующем формате
- 331 Плотность
- 332 Специальный режим печати; Разрешение
- 333 Макет; Позиция переплета
- 334 PCL; Экономия бумаги
- 336 Пользовательская бумага
- 338 Тип изображения
- 340 Настройка/Обслуживание
- 341 Особая обработка; Специальный режим печати U; Специальный режим печати V
- 342 Специальный режим печати X; Специальный режим печати Z
- 343 Специальный режим печати B; Специальный режим печати C; Специальный режим печати D
- 344 Специальный режим печати I; Специальный режим печати J
- 345 Специальный режим печати K; Чистка блока закрепления
- 346 Настройки управления системой; При отображении экрана ввода PIN-кода
- 347 Имя администратора системы; Настройки сведений об устройстве; Использовать TLS
- 348 Выбор страны/региона
- 349 Настройки удаленного ИП; Использовать удаленный ИП; Автоподключение для удал. сканирования
- 350 Использовать как устройство USB; Включить Product Extended Survey Program
- 351 Настройки Виртуального принтера Google; USB
- 353 Инициализация меню; Инициализация всех данных/Настройки
- 354 Устранение неполадок
- 355 Замятие бумаги; При появлении сообщения
- 356 Если проблему не удается устранить
- 357 При устранении замятия бумаги не выключайте устройство.
- 358 Замятие бумаги внутри устройства; Извлеките картридж с тонером.
- 359 Аккуратно потяните за документ.
- 360 Проверьте наличие замятой бумаги внутри устройства.
- 361 Проверьте наличие замятой бумаги внутри задней крышки.
- 363 Если появляется сообщение об ошибке; Не удается обнаружить точку доступа.
- 364 Проверьте настройки аутентификации.
- 365 Не удалось подключиться через WPS.; Не удалось выполнить чистку.
- 366 Прямое соединение прервано.
- 367 Вставьте картридж с тонером.
- 368 Нет ответа от адресата.; Рекомендуется подготовка картриджа.
- 369 Задайте правильные сведения для аутентификации.; Соединение с ПК потеряно. Проверьте соединение.
- 371 Распространенные проблемы; Проверьте следующее; Включен ли аппарат? Подключен ли шнур питания?; Включен ли спящий режим?; Если проблема остается даже после проверки
- 372 Проблемы, связанные с установкой и настройкой; Удаленный ИП не отображается.
- 375 Настройка соединения вручную; Изменение настроек беспроводного маршрутизатора; Проблема с подключением по USB; Невозможно установить соединение.
- 376 Проблемы при копировании/печати; или заламывание бумаги.
- 378 Кажется, что процесс печати проходит медленно.; Невозможно выполнить печать с помощью Виртуального принтера
- 379 Печать выполняется неправильно
- 381 Неудовлетворительные результаты печати; Пятна от тонера появляются в нижней части распечаток; Данные печатаются без полей?; На отпечатках стали появляться полосы; Используется ли подходящая бумага?
- 382 Появляются белые полосы; Не загрязнено ли стекло экспонирования?; Не заканчивается ли тонер в картридже?; Появляются пятна тонера
- 383 Отпечатки блеклые; Наличие белых полос на распечатках
- 384 Барабан в картридже с тонером не износился?; Вы печатаете документ с высокой контрастностью?; Часть страницы не печатается; Плотность печати неравномерная
- 385 Документы получаются серого оттенка
- 386 Не удается отсканировать напечатанный штриховый код; Вы пытаетесь отсканировать штрих-код, напечатанный с заводскими
- 387 Скручивание или заламывание бумаги; Заламывание бумаги; Правильно ли загружена бумага?; Скручивание бумаги
- 389 Бумага подается неправильно; Отпечатки перекошены; Направляющие для бумаги выровнены по кромкам бумаги?; Вы печатаете на загнутых конвертах?
- 390 Часто ли происходит замятие бумаги при двусторонней печати,
- 391 При обращении в Canon
- 392 Обслуживание
- 393 Очистка; Замена картриджей с тонером; Перемещение аппарата
- 394 Места очистки
- 395 Корпус; Выключите аппарат и отсоедините шнур питания от розетки.; Дождитесь полного высыхания корпуса аппарата.
- 396 Стекло экспонирования; Уведомление об очистке зоны сканирования податчика (MF244dw)
- 398 Дождитесь полного высыхания очищенной области.
- 399 Податчик
- 400 Узел фиксации
- 401 Внутренняя часть аппарата; Потяните картридж вверх и извлеките его из аппарата.
- 402 Установите картридж с тонером.; Закройте крышку тонера и опустите панель управления.; Присоедините шнур питания и включите аппарат.
- 403 Если результаты печати низкого качества
- 404 Проверка уровня тонера в картридже; Уровень картриджа
- 405 Перед заменой картриджа с тонером
- 407 Процедура замены картриджей с тонером
- 410 Выключите аппарат и подключенный компьютер.; Откройте крышку и извлеките загруженную бумагу.
- 411 Осторожно установите аппарат на новое место.
- 412 Просмотр значения счетчика
- 413 Инициализация настроек
- 414 Элементы для инициализации; Если выбрано <Настройки управления системой>
- 415 Настройки, подлежащие инициализации
- 416 Инициализируйте счетчик отчета Eco
- 417 Инициализация всех данных/параметров
- 421 Ключевые моменты функций
- 422 Забота об окружающей среде и экономия средств
- 424 Повышение производительности
- 426 Применение в мире цифровых технологий
- 428 Другие функции
- 430 Технические характеристики
- 431 Технические характеристики аппарата; Время разогрева
- 433 Способ подключения
- 434 Тип документа; Поддерживаемые типы документов; Вес
- 435 Область сканирования
- 436 Бумага; Поддерживаемые форматы бумаги
- 437 Тип бумаги и емкость источника бумаги
- 438 Технические характеристики копирования; Разрешение сканирования; Время выполнения первой копии
- 439 Технические характеристики сканера; Максимальный формат сканирования; Скорость сканирования
- 440 Технические характеристики принтера
- 441 Картриджи с тонером
- 443 Использование Руководство пользователя; Поиск нужного раздела
- 444 Макет экрана Руководство пользователя; Начальная страница
- 446 Тематическая страница; Навигация
- 447 Поиск; Результат поиска
- 448 Просмотр Руководство пользователя; Метки; Экраны, используемые в данном руководстве
- 449 Другое
- 450 Основные операции в среде Windows; Отображение папки принтера
- 451 Отображение общих принтеров на сервере печати; Откройте Windows Explorer.
- 452 Отображение экрана [Установка программ и руководств]; Печать пробной страницы в Windows
- 453 Проверка битовой архитектуры
- 454 Проверьте битовую архитектуру.; Проверка имени компьютера
- 455 Проверка порта принтера
- 459 Примечание; Международная программа ENERGY STAR Program; Логотип IPv6 Ready
- 460 Заявления об ограничении ответственности
- 462 Авторские права


