Материнские платы GIGABYTE GA 945G S3 rev 1 0 - инструкция пользователя по применению, эксплуатации и установке на русском языке. Мы надеемся, она поможет вам решить возникшие у вас вопросы при эксплуатации техники.
Если остались вопросы, задайте их в комментариях после инструкции.
"Загружаем инструкцию", означает, что нужно подождать пока файл загрузится и можно будет его читать онлайн. Некоторые инструкции очень большие и время их появления зависит от вашей скорости интернета.

- 8 -
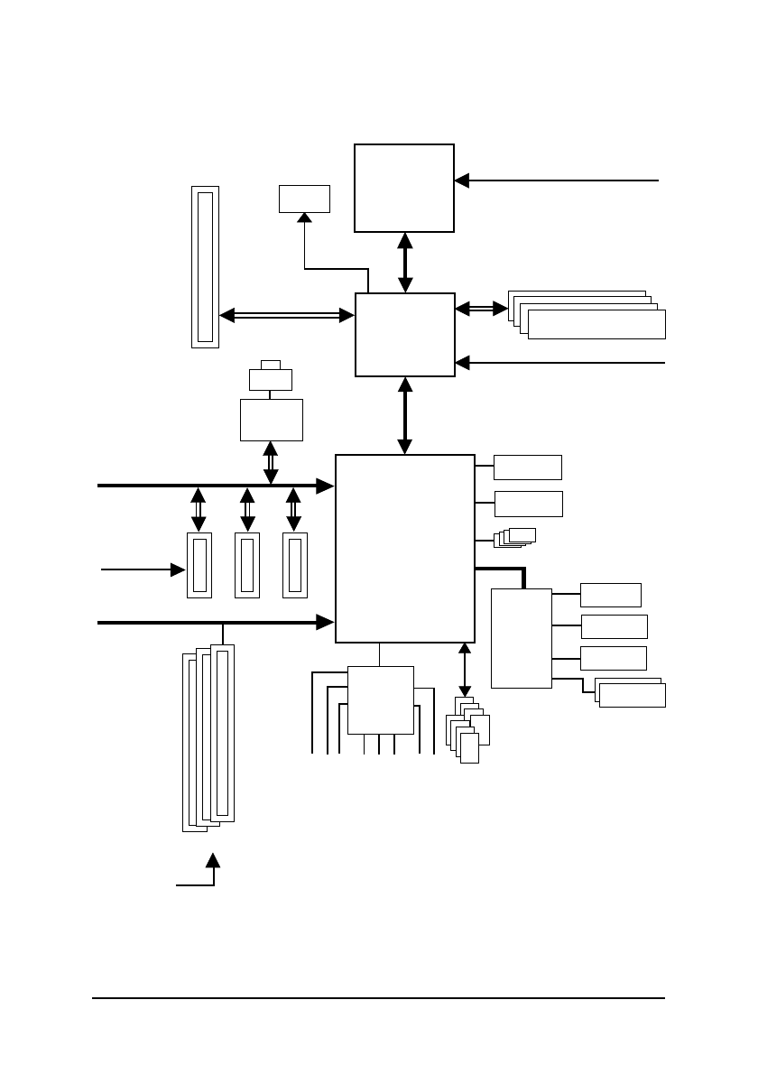
Block Diagram
(Note) To use a DDR II 667 memory module on the motherboard, you must install an 800/1066MHz
FSB processor.
Center/Subwoofer Speaker Out
Line-Out
MIC
CPU CLK+/-(266/200/133 MHz)
PCI Express x16
Host
Interface
GMCH CLK (266/200/133 MHz)
DDRII 667
(Note)
/533/400 MHz
DIMM
IT8718
Line-In
3 PCI
PCI Bus
SPDIF In
SPDIF Out
3 PCI Express x1
PCI Express Bus
8 USB
Ports
Dual Channel Memory
Side Speaker Out
Surround Speaker Out
PCIe CLK
(100 MHz)
RTL8111B
x 1
LAN
RJ45
PCI CLK(33 MHz)
CODEC
PCIe CLK
(100 MHz)
Intel
®
945G
Intel
®
ICH7
LGA775
Processor
x 1
x 1
x 1
4 SATA 3Gb/s
ATA33/66/100
IDE Channel
BIOS
PS/2 KB/Mouse
COM Port
LPT Port
F l o p p y
VGA



