Материнские платы GIGABYTE GA 8IG1000MK rev 1 x - инструкция пользователя по применению, эксплуатации и установке на русском языке. Мы надеемся, она поможет вам решить возникшие у вас вопросы при эксплуатации техники.
Если остались вопросы, задайте их в комментариях после инструкции.
"Загружаем инструкцию", означает, что нужно подождать пока файл загрузится и можно будет его читать онлайн. Некоторые инструкции очень большие и время их появления зависит от вашей скорости интернета.

Appendix
- 85 -
English
A
Failure has been excluded.
Yes
No
Yes
No
Failure has been excluded.
Failure has been excluded.
Yes
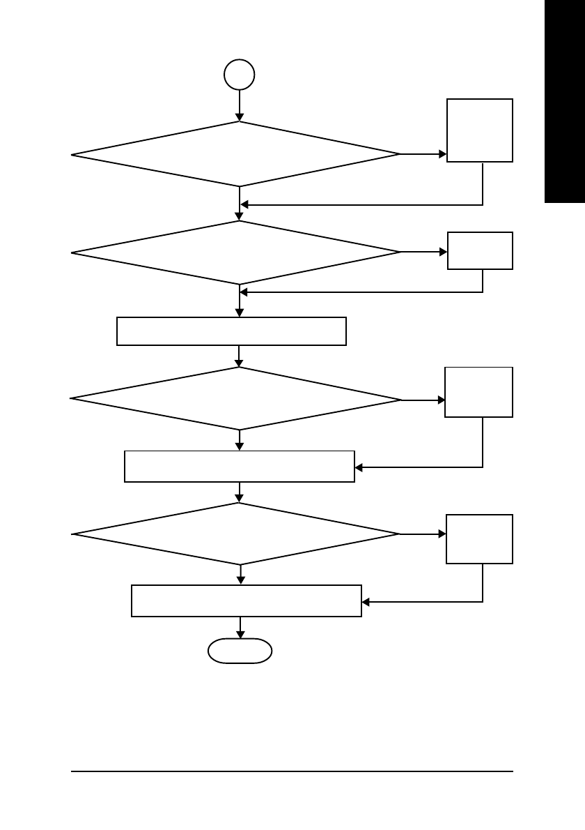
Reinstall Windows OS, and reinstall add-on cards and
cables. Then try to reboot the system.
Failure has been excluded.
Yes
END
If the above procedure unable to solve your problem, please contact with your local retailer or national
distributor for help. Or, you could submit your question to the service mail via Gigabyte website technical
support zone (http://www.gigabyte.com.tw). The appropriate response will be provided ASAP.
Is memory LED on and CPU fan running?
The problem could
be caused by
power supply,
CPU, memory or
CPU/memory
socket itself.
Check if there is display.
Perhaps your VGA
card / VGA slot or
monitor is defective.
Turn off the system. Reboot after keyboard and mouse
have been plugged in.
Check if keyboard is working properly.
It is possible that
your keyboard or
keyboard connector
is defective.
Press <Del> to enter BIOS setup. Choose "Load
Optimized Defaults" and save then exit setup.
Turn off the system and re-connect the IDE cable.
Check if the system can reboot successfully.
The problem was
probably caused by
the IDE device /
connector or cable.
No
No



