Магнитолы Pioneer DVH-3100UB - инструкция пользователя по применению, эксплуатации и установке на русском языке. Мы надеемся, она поможет вам решить возникшие у вас вопросы при эксплуатации техники.
Если остались вопросы, задайте их в комментариях после инструкции.
"Загружаем инструкцию", означает, что нужно подождать пока файл загрузится и можно будет его читать онлайн. Некоторые инструкции очень большие и время их появления зависит от вашей скорости интернета.

èÓ‰Íβ˜ÂÌË ÛÒÚÓÈÒÚ‚
<êìëëäàâ>
ÇçàåÄçàÖ
• óÚÓ·˚ ËÁ·Âʇڸ ËÒ͇ ÌÂÒ˜‡ÒÚÌÓ„Ó ÒÎÛ˜‡fl ËÎË
ÔÓÚÂ̈ˇθÌÓ„Ó Ì‡Û¯ÂÌËfl ÔËÏÂÌËÏ˚ı Á‡ÍÓÌÓ‚,
ÙÛÌ͈Ëfl Ô‰ÌÂ„Ó DVD ËÎË íÇ (ÔÓ‰‡ÂÚÒfl
ÓÚ‰ÂθÌÓ) ÌËÍÓ„‰‡ Ì ‰ÓÎÊ̇ ·˚Ú¸ ËÒÔÓθÁÓ‚‡Ì‡
‚Ó ‚ÂÏfl ‰‚ËÊÂÌËfl ‡‚ÚÓÏÓ·ËÎfl. í‡Í ÊÂ, Á‡‰ÌËÂ
‰Ë̇ÏËÍË Ì ‰ÓÎÊÌ˚ ·˚Ú¸ ÛÒÚ‡ÌÓ‚ÎÂÌ˚ ‚ ÏÂÒÚ‡ı,
Á‡ÚÛ‰Ìfl˛˘Ëı Ó·ÁÓ ‚Ó‰ËÚÂÎfl.
• Ç ÌÂÍÓÚÓ˚ı Òڇ̇ı ËÎË „ÓÒÛ‰‡ÒÚ‚‡ı, ÔÓÒÏÓÚ
ËÁÓ·‡ÊÂÌËÈ Ì‡ ‰ËÒÔΠ‚ÌÛÚË ‡‚ÚÓÏÓ·ËÎfl ‰‡ÊÂ
Ì ‚Ó‰ËÚÂÎÂÏ, ÏÓÊÂÚ ·˚Ú¸ ÔÓÚË‚ÓÁ‡ÍÓÌÌ˚Ï. Ç˚
‰ÓÎÊÌ˚ ÔÓ‰˜ËÌflÚ¸Òfl Ú‡ÍËÏ Ô‡‚ËÎ‡Ï Ú‡Ï, „‰Â
ÓÌË ÔËÏÂÌfl˛ÚÒfl Ë Ì ËÒÔÓθÁÓ‚‡Ú¸ ÙÛÌ͈ËË
DVD ÛÒÚÓÈÒÚ‚‡.
èêÖÑìèêÖÜÑÖçàÖ
• PIONEER Ì ÂÍÓÏẨÛÂÚ Ç‡Ï ÛÒڇ̇‚ÎË‚‡Ú¸ ËÎË
Ó·ÒÎÛÊË‚‡Ú¸ ‰ËÒÔÎÂÈ Ò‡ÏÓÒÚÓflÚÂθÌÓ.
ìÒÚ‡Ìӂ͇ ËÎË Ó·ÒÎÛÊË‚‡ÌË ËÁ‰ÂÎËfl ÏÓÊÂÚ
ÔÓ‰‚„ÌÛÚ¸ Ç‡Ò ËÒÍÛ ˝ÎÂÍÚ˘ÂÒÍÓ„Ó ¯Ó͇ ËÎË
‰Û„Ëı ‡ÌÂÌËÈ. è‰ÓÒÚ‡‚¸Ú ÛÒÚ‡ÌÓ‚ÍÛ Ë
Ó·ÒÎÛÊË‚‡ÌË ‚‡¯Â„Ó ‰ËÒÔÎÂfl
Ò‡Ì͈ËÓÌËÓ‚‡ÌÌÓÏÛ ÔÂÒÓ̇ÎÛ Ò‚ËÒÌÓ„Ó
ˆÂÌÚ‡ PIONEER.
• é·ÂÁÓÔ‡Ò¸Ú ‚Ò ˝ÎÂÍÚ˘ÂÒÍË ÔÓ‚Ó‰‡
͇·ÂθÌ˚ÏË Á‡ÊËχÏË ËÎË ÎÂÌÚÓÈ. çÂ
ÔÓÁ‚ÓÎflÈÚ β·˚Ï ÌÂËÁÓÎËÓ‚‡ÌÌ˚Ï ÔÓ‚Ó‰‡Ï
ÓÒÚ‡‚‡Ú¸Òfl ÌÂÁ‡˘Ë˘ÂÌÌ˚ÏË.
• ç ÔÓÒ‚ÂÎË‚‡ÈÚ ÓÚ‚ÂÒÚË ‚ ÓÚ‰ÂÎÂÌËÂ
˝ÎÂÍÚÓ‰‚Ë„‡ÚÂÎfl, ˜ÚÓ·˚ ÔÓ‰ÒÓ‰ËÌËÚ¸ ÊÂÎÚ˚È
ÔÓ‰‚Ó‰fl˘ËÈ ÔÓ‚Ó‰ Í ·‡Ú‡Â ‡‚ÚÓÏÓ·ËÎfl.
ÇË·‡ˆËfl ‰‚Ë„‡ÚÂÎfl ÏÓÊÂÚ, ‚ ÍÓ̘ÌÓÏ Ò˜ÂÚÂ,
ÔË‚ÂÒÚË Í ‡Á˚‚Û ËÁÓÎflˆËË ‚ ÏÂÒÚÂ, „‰Â ÔÓ‚Ó‰
ÔÓıÓ‰ËÚ ËÁ Ò‡ÎÓ̇ ‡‚ÚÓÏÓ·ËÎfl ‚ ÓÚ‰ÂÎÂÌËÂ
‰‚Ë„‡ÚÂÎfl. ÅÛ‰¸Ú ͇ÈÌ ÓÒÚÓÓÊÌ˚,
Ó·ÂÒÔ˜˂‡fl ·ÂÁÓÔ‡ÒÌÓÒÚ¸ ÔÓ‚Ó‰‡ ‚ ˝ÚÓÏ ÏÂÒÚÂ.
• óÂÁ‚˚˜‡ÈÌÓ ÓÔ‡ÒÌÓ ÔÓÁ‚ÓÎflÚ¸ ÔÓ‰‚Ó‰fl˘ÂÏÛ
ÔÓ‚Ó‰Û ‰ËÒÔÎÂfl Ó·‚Ë‚‡Ú¸Òfl ‚ÓÍÛ„ Û΂ÓÈ
ÍÓÎÓÌÍË ËÎË ˚˜‡„‡ ÔÂÂÍβ˜ÂÌËfl Ô‰‡˜.
ì·Â‰ËÚÂÒ¸, ˜ÚÓ ÛÒÚ‡ÌÓ‚ËÎË ‰ËÒÔÎÂÈ Ú‡Í, ˜ÚÓ ÓÌ ÌÂ
·Û‰ÂÚ Á‡ÚÛ‰ÌflÚ¸ ‰‚ËÊÂÌËÂ.
• ì‰ÓÒÚӂ¸ÚÂÒ¸, ˜ÚÓ ÔÓ‚Ó‰‡ Ì ·Û‰ÛÚ
ÒÍ¢˂‡Ú¸Òfl Ò ‰‚Ë„‡˛˘ËÏËÒfl ˜‡ÒÚflÏË
‡‚ÚÓÏÓ·ËÎfl, Ú‡ÍËÏË Í‡Í ˚˜‡„ ÔÂÂÍβ˜ÂÌËfl
Ô‰‡˜, ÒÚÓflÌÓ˜Ì˚È ÚÓÏÓÁ ËÎË ÒÍÓθÁfl˘ËÈ
ÏÂı‡ÌËÁÏ ÒˉÂÌËÈ.
• ç ÛÍÓ‡˜Ë‚‡ÈÚ β·˚ ÔÓ‰‚Ó‰fl˘Ë ÔÓ‚Ó‰‡.
ÖÒÎË ‚˚ ҉·ÂÚ ˝ÚÓ, ÒıÂχ Á‡˘ËÚ˚ ÏÓÊÂÚ
‡·ÓÚ‡Ú¸ ÌÂÔ‡‚ËθÌÓ.
èËϘ‡ÌËÂ:
•
чÌÌÓ ÛÒÚÓÈÒÚ‚Ó Ì ÏÓÊÂÚ ÛÒڇ̇‚ÎË‚‡Ú¸Òfl
‚ ‡‚ÚÓÏÓ·Ëθ, „‰Â Ì Ô‰ÛÒÏÓÚÂÌÓ
ÔÓÎÓÊÂÌË Äëë ̇ Á‡ÏÍ Á‡ÊË„‡ÌËfl
(‚ÒÔÓÏÓ„‡Ú.).
•
àÒÔÓθÁÓ‚‡ÌË ‰‡ÌÌÓ„Ó ÛÒÚÓÈÒÚ‚‡ ‚ ËÌ˚ı, ˜ÂÏ
ÒÎÂ‰Û˛˘Ë ÛÒÎÓ‚Ëfl, ÏÓÊÂÚ ÔË‚ÂÒÚË Í
‚ÓÁ„Ó‡Ì˲ ËÎË ÌÂÔ‡‚ËθÌÓÏÛ Ò‡·‡Ú˚‚‡Ì˲.
— Ä‚ÚÓÏÓ·Ëθ ·‡Ú‡ÂÂÈ Ò 12-‚ÓÎ¸Ú Ë
ÓÚˈ‡ÚÂθÌ˚Ï Á‡ÁÂÏÎÂÌËÂÏ.
— ÑË̇ÏËÍË Ò 50 ÇÚ (‚˚ıӉ̇fl ‚Â΢Ë̇) Ë ÓÚ
4 éå ‰Ó 8 éå (ÔÓÎÌÓ ÒÓÔÓÚË‚ÎÂÌËÂ).
•
óÚÓ·˚ Ô‰ÓÚ‚‡ÚËÚ¸ ÍÓÓÚÍÓ Á‡Ï˚͇ÌËÂ,
Ô„‚ ËÎË ÌÂÔ‡‚ËθÌÓ ҇·‡Ú˚‚‡ÌËÂ
۷‰ËÚÂÒ¸, ˜ÚÓ ÒΉÛÂÚ Û͇Á‡ÌËflÏ ÌËÊÂ.
— éÚÒÓ‰ËÌËÚ ÓÚˈ‡ÚÂθÌÛ˛ ÍÎÂÏÏÛ ·‡Ú‡ÂË
Ô‰ ÛÒÚ‡ÌÓ‚ÍÓÈ.
— á‡ÍÂÔËÚ ÔÓ‚Ó‰‡ ͇·ÂθÌ˚ÏË Á‡ÊËχÏË
ËÎË ÎËÔÍÓÈ ÎÂÌÚÓÈ. ÑÎfl Á‡˘ËÚ˚ ÔÓ‚Ó‰Ó‚
ÒΉÛÂÚ Ó·ÏÓÚ‡Ú¸ Ëı ÎËÔÍÓÈ ÎÂÚÌÓÈ ‚ ÚÂı
ÏÂÒÚ‡ı, „‰Â ÓÌË ÒÓÔË͇҇˛ÚÒfl Ò
ÏÂÚ‡Î΢ÂÒÍËÏË ˜‡ÒÚflÏË.
— èÓÍ·‰˚‚‡ÈÚ ‚Ò ͇·ÂÎË ‚‰‡ÎË ÓÚ
‰‚Ë„‡˛˘ËıÒfl ˜‡ÒÚÂÈ, Ú‡ÍËı Í‡Í ˚˜‡„
ÔÂÂÍβ˜ÂÌËfl ÍÓÓ·ÍË Ô‰‡˜ ËÎË
̇ԇ‚Îfl˛˘‡fl ‰Îfl ‚˚‰‚ËÊÂÌËfl ÒˉÂ̸fl.
— èÓÍ·‰˚‚‡ÈÚ ‚Ò ͇·ÂÎË ‚‰‡ÎË ÓÚ „Ófl˜Ëı
ÏÂÒÚ, Ú‡ÍËı Í‡Í fl‰ÓÏ Ò ‚˚ÔÛÒÍÓÏ
̇„‚‡ÚÂÎfl.
— ç ÔÓÔÛÒ͇ÈÚ ÊÂÎÚ˚È Í‡·Âθ ˜ÂÂÁ
ÓÚ‚ÂÒÚË ‚ ÏÓÚÓÌÓÏ ÓÚÒÂÍÂ, ‰Îfl ÚÓ„Ó ˜ÚÓ·˚
ÔÓ‰Íβ˜ËÚ¸ Â„Ó Í ·‡Ú‡ÂÂ.
— ᇢËÚËÚ ‚Ò ÌÂÔÓ‰Íβ˜ÂÌÌ˚ ͇·ÂÎË
‡Á˙ÂχÏË Ò ËÁÓÎflˆËÓÌÌÓÈ ÎÂÌÚÓÈ.
— ç ÛÍÓ‡˜Ë‚‡ÈÚ ͇ÍËÂ-ÎË·Ó Í‡·ÂÎË.
— çËÍÓ„‰‡ Ì ӷÂÁ‡ÈÚ ËÁÓÎflˆË˛ ÔËÚ‡˛˘Â„Ó
͇·ÂÎfl ‰‡ÌÌÓ„Ó ÛÒÚÓÈÒÚ‚‡, ˜ÚÓ·˚
ÔÓ‰Íβ˜ËÚ¸ ÔËÚ‡ÌË ̇ ‰Û„Ó ӷÓÛ‰Ó‚‡ÌËÂ.
èÓÔÛÒÍ̇fl ÒÔÓÒÓ·ÌÓÒÚ¸ ͇·ÂÎfl Ó„‡Ì˘Â̇.
— àÒÔÓθÁÛÈÚ Ô·‚ÍËÈ Ô‰Óı‡ÌËÚÂθ
Á‡‰‡ÌÌÓ„Ó ÌÓÏË̇·.
— çËÍÓ„‰‡ Ì ÔÓ‰Íβ˜‡ÈÚ ÓÚˈ‡ÚÂθÌ˚È
͇·Âθ ‰Ë̇ÏË͇ ̇ÔflÏÛ˛ Í Á‡ÁÂÏÎÂÌ˲.
— çËÍÓ„‰‡ Ì ҂flÁ˚‚‡ÈÚ ‚ÏÂÒÚ ‡Á΢Ì˚Â
ÓÚˈ‡ÚÂθÌ˚ ͇·ÂÎË ‰Ë̇ÏËÍÓ‚.
•
äÓÌÚÓθÌ˚È Ò˄̇Π‚˚ıÓ‰ËÚ ÔÓ ÒËÌÂ/·ÂÎÓÏÛ
͇·Âβ, ÍÓ„‰‡ ‰‡ÌÌÓ ÛÒÚÓÈÒÚ‚Ó ÔÓ‰Íβ˜ÂÌÓ Í
˝ÎÂÍÚÓÔËÚ‡Ì˲. èÓ‰Íβ˜ËÚÂ Â„Ó Í ÒËÒÚÂÏÂ
‰ËÒڇ̈ËÓÌÌÓ„Ó ÛÔ‡‚ÎÂÌËfl ‚̯ÌÂ„Ó ÛÒËÎËÚÂÎfl
ÏÓ˘ÌÓÒÚË ËÎË Í ÍÎÂÏÏ ÛÔ‡‚Îfl˛˘Â„Ó ÂÎÂ
‡‚ÚÓÏÓ·ËθÌÓÈ ‡ÌÚÂÌÌ˚ (χÍÒ. 300 ÏÄ, 12 Ç
ÔÓÒÚ. ÚÓÍ). ÖÒÎË ‡‚ÚÓÏÓ·Ëθ Ò̇·ÊÂÌ ÒÚÂÍÎflÌÌÓÈ
‡ÌÚÂÌÌÓÈ, ÔÓ‰Íβ˜ËÚ Âfi Í ÔËÚ‡˛˘ÂÏÛ
ÚÂÏË̇ÎÛ ‡ÌÚÂÌÌÓ„Ó ÛÒËÎËÚÂÎfl.
•
çËÍÓ„‰‡ Ì ÔÓ‰Íβ˜‡ÈÚ ÒËÌÂ/·ÂÎ˚È Í‡·Âθ Í
ÔËÚ‡˛˘ÂÏÛ ÚÂÏË̇ÎÛ ‚̯ÌÂ„Ó ÛÒËÎËÚÂÎfl
ÏÓ˘ÌÓÒÚË. í‡Í ÊÂ, ÌËÍÓ„‰‡ Ì ÔÓ‰Íβ˜‡ÈÚ „Ó
Í ÔËÚ‡˛˘ÂÏÛ ÚÂÏË̇ÎÛ ‡‚ÚÓÏÓ·ËθÌÓÈ
‡ÌÚÂÌÌ˚. à̇˜Â, ‚ ÂÁÛθڇÚ ·‡Ú‡Âfl ‡Áfl‰ËÚÒfl
ËÎË ·Û‰ÂÚ ÔÓËÒıÓ‰ËÚ¸ ÌÂÔ‡‚ËθÌÓÂ
Ò‡·‡Ú˚‚‡ÌËÂ.
•
óÂÌ˚È Í‡·Âθ – Á‡ÁÂÏÎÂÌËÂ. ùÚÓÚ Í‡·Âθ Ë
͇·ÂÎË Á‡ÁÂÏÎÂÌËfl ‰Û„Ëı ËÁ‰ÂÎËÈ (ÓÒÓ·ÂÌÌÓ,
ÒËθÌÓÚÓ˜Ì˚ ËÁ‰ÂÎËfl, Ú‡ÍËÂ Í‡Í ÛÒËÎËÚÂθ
ÏÓ˘ÌÓÒÚË) ‰ÓÎÊÌ˚ ·˚Ú¸ ÔÓÎÓÊÂÌ˚ ‡Á‰ÂθÌÓ.
à̇˜Â, ‚ ÂÁÛθڇÚ ÏÓÊÂÚ ÔÓËÁÓÈÚË ‚ÓÁ„Ó‡ÌËÂ
ËÎË ÌÂÔ‡‚ËθÌÓ ҇·‡Ú˚‚‡ÌËÂ, ÂÒÎË ÓÌË
‚ÌÂÁ‡ÔÌÓ ÓÚÒÓ‰ËÌflÚÒfl.
Äëë ÔÓÎÓÊÂÌËÂ ÌÂÚ
Äëë ÔÓÎÓÊÂÌËÂ
O
N
S
T
A
R
T
O
F
F
A
C
C
O
N
S
T
A
R
T
O
F
F
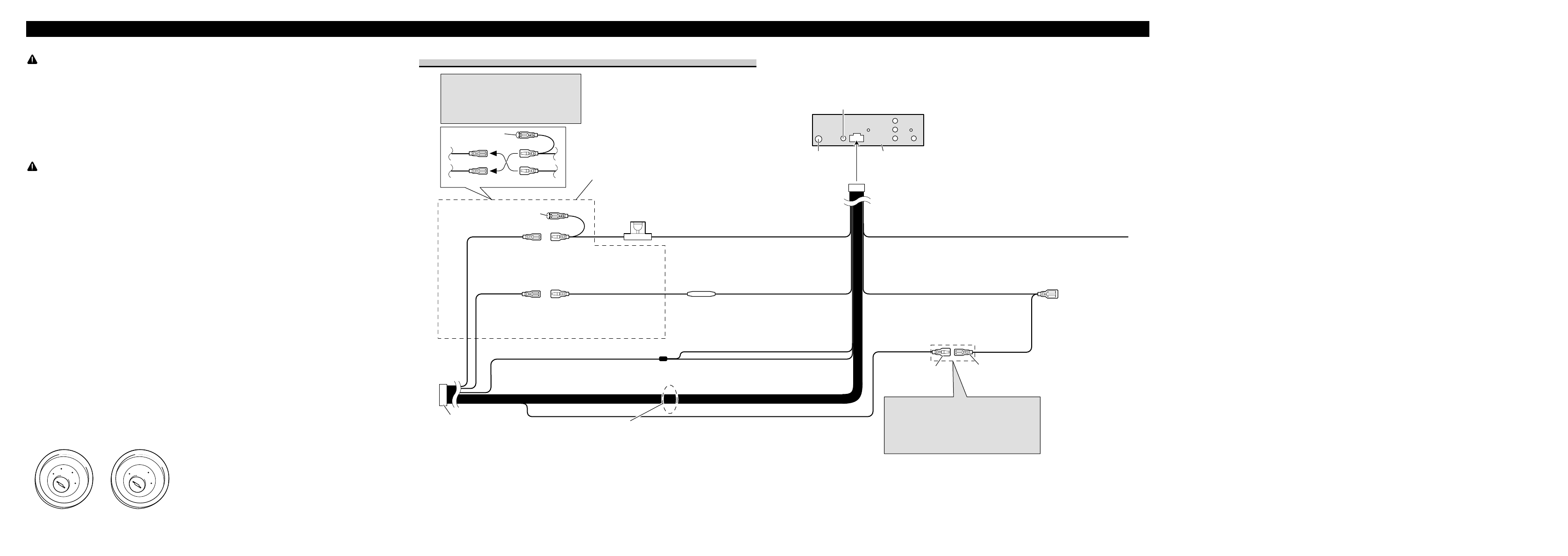
ëÓ‰ËÌÂÌËfl ÒËÎÓ‚˚ı ͇·ÂÎÂÈ
1*
2*
4*
3*
5*
èËϘ‡ÌËÂ:
Ç Á‡‚ËÒËÏÓÒÚË ÓÚ ÚËÔ‡ ‡‚ÚÓÏÓ·ËÎfl
ÙÛÌ͈ËË 3* Ë 5* ÏÓ„ÛÚ ·˚Ú¸
‡Á΢Ì˚ÏË. Ç ˝ÚÓÏ ÒÎÛ˜‡Â, ۷‰ËÚÂÒ¸,
˜ÚÓ 2* ÔÓ‰Íβ˜ËÎË Í 5* Ë 4* Í 3*.
ÉÌÂÁ‰Ó ‡ÌÚÂÌÌ˚
ëÓ‰ËÌËÚ ÔÓ‚Ó‰‡ Ó‰Ë̇ÍÓ‚Ó„Ó
ˆ‚ÂÚ‡ ‰Û„ Ò ‰Û„ÓÏ.
äÓÎÔ‡˜ÓÍ (1*)
ç ÒÌËχÈÚ ÍÓÎÔ‡˜ÓÍ,
ÂÒÎË ÍÎÂÏχ ÌÂ
ËÒÔÓθÁÛÂÚÒfl.
ÜÂÎÚ˚È (3*)
êÂÁ‚Ì˚È (ËÎË
‚ÒÔÓÏÓ„‡ÚÂθÌ˚È)
ä‡ÒÌ˚È (5*)
ÇÒÔÓÏÓ„‡ÚÂθÌ˚È
(ËÎË ÂÁ‚Ì˚È)
ÜÂÎÚ˚È (2*)
èÓ‰Íβ˜ËÚÂ Í ÍÎÂÏÏÂ
ÔÓÒÚÓflÌÌÓ ÔÓ‰‡˛˘ÂÈ 12 Ç.
ä‡ÒÌ˚È (4*)
èÓ‰Íβ˜ËÚÂ Í ÍÎÂÏÏÂ,
ÍÓÌÚÓÎËÛÂÏÓÈ Á‡ÏÍÓÏ
Á‡ÊË„‡ÌËfl (12 Ç ÔÓÒÚ. ÚÓÍ).
óÂÌ˚È (Á‡ÁÂÏÎÂÌË ̇ χÒÒÛ)
èÓ‰Íβ˜ËÚÂ Í ˜ËÒÚÓÏÛ, ÌÂÓ͇¯ÂÌÌÓÏÛ
ÏÂÚ‡Î΢ÂÒÍÓÏÛ Û˜‡ÒÚÍÛ.
ISO ‡Á˙ÂÏ
èËϘ‡ÌËÂ:
Ç ÌÂÍÓÚÓ˚ı ‡‚ÚÓÏÓ·ËÎflı ISO ‡Á˙ÂÏ
ÏÓÊÂÚ ·˚Ú¸ ‡Á‰ÂÎÂÌ Ì‡ ‰‚‡. Ç ˝ÚÓÏ ÒÎÛ˜‡Â
۷‰ËÚÂÒ¸, ˜ÚÓ ÔÓ‰Íβ˜ËÎË Ó·‡ ‡Á˙Âχ.
èÓ‚Ó‰‡ ‰Ë̇ÏËÍÓ‚
ÅÂÎ˚È:
è‰ÌËÈ Î‚˚È
+
ÅÂÎ˚È/˜ÂÌ˚È:
è‰ÌËÈ Î‚˚È
≠
ëÂ˚È:
è‰ÌËÈ Ô‡‚˚È
+
ëÂ˚È/˜ÂÌ˚È:
è‰ÌËÈ Ô‡‚˚È
≠
áÂÎÂÌ˚È:
ᇉÌËÈ Î‚˚È
+
áÂÎÂÌ˚È/˜ÂÌ˚È:
ᇉÌËÈ Î‚˚È
≠
îËÓÎÂÚÓ‚˚È:
ᇉÌËÈ Ô‡‚˚È
+
îËÓÎÂÚÓ‚˚È/˜ÂÌ˚È: ᇉÌËÈ Ô‡‚˚È
≠
è‰oxpaÌËÚeθ (10 A)
êÂÁËÒÚÓ Ô‰Óı‡ÌËÚÂÎfl
ëËÌËÈ/·ÂÎ˚È
èÓ‰Íβ˜ËÚÂ Í ÍÎÂÏÏ ÒËÒÚÂÏ˚ ÍÓÌÚÓÎfl
ÛÒËÎËÚÂÎfl ÏÓ˘ÌÓÒÚË (χÍÒ. 300 ÏÄ 12 Ç
ÔÓÒÚ. ÚÓÍ).
ÜÂÎÚ˚È/˜ÂÌ˚È
ÖÒÎË ‚˚ ÔÓθÁÛÂÚÂÒ¸ ÛÒÚÓÈÒÚ‚ÓÏ, ̇ ÍÓÚÓÓÏ
Ô‰ÛÒÏÓÚÂ̇ ÙÛÌ͈Ëfl ÓÚÍβ˜ÂÌËfl Á‚Û͇,
ÔÓ‰Íβ˜ËÚ ‰‡ÌÌ˚È ÔÓ‚Ó‰ Í ÔÓ‚Ó‰Û ÓÚÍβ˜ÂÌËfl Á‚Û͇
̇ ÛÒÚÓÈÒÚ‚Â. Ç ÔÓÚË‚ÌÓÏ ÒÎÛ˜‡Â, Ì ÔÓ‰Íβ˜‡ÈÚÂ
ÔÓ‚Ó‰ ÓÚÍβ˜ÂÌËfl Á‚Û͇ Í ‰Û„ËÏ ÒÓ‰ËÌÂÌËflÏ.
ëËÌËÈ/·ÂÎ˚È (6*)
ëËÌËÈ/·ÂÎ˚È (7*)
èÓ‰Íβ˜ËÚÂ Í ÍÎÂÏÏ ÛÔ‡‚ÎÂÌËfl
ÂΠ‡‚ÚÓÏÓ·ËθÌÓÈ ‡ÌÚÂÌÌ˚
(χÍÒ. 300 ÏÄ 12 Ç ÔÓÒÚ. ÚÓÍ).
ê‡ÒÔÓÎÓÊÂÌË ¯Ú˚ÂÈ ISO ‡Á˙Âχ ÏÓÊÂÚ
·˚Ú¸ ‡Á΢Ì˚Ï ‚ Á‡‚ËÒËÏÓÒÚË ÓÚ ÚËÔ‡
‡‚ÚÓÏÓ·ËÎfl. ëÓ‰ËÌËÚ 6* Ë 7* ÍÓ„‰‡ ¯Ú˚¸
5 ˝ÚÓ ¯Ú˚¸ ÚËÔ‡ ÛÔ‡‚ÎÂÌËfl ‡ÌÚÂÌÌ˚. Ç
‰Û„Ëı ÚËÔ‡ı ‡‚ÚÓÏÓ·ËÎÂÈ ÌËÍÓ„‰‡ ÌÂ
ÒÓ‰ËÌflÈÚ 6* Ë 7*.
чÌÌÓÂ
ÛÒÚÓÈÒÚ‚Ó
ÑËÒڇ̈ËÓÌÌ˚È ÏÓÌÚ‡ÊÌ˚È ‚ıÓ‰
ĉ‡ÔÚ ÊÂÒÚÍÓ ÒÏÓÌÚËÓ‚‡ÌÌÓ„Ó ‰ËÒڇ̈ËÓÌÌÓ„Ó ÛÔ‡‚ÎÂÌËfl
ÏÓÊÂÚ ·˚Ú¸ ÔÓ‰Íβ˜ÂÌ (ÔÓ‰‡ÂÚÒfl ÓÚ‰ÂθÌÓ).
Содержание
- 5 ПРЕДУПРЕЖДЕНИЕ; Перед
- 6 Сведения об этом устройстве; ВНИМАНИЕ; Коды регионов для дисков; DVD video; Технические характери; Сведения об этом
- 7 Диски; Video CD; Совместимость с форматом; JPEG
- 8 Использование запрещено; Снятие передней панели
- 9 Использование и уход за; Установка батарейки; Использование пульта
- 10 Основное устройство; USB; Управление данным устройством
- 11 Управление
- 14 DVH; DVH
- 15 Индикация на дисплее; RDS
- 16 Основные операции; Включение и выключение; Включение устройства; Выбор источника сигнала
- 17 Регулировка громкости; Тюнер; Запоминание и повторный
- 18 Список; Прием радиопередач; PTY
- 19 Запоминание частот самых; BSM; Настройка на мощные сигналы; Знакомство с расширенными функция
- 20 Выбор альтернативныхчастот; PI; PI SEEK; Включение автоматического поиска; AF
- 21 Прием дорожныхсводок
- 23 Основные кнопки управления; Переключение между типами; DivX
- 24 MENU
- 25 VOD
- 26 Выбор главы; Выбор дорожки; Поиск участка на диске для; DIRECT
- 28 Настройка отображения; ANGLE
- 29 Отображение текстовой; Включе; CD TEXT
- 30 Выбор главы из списка глав; Выбор файлов из списка имен
- 31 Знакомство с расширенными
- 32 Выбор диапазона повторного; Воспроизведение дорожек; Выбор диапазона повторного вос
- 33 Сканирование папок и дорожек; Выбор аудиовыхода
- 35 Переключение режимов; Если на воспроизводимом диске
- 36 Портативный
- 37 Поиск участка на диске для воспроиз; FUNCTION
- 38 Функции и ихназначение; Переключение режимов информа
- 39 Знакомство с регулировками; Использование регулировки; Вызов кривыхэквалайзера из памяти
- 40 Регулировка кривыхэквалайзера; Регулировка нижних; Регулировка тонкомпенсации
- 41 Настройка проигрывателя; Знакомство с настройками
- 42 Установка языка субтитров; Выбор; Установка языка звукового
- 43 Настройка языка меню; OTHERS; Выбор языка интерфейса дисплея; OSD LANGUAGE; Выбор набора символов; CHARACTER SET
- 45 Установка блокировки доступа; Установка кода и уровня блокировки; PARENTAL
- 46 Изменение уровня; Если Вы забыли код; Изменение; Настройка файла субтитров
- 47 dual mono; SAMPLING OUTPUT
- 48 Начальные настройки; Изменение начальныхнастроек
- 49 Изменение начальных настроек; AUX; AUX
- 50 Включение режима; Настройка языка
- 52 Другие функции; Использование дополнительного; Основное; Функции кнопки
- 53 Устранение неисправностей; Дополнительная
- 55 Сообщения об ошибках; убедитесь
- 60 AVCHD; WMA
- 61 Обращение с изделием и; Сжатые аудиофайлы; Romeo
- 62 Пример иерархии; Последовательность
- 63 Файлы с изображениями в; Видеофайлы формата
- 64 Таблица символов для
- 68 Термины; Импульсно
- 71 Технические характеристики