Магнитолы Pioneer DEH-P7750MP - инструкция пользователя по применению, эксплуатации и установке на русском языке. Мы надеемся, она поможет вам решить возникшие у вас вопросы при эксплуатации техники.
Если остались вопросы, задайте их в комментариях после инструкции.
"Загружаем инструкцию", означает, что нужно подождать пока файл загрузится и можно будет его читать онлайн. Некоторые инструкции очень большие и время их появления зависит от вашей скорости интернета.

Установка аппарата
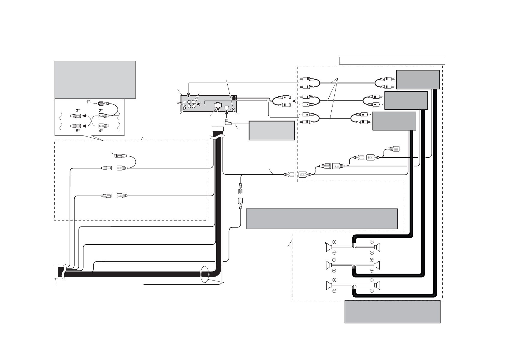
Цвет проводов данного изделия соответствует новому стандарту
Примечание
В зависимости от типа транспортного средства
функции проводов 3* и 5* могут быть разными.
В этом случае обязательно соединяйте 2* с 5*
и 4* с 3*.
Антенное гнездо
Выход на сабвуфер или выход
без предыскажений сигнала
Данное изделие
Разъем для проводного дистанционного управления
Пожалуйста, смотрите инструкцию к устройству проводного
дистанционного управлению (продается отдельно).
Выход на задние громкогово-
рители (16 см)
Вход шины «IP-
BUS» (Синий)
Многодисковый проигры-
ватель компакт-дисков
(продается отдельно)
Кабель
шины
IP-BUS
Плавкий пре-
дохранитель
Соединительные кабели со штекерами «RCA»
(продаются отдельно)
Усилитель мощности
(продается отдельно)
Усилитель мощности
(продается отдельно)
Усилитель мощности
(продается отдельно)
Дистанционное управление системой
Сине/белый
К разъемам системного дистанционного уп-
равления усилителями мощности (макси-
мальный ток 300 мА, постоянное напряже-
ние 12 В).
Сине/белый (7*)
К клемме реле управления приводом автоматической антенны
(максимальный ток 300 мА, постоянное напряжение 12 В).
Сине/белый (6*)
Расположение штыревых контактов разъема ISO зависит от типа транспортного средст-
ва. Соедините 6* и 7*, когда штыревой контакт 5 относится к управлению антенной. В
других транспортных средствах никогда не соединяйте 6* и 7*
Выполните данные соеди-
нения при применении до-
полнительного усилителя
Передний гром-
коговоритель
Левый
Задний гром-
коговоритель
Сабвуфер
Передний гром-
коговоритель
Задний гром-
коговоритель
Правый
Сабвуфер
Примечание
Произведите изменение заводских установок данного уст-
ройства (подробности приведены в данной Инструкции по
эксплуатации). Выход на сабвуфер данного устройства яв-
ляется монофоническим.
Колпачок (1*)
Не снимайте колпачок, если
данный контакт не используется
Желтый (3*) Под-
держка памяти (или
вспомогательные ус-
тройства)
Желтый (2*) К клемме, на которую всегда
поступает напряжение питания независимо
от положения ключа зажигания
Красный (5*) Вспо-
могательные уст-
ройства (или под-
держка памяти)
Красный (4*) К клемме, напряжение на ко-
торой (12 В постоянного тока) зависит от
положения ключа зажигания «ON/OFF».
Оранжево/белый
К клемме выключателя освещения
Черный (заземление)
К металлическому корпусу транспортного средства
Разъем стандарта ISO
Примечание
В некоторых транспортных средствах разъем
стандарта ISO может быть разделен на два. В
этом случае обязательно подсоединяйтесь к
обоим разъемам.
Желто/черный
При использовании сотового теле-
фона, то соедините данный провод
с проводом сотового телефона,
осуществляющим отключение зву-
ка аудиосистемы. Если телефон не
подключается, оставьте данный
провод свободным.
Провода громкоговорителей
Белый
: передний левый (+)
Бело/черный
: передний левый (-)
Серый
: передний правый (+)
Серо/черный
: передний правый (-)
Зеленый
: задний левый (+)
Зелено/Черный-
: задний левый (-)
Фиолетовый
: задний правый (+)
Фиолетово/Черный : задний правый (-)
Выход на передние
громкоговорители
Содержание
- 3 Стандартное тыловое крепление; Установка аппарата; Стандартное фронтальное крепление; Установка при помощи резиновой втулки
- 4 Закрепление передней панели
- 5 Подключение аппарата
- 7 Перед началом эксплуатации; Благодарим Вас за приобретение изделия компании Pioneer.; Меры предосторожности; К нижней части данного аппарата приклеена этикетка; О данной Инструкции
- 8 О формате WMA; О формате ААС; Важные замечания; Крепко не сжимайте и не роняйте панель.; Установка передней панели
- 9 Демонстрационные режимы; Важное замечание
- 10 Прежде чем Вы приступите к эксплуатации аппарата; Эксплуатация пульта дистанционного управления и уход за ним; Установка батарейки
- 12 Основные действия; Включение аппарата; åå; Загрузка диска
- 13 Тюнер; Регулировка громкости; Èíäèêàòîð ñèëû ñèãíàëà; Ïîêàçûâåò ñèëó ïðèíèìàåìîãî ñèãíàëà; âïðàâî
- 14 Введение в более сложные операции тюнера
- 15 Встроенный CD-плейер; Воспроизведение компакт-диска
- 16 Повторное воспроизведение; Воспроизведение треков в случайном порядке; Прямой выбор трека
- 17 Сканирование треков компакт-диска; Выбор метода поиска
- 18 Ввод названий дисков; Îòîáðàæåíèå çàãîëîâêîâ äèñêà; DISPLAY; Дисплейное отображение текстовых записей на дисках CD TEXT; Прокрутка текстовых данных на дисплее
- 19 WAV плейер; WAV; Прямой выбор трека в текущей папке
- 20 Ââåäåíèå â îïåðàöèè; CD; ïëååðà
- 21 Сканирование папок и треков; Временная остановка воспроизведения файлов MP3/WMA/
- 22 Использование функций сжатия и «BMX»; При воспроизведении диска с файлами MP3/WMA; При воспроизведении диска с файлами WAV
- 23 Многодисковый CD-плейер; Выбор треков из списка названий файлов; Воспроизведение компакт-дисков
- 24 repeat
- 25 Использование списков воспроизведения функции «ITS»
- 26 Проигрывание треков из Вашего списка ITS-воспроизведения; Стирание трека из списка воспроизведения ITS; Стирание диска из списка воспроизведения ITS; Использование функций названий дисков
- 27 Îòîáðàæåíèå çàãîëîâêà äèñêà; Íàæìèòå êíîïêó DISPLAY äëÿ îòîáðàæåíèÿ ñëåäóþùèõ óñòàíîâîê:; Выбор дисков из списка названий дисков; Использование функций CD TEXT
- 28 Выбор треков из списка названий треков; Äëÿ âîçâðàòà â ðåæèì ñïèñêà äèñêîâ íàæìèòå; Использование функций сжатия
- 30 Воспроизведение диска; Выбор диска; ïàïêè; ââåðõ èëè âíèç; Введение в более сложные операции DVD-плейера
- 31 Folder repeat; Track
- 32 Настройка параметров звука; Знакомство с настройками параметров звука; ìèòå; Èñïîëüçóé Multi-Control äëÿ âûáîðà; à çàòåì âðàùàé; Bass; ÷àñòîòû; Применение настройки баланса; Ïðèìåíè; ââåðõ
- 33 âëåâî; Применение эквалайзера
- 34 ìè; Настройка низких и высоких частот
- 35 Настройка тонкомпенсации; или; Применение выхода канала сабвуфера; Применение выхода без предыскажений сигнала; äèñêàæåíèé
- 36 Применение фильтра высоких частот; Настройка уровней источников сигналов; Èñïîëüçóÿ; Применение автоматической регулировки уровня громкости; Èñïîëüçóÿ
- 37 Исходные настройки; Установка параметров исходных настроек; Âðàùàÿ; Установка часов; ìîæíî; Óñòàíîâêà øàãà íàñòðîéêè â äèàïàçîíå ÀÌ
- 38 tone; è äèñïëåÿ; æèìàéòå
- 39 Переключение функций отключения/ослабления; ñîñòîÿíèå; Ðåæèì äåìîíñòðàöèè ôóíêöèé
- 40 Использование инверсного режима; everse mode; Reverse mode; Включение/выключение параметра настройки «Ever Scroll»; Выбор входа «AUX» в качестве источника
- 41 Прочие функции; Использование различных развлекательных дисплейных заставок; ASL; Использование кнопки «PGM» [Программирование]; Ïåðåêëþ÷åíèå äèñïëåÿ ÷àñîâ; ǷȘȐȔȍȟȈȕȐȍ
- 42 Дополнительная информация; Разъяснение сообщений об ошибках встроенного CD плеера
- 45 Применяемые термины; ААС
- 46 Технические характеристики
- 47 AM