Магнитолы Pioneer DEH-P4500R - инструкция пользователя по применению, эксплуатации и установке на русском языке. Мы надеемся, она поможет вам решить возникшие у вас вопросы при эксплуатации техники.
Если остались вопросы, задайте их в комментариях после инструкции.
"Загружаем инструкцию", означает, что нужно подождать пока файл загрузится и можно будет его читать онлайн. Некоторые инструкции очень большие и время их появления зависит от вашей скорости интернета.

7
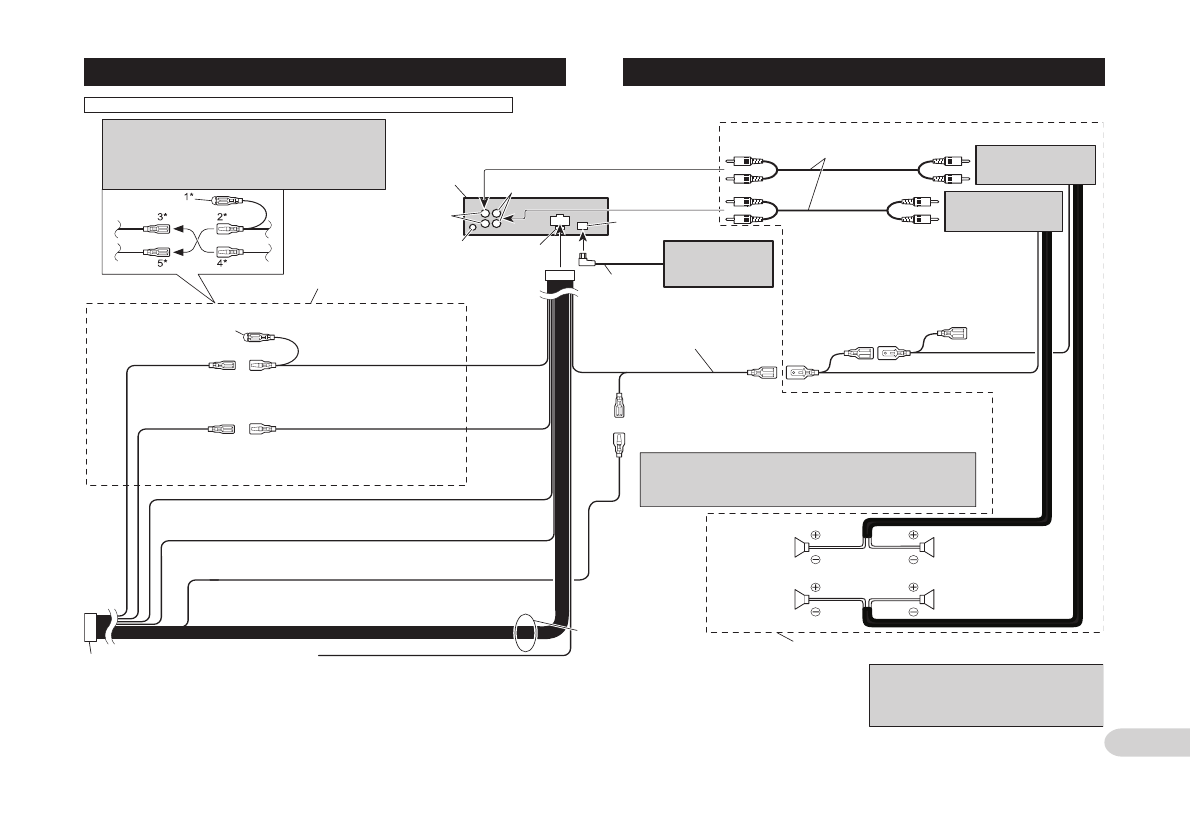
Установка
Примечание
:
В зависимости от типа автомобиля, функции 3* и 5*
могут различаться. В этом случае подключите 2* к 5*,
а 4* к 3*.
Это устройство
Выход сабвуфера или
выход без затухания
Гнездо антенны
Предохранитель
Вход IP-BUS (синий)
Соединительные кабели с контактными
штекерами RCA (продаются отдельно).
Усилитель мощности
(продается отдельно)
Усилитель мощности
(продается отдельно)
Проигрыватель
Малти КД (про-
дается отдельно)
Кабель IP-BUS
Подключите контакты одного
цвета друг к другу.
Колпак (1*)
Если этот разъем не исполь-
зуется, не удаляйте колпак.
Синий/белый
К разъему управления усилителя мощ-
ности. (Максимум 300 мА 12 В постоян-
ного тока.)
Дистанционное управление системой
Желтый (3*)
Резерв (или До-
полнительно)
Желтый (2*)
К разъему, на который питание подается
постоянно, независимо от положения ключа
зажигания.
Синий/белый (7*)
К разъему управления автоном-
ной антенны. (Максимум 300 мА
12 В постоянного тока.)
Красный (5*)
Дополнительно
(или Резерв)
Красный (4*)
К электрическому разъему, управляемому
ключом зажигания (12 В постоянного тока)
включение/выключение.
Синий/белый (6*)
Расположение контактов разъема ISO различается в зависимости
от типа автомобиля. Соедините 6* и 7*, если Контакт 5 служит для
управления антенной. В автомобиле другого типа никогда не со-
единяйте 6* и 7*.
Оранжевый/белый
К разъему переключателя подсветки
Черный (земля)
К металлическому кузову автомобиля.
Разъем ISO
Примечание:
В некоторых автомобилях
разъем ISO может быть раз-
делен надвое. В этом случае
подключите оба разъема.
Желтый/черный
Если Вы пользуетесь сотовым телефоном, подключите его к
контакту Audio Mute (приглушение звука) на сотовом телефо-
не. Если Вы не используете сотовый телефон, не подключай-
те контакт Audio Mute.
Фронтальный
громкогово-
ритель
Фронтальный
громкоговоритель
Левый
Правый
Cабвуфер
Cабвуфер
Выполните эти подключения, если Вы используете допол-
нительный усилитель мощности (продается отдельно).
Контакты громкоговорителей
Белый
: Фронтальный левый
ª
Белый/черный
: Фронтальный левый
·
Серый
: Фронтальный правый
ª
Серый/черный
: Фронтальный правый
·
Зеленый
: Тыловой левый
ª
или Сабвуфер
ª
Зеленый/Черный
: Тыловой левый
·
или Сабвуфер
·
Фиолетовый
: Тыловой правый
ª
или Сабвуфер
ª
Фиолетовый/черный
: Тыловой правый
·
или Сабвуфер
·
Примечание:
Настройте начальные параметры этого устрой-
ства (обратитесь к инструкции по эксплуата-
ции). Выход сабвуфера этого устройства явля-
ется монофоническим.
Проводка этого устройства окрашена в соответствии с новым стандартом.