Магнитолы Kenwood X838 - инструкция пользователя по применению, эксплуатации и установке на русском языке. Мы надеемся, она поможет вам решить возникшие у вас вопросы при эксплуатации техники.
Если остались вопросы, задайте их в комментариях после инструкции.
"Загружаем инструкцию", означает, что нужно подождать пока файл загрузится и можно будет его читать онлайн. Некоторые инструкции очень большие и время их появления зависит от вашей скорости интернета.

Îñíîâíûå ôóíêöèè
3 0
1 1
Òàáëèöà ôóíêöèé ðàçúåìà
Íîìåðà øòûðåé
Öâåò
Ôóíêöèè
ðàçúåìîâ ISO
êàáåëÿ
Ðàçúåì äëÿ âíåøíåãî ïèòàíèÿ
À-4
Æåëòûé
Àêêóìóëÿòîð
À-5
Ñèíèé/áåëûé
Óïðàâëåíèå ïèòàíèåì
À-6
Îðàíæåâûé/áåëûé
Äèììåð
À-7
Êðàñíûé
Çàæèãàíèå (ÀÑÑ)
À-8
×åðíûé
"Çåìëÿ"
Íîìåðà øòûðåé
Öâåò
Ôóíêöèè
ðàçúåìîâ ISO
êàáåëÿ
Ðàçúåì äëÿ àêóñòè÷åñêèõ ñèñòåì
Â-1
Ôèîëåòîâûé
Çàäíèé ïðàâûé (+)
Â-2
Ôèîëåòîâûé/×åðíûé
Çàäíèé ïðàâûé (-)
Â-3
Ñåðûé
Ïåðåäíèé ïðàâûé (+)
Â-4
Ñåðûé/×åðíûé
Ïåðåäíèé ïðàâûé (-)
Â-5
Áåëûé
Ïåðåäíèé ëåâûé (+)
Â-6
Áåëûé/×åðíûé
Ïåðåäíèé ëåâûé (-)
Â-7
Çåëåíûé
Çàäíèé ëåâûé (+)
Â-8
Çåëåíûé/×åðíûé
Çàäíèé ëåâûé (-)
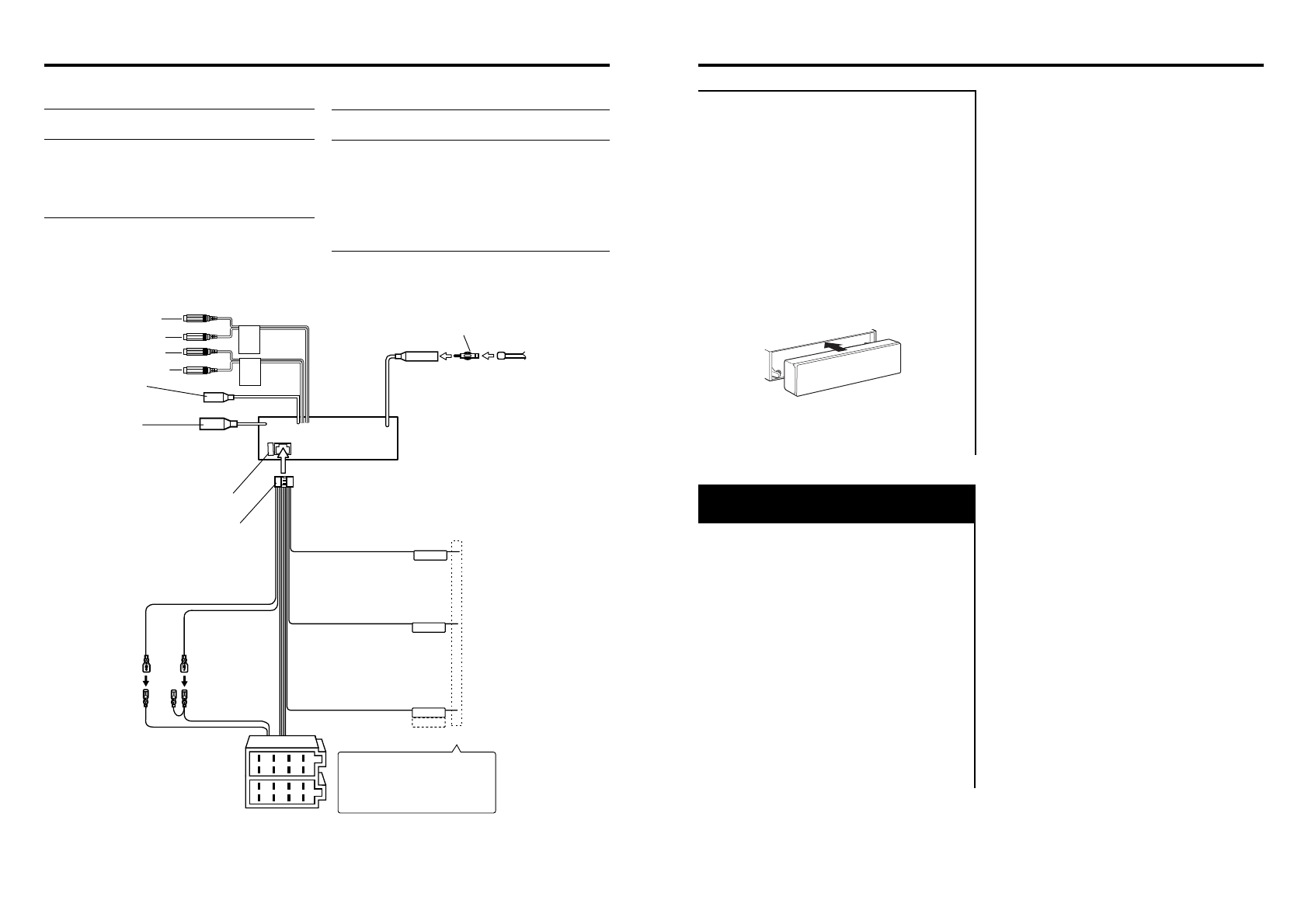
Ïîäñîåäèíåíèå êàáåëåé ê ãíåçäàì äëÿ ïîäêëþ÷åíèÿ
Ïîäêëþ÷åíèå êàáåëåé ê ñîåäèíèòåëüíûì ãíåçäàì
Ç À Ì Å × À Í È ß
- Ëèöåâàÿ ïàíåëü ÿâëÿåòñÿ ïðåöèçèîííîé (âû-
ñîêîòî÷íîé) ÷àñòüþ îáîðóäîâàíèÿ è ìîæåò
ïîñòðàäàòü îò óäàðîâ è ñîòðÿñåíèé. Ïîýòîìó
ïîñëå ñíÿòèÿ ëèöåâîé ïàíåëè õðàíèòå åå â ñïå-
öèàëüíî ïðåäíàçíà÷åííîì äëÿ íåå ôóòëÿðå.
- Íå ñëåäóåò îñòàâëÿòü ëèöåâóþ ïàíåëü èëè åå
ôóòëÿð â æàðêèõ èëè âëàæíûõ ìåñòàõ èëè ìåñ-
òàõ, ïîäâåðãàþùèõñÿ âîçäåéñòâèþ ïðÿìûõ ñîë-
íå÷íûõ ëó÷åé. Òàêæå èçáåãàéòå ñèëüíî çàïûëåí-
íûõ ìåñò è ìåñò, ãäå íà àïïàðàò ìîãóò ïîïàñòü
áðûçãè âîäû.
Óñòàíîâêà ëèöåâîé ïàíåëè:
1 Ñîâìåñòèòå âûñòóï íà ìàãíèòîëå ñ ïàçîì íà
ëèöåâîé ïàíåëè.
2 Íàæìèòå íà ëèöåâóþ ïàíåëü äî ùåë÷êà. Ëèöå-
âàÿ ïàíåëü áóäåò çàôèêñèðîâàíà íà ìåñòå, ïî-
çâîëÿÿ Âàì èñïîëüçîâàòü ìàãíèòîëó.
Ïðèãëóøåíèå çâóêà ïðè
ïîñòóïëåíèè òåëåôîííîãî çâîíêà
Ýòà ôóíêöèÿ âðåìåííî ïðèãëóøàåò ãðîìêîñòü
çâó÷àíèÿ àóäèîñèñòåìû â ñëó÷àå ïîñòóïëåíèÿ
âõîäÿùåãî òåëåôîííîãî çâîíêà.
Êîãäà çàçâîíèò òåëåôîí
Íà äèñïëåå îòîáðàçèòñÿ ñîîáùåíèå «CALL».
Àóäèîñèñòåìà àâòîìàòè÷åñêè ïåðåêëþ÷èòñÿ
â ðåæèì ïàóçû.
Ïðîñëóøèâàíèå çâóêà âî âðåìÿ ðàçãî-
âîðà ïî òåëåôîíó
Íàæìèòå êíîïêó [SRC].
Ñîîáùåíèå «CALL» ïîãàñíåò è àóäèîñèñòåìà
âêëþ÷èòñÿ.
Ïîñëå îêîí÷àíèÿ ðàçãîâîðà
Ïîâåñüòå òðóáêó òåëåôîíà. Ñîîáùåíèå «CALL»
ïîãàñíåò è àóäèîñèñòåìà âêëþ÷èòñÿ.
TEL MUTE
EXT.CONT.
P.CONT
ANT.CONT.
1
2
3
4
5
6
7
8
1
2
3
4
5
6
7
8
REAR
FRONT
Âûõîä ïðàâîãî òûëîâîãî
êàíàëà (êðàñíûé)
Âûõîä ëåâîãî òûëîâîãî
êàíàëà (áåëûé)
Âûõîä ïðàâîãî ôðîíòàëüíî-
ãî êàíàëà (êðàñíûé)
Âûõîä ëåâîãî ôðîíòàëüíîãî
êàíàëà (áåëûé)
Ê âíåøíåìó äèñïëåþ/
ïóëüòó ÄÓ íà ðóëå
Ê äèñêîâîìó ÷åéíäæåðó/
óïðàâëÿþùåìó âõîäó
DAB KENWOOD/KPA-SD100/KPA-HD100/KPA-SS100
ÇÀÌÅ×ÀÍÈÅ:
×òîáû ïîäêëþ÷èòü ýòè êàáåëè,
îáðàòèòåñü ê ñîîòâåòñòâóþùèì èíñòðóêöèÿì ïî ýê-
ñïëóàòàöèè.
Ïåðåõîäíèê äëÿ êàáåëåé àíòåííû (ISO-JASO) (ïðèíàäëåæíîñòü 3)
Àíòåííûé
êàáåëü (ISO)
Âõîä àíòåííû FM/AM
Ïðåäîõðàíèòåëü (10À)
Æãóò ïðîâîäîâ (ïðèíàäëåæíîñòü 1)
Ïðîâîä àêêóìóëÿòîðà (æåëòûé)
Ïðîâîä çàæèãàíèÿ
(êðàñíûé)
Êîíòàêò À-7
(êðàñíûé)
Êîíòàêò À-4 (æåëòûé)
Ðàçúåì À
Ðàçúåì Â
Ïðîâîä óïðàâëåíèÿ âíåøíèì
óñèëèòåëåì (ðîçîâûé/÷åðíûé)
Êàáåëü ïðèãëóøåíèÿ çâóêà ïðè
ïîñòóïëåíèè òåëåôîííîãî çâîíêà
TEL (êîðè÷íåâûé)
Óïðàâëåíèå ïèòàíèåì/
óïðàâëÿþùèé êàáåëü ïðèâîäà
àíòåííû (ñèíèé/áåëûé)
Ê EXT.AMP.CONT âõîäó óñèëèòåëÿ,
èìåþùåãî ôóíêöèè âíåøíåãî óï-
ðàâëåíèÿ
Ïîäñîåäèíèòå ê çàçåìëåííîìó
âûâîäó, êîãäà çàçâîíèò òåëåôîí
èëè âî âðåìÿ ðàçãîâîðà.
ÇÀÌÅ×ÀÍÈÅ:
Îñîáåííîñòè ïîä-
êëþ÷åíèÿ íàâèãàöèîííîé ñèñòåìû
KENWOOD èçëîæåíû â èíñòðóêöèè
ïî åå ýêñïëóàòàöèè.
Ïîäñîåäèíèòå èëè ê âûâîäó óï-
ðàâëåíèÿ ïèòàíèåì, ïîëüçóÿñü óñè-
ëèòåëåì ïèòàíèÿ, êîòîðûé âõîäèò
â êîìïëåêò ïîñòàâêè, èëè ê âûâîäó
óïðàâëåíèÿ àíòåííîé â àâòîìîáè-
ëå.
Åñëè Âû íå ïîäêëþ÷àåòå ýòîò
ïðîâîä, óáåäèòåñü â òîì, ÷òî îí
íàõîäèòñÿ âíóòðè êîíòàêòíîãî
ñòîëáèêà.












