Магнитолы Kenwood KDC-MP6090R - инструкция пользователя по применению, эксплуатации и установке на русском языке. Мы надеемся, она поможет вам решить возникшие у вас вопросы при эксплуатации техники.
Если остались вопросы, задайте их в комментариях после инструкции.
"Загружаем инструкцию", означает, что нужно подождать пока файл загрузится и можно будет его читать онлайн. Некоторые инструкции очень большие и время их появления зависит от вашей скорости интернета.

14
3 5
Óñòàíîâêè ìåíþ
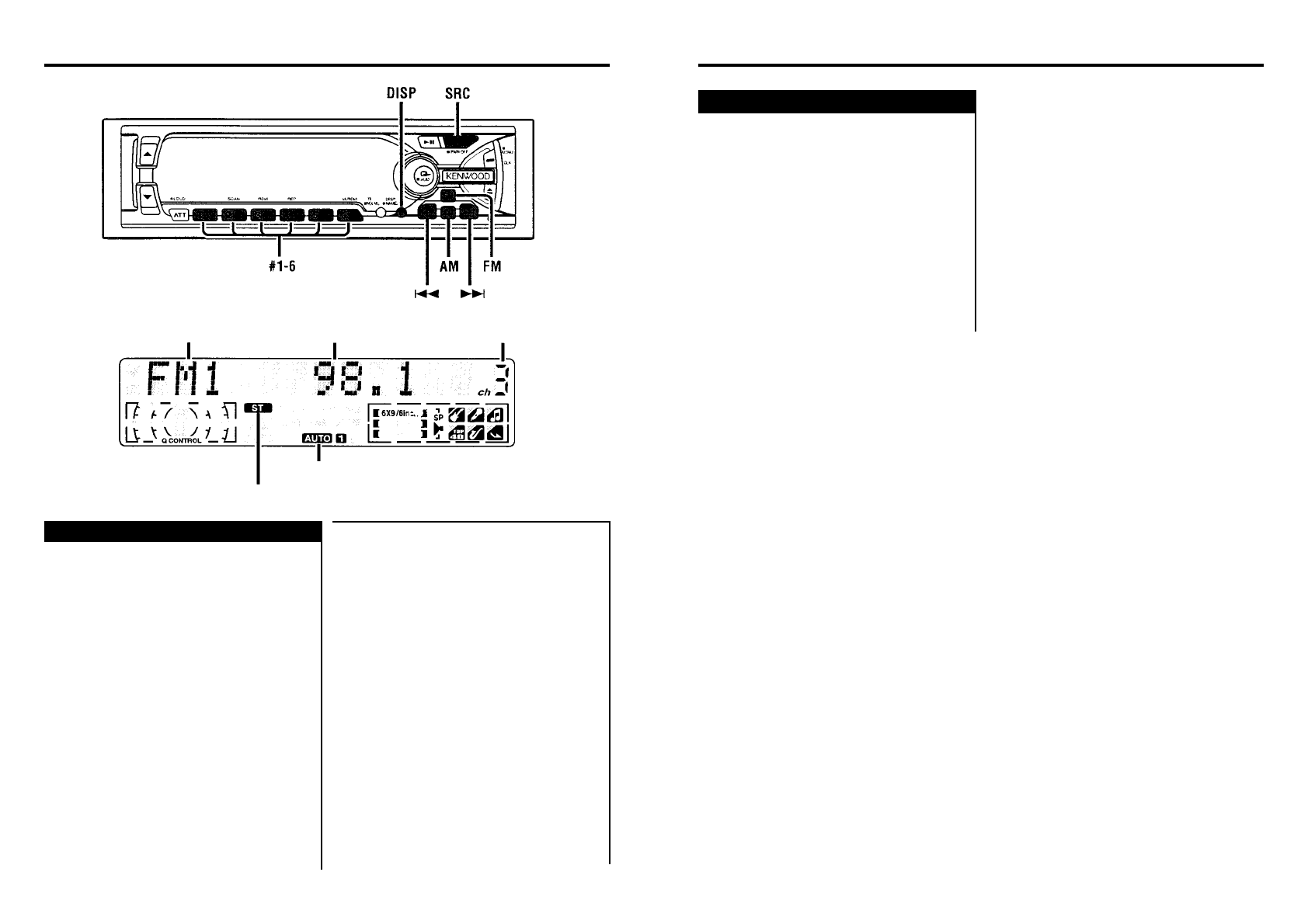
Ôóíêöèè òþíåðà
Èíäèêàòîð ÷àñòîòíî-
ãî äèàïàçîíà
×àñòîòà
íàñòðîéêè
Íîìåð ñòàíöèè ôèêñèðîâàí-
íîé íàñòðîéêè
Èíäèêàòîð ST
Èíäèêàòîð AUTO
Íàñòðîéêà íà ñòàíöèþ
1
Ïîñëåäîâàòåëüíûì íàæàòèåì íà êíîïêó SRC
(èñòî÷íèê) âûáåðèòå ðåæèì ðàäèîïðèåìíèêà.
Ïîñëå âûáîðà ðàäèîïðèåìíèêà íà äèñïëåå
ïîÿâèòñÿ èíäèêàòîð «TUNER».
2
Äëÿ âûáîðà ÷àñòîòíîãî äèàïàçîíà íàæìèòå
êíîïêó FM èëè AM.
Êàæäîå íàæàòèå íà êíîïêó FM ïðèâîäèò ê ïåðå-
êëþ÷åíèþ ÷àñòîòíîãî äèàïàçîíà â ñëåäóþùåì
ïîðÿäêå: FM1, FM2 è FM3. ×òîáû âûáðàòü ÷àñ-
òîòíûå äèàïàçîíû MW è LW, íàæèìàéòå êíîïêó
AM.
3
- Íàñòðîéêà â ðåæèìå àâòîìàòè÷åñêîãî ïîèñ-
êà
Äëÿ íàñòðîéêè â ñòîðîíó óâåëè÷åíèÿ ÷àñòîòû
íàæìèòå êíîïêó >>I.
Äëÿ íàñòðîéêè â ñòîðîíó óìåíüøåíèÿ ÷àñòîòû
íàæìèòå êíîïêó I<<.
- Íàñòðîéêà â ðåæèìå ïîèñêà ñòàíöèè ôèêñè-
ðîâàííîé íàñòðîéêè
Äëÿ íàñòðîéêè íà ñëåäóþùóþ ñòàíöèþ ôèêñè-
ðîâàííîé íàñòðîéêè íàæìèòå êíîïêó >>I (â ñòî-
ðîíó âîçðàñòàíèÿ íîìåðà ñòàíöèè), à äëÿ íà-
ñòðîéêè íà ïðåäûäóùóþ ñòàíöèþ ôèêñèðîâàí-
íîé íàñòðîéêè - êíîïêó I<< (â ñòîðîíó óáûâàíèÿ
íîìåðà ñòàíöèè).
ÇÀÌÅ×ÀÍÈÅ
Åñëè íà ÷àñòîòàõ, ñîõðàíåííûõ â ïàìÿòè ñòàí-
öèé ôèêñèðîâàííîé íàñòðîéêè, ïðèíèìàþòñÿ
ðàäèîñòàíöèè, êîòîðûå íå áûëè çàïèñàíû â
ïàìÿòü ïåðåä âûåçäîì â äëèòåëüíîå ïóòåøå-
ñòâèå, òî íîìåð ñòàíöèè ôèêñèðîâàííîé íà-
ñòðîéêè íå îòîáðàæàåòñÿ íà äèñïëåå. Â òàêèõ
ñëó÷àÿõ íàæàòèå íà êíîïêó I<</>>I ñ öåëüþ
ïîèñêà çàïðîãðàììèðîâàííîé ñòàíöèè ïðèâî-
äèò ê ïðèåìó 1 ñòàíöèè ôèêñèðîâàííîé íà-
ñòðîéêè.
- Ðó÷íàÿ íàñòðîéêà
Íàæèìàéòå êíîïêó >>I äëÿ óâåëè÷åíèÿ ÷àñòîòû
íà îäèí øàã. Íàæèìàéòå êíîïêó I<< äëÿ óìåíü-
øåíèÿ ÷àñòîòû íà îäèí øàã.
ÇÀÌÅ×ÀÍÈÅ
- Ïðè ïðèåìå ñòåðåîôîíè÷åñêèõ ðàäèîñòàí-
öèé çàãîðàåòñÿ èíäèêàòîð ST.
- Èíôîðìàöèÿ î âûáîðå ðåæèìà íàñòðîéêè
ïðèâåäåíà äàëåå.
Òàéìåð îòêëþ÷åíèÿ ïèòàíèÿ
Óñòàíîâêà òàéìåðà ôóíêöèè îòêëþ÷åíèÿ ïèòà-
íèÿ àêòèâèçèðóåòñÿ, åñëè Âû âûáèðàåòå äå-
æóðíûé ðåæèì. Ïî èñòå÷åíèè óñòàíîâëåííîãî
âðåìåíè ïèòàíèå àïïàðàòà àâòîìàòè÷åñêè îò-
êëþ÷àåòñÿ.
Äèñïëåé è óñòàíîâêà:
«OFF - - -»: Ôóíêöèÿ òàéìåðà îòêëþ÷åíèÿ
ïèòàíèÿ îòìåíåíà.
«OFF 20min»: Ïèòàíèå àïïàðàòà îòêëþ÷àåòñÿ
÷åðåç 20 ìèíóò (ñòàíäàðòíàÿ íàñòðîéêà).
«OFF 40min»: Ïèòàíèå àïïàðàòà îòêëþ÷àåòñÿ
÷åðåç 40 ìèíóò.
«OFF 60min»: Ïèòàíèå àïïàðàòà îòêëþ÷àåòñÿ
÷åðåç 60 ìèíóò.












