Магнитолы Kenwood KDC-201 - инструкция пользователя по применению, эксплуатации и установке на русском языке. Мы надеемся, она поможет вам решить возникшие у вас вопросы при эксплуатации техники.
Если остались вопросы, задайте их в комментариях после инструкции.
"Загружаем инструкцию", означает, что нужно подождать пока файл загрузится и можно будет его читать онлайн. Некоторые инструкции очень большие и время их появления зависит от вашей скорости интернета.

13
РУССКИЙ |
REMOTE CONT
STEERING WHEEL
REMOTE INPUT
MUTE
P. CONT
ANT CONT
R
L
REAR/SW
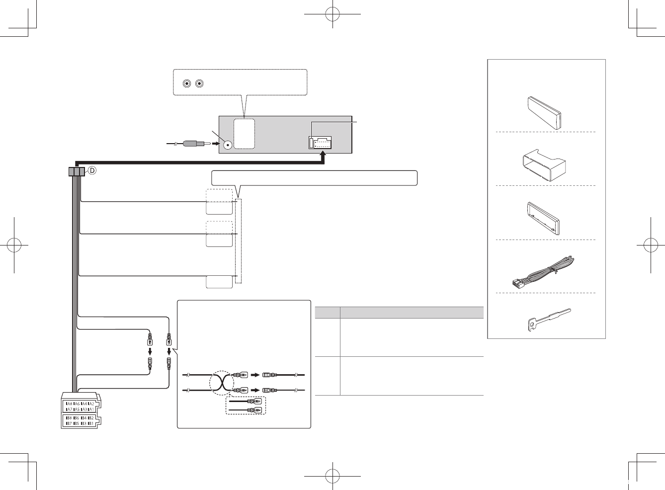
Подключение проводов
Список деталей для
установки
Предохранитель (10 A)
Разъем для антенны
(JASO)
( ×4 )
( ×4 )
( ×2 )
( ×1 )
( ×1 )
( ×1 )
( ×1 )
A
Передняя панель
B
Посадочный корпус
C
Декоративная панель
D
Жгут кабелей
E
Ключ для демонтажа
Лампа синяя/желтая
(Провод дистанционного управления с руля)
К адаптеру дистанционного управления с руля
Синий/белый
(Провод управления питанием / провод
управления антенной)
Коричневый
(Провод управления отключением
звука)
К гнезду управления питанием, если Вы используете дополнительный усилитель
мощности, или к гнезду управления антенной в автомобиле.
К гнезду, которое заземлено, когда звонит телефон или во время разговора. (Для
подключения навигационной системы Kenwood ознакомьтесь с прилагаемым к ней
руководством пользователя.)
Жёлтый (A4)
Kрасный (Kабель зажигания)
Kрасный (A7)
Жёлтый (кабель батареи)
Контакт
Цвет и функция
A4
A5
A7
A8
Жёлтый
: Аккумулятор
Синий/белый : Управление питанием
Kрасный
: Зажигание (АCC)
Чёрный
: Заземляющее соединение (земля)
B1 / B2
B3 / B4
B5 / B6
B7 / B8
Фиолетовый
ª
/ Фиолетовый/чёрный
·
: Задний динамик (справа)
Cерый
ª
/ Серый/чёрный
·
: Передний динамик (справа)
Белый
ª
/ Белый/чёрный
·
: Передний динамик (слева)
Зелёный
ª
/ Зелёный/чёрный
·
: Задний динамик (слева)
Разъемы ISO
Подключение разъемов ISO на некоторых
автомобилях VW/Audi или Opel (Vauxhall)
Возможно, потребуется изменить схему
соединений для прилагаемого жгута проводов,
как показано на рисунке.
Устройство
Автомобиль
A7 (Красный)
Kабель зажигания
(Kрасный)
A4 (Жёлтый)
Схема соединений по умолчанию
Kабель батареи
(жёлтый)
Если соединение не выполняется, не вытаскивайте кабель из наконечника.
Выходные разъемы задних
динамиков/низкочастотного динамика
RU_KDC-201_E_10_01.indd 13
2012/12/18 20:06












