Магнитолы JVC KW-V50BT - инструкция пользователя по применению, эксплуатации и установке на русском языке. Мы надеемся, она поможет вам решить возникшие у вас вопросы при эксплуатации техники.
Если остались вопросы, задайте их в комментариях после инструкции.
"Загружаем инструкцию", означает, что нужно подождать пока файл загрузится и можно будет его читать онлайн. Некоторые инструкции очень большие и время их появления зависит от вашей скорости интернета.

РУCCKИЙ
47
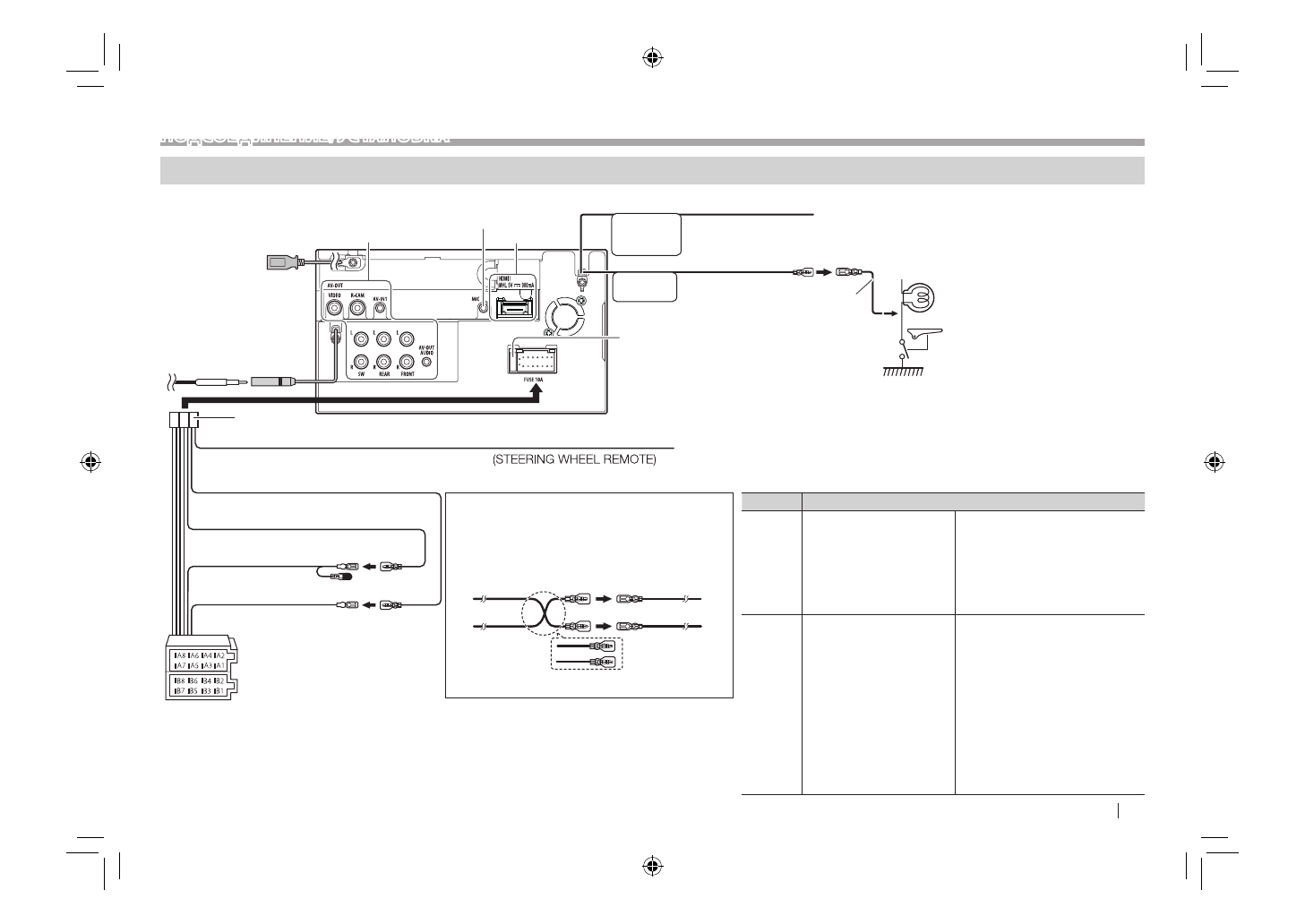
Подсоединение соединителей ISO
Вам может потребоваться модифицировать
проводку прилагаемого жгута проводки,
как это показано на рисунке ниже.
ПОДСОЕДИНЕНИЕ/УСТАНОВКА
Подсоединение
❏
Подсоединение проводов к контактным разъемам
PARKING
BRAKE
REVERSE
GEAR
SIGNAL
Стр. 49
Стр. 49
Разъем USB:
Стр. 48–49
Подключите антенный
кабель к разъему
антенны.
Предохранитель 10 А
Подсоедините к жгуту проводки лампы заднего
хода автомобиля при использовании опционной
камеры заднего вида.
Подсоедините к жгуту
проводки выключателя
обнаружения стояночного
тормоза автомобиля.
• Для обеспечения
максимальной безопасности
обязательно подсоединяйте
датчик парковки.
К адаптеру дистанционного управления OE, соответствующему
автомобилю
• Если никаких соединений не выполняется, не давайте кабелю выходить
из-под щитка.
Фиолетовый с белой полосой
(Провод датчика заднего
хода)
Светло-зеленый
(Провод датчика
парковки)
3
1
Голубой с желтой полосой (Провод рулевого пульта
дистанционного управления)
Желтый (Провод аккумуляторной батареи)
Красный (Провод зажигания)
Красный (A7)
Желтый (A4)
Соединитель A
Соединитель B
Стр. 48–49
Контакт Цвет и функции соединителя A и B
A4
Желтый
Батарея
A5
Синий с белой полосой
Регулировка мощности
A6
Оранжевый с белой
полосой
Затемнение
A7
Красный
Зажигание (ACC)
A8
Черный
Подсоединение заземления
B1
Фиолетовый
Правый динамик
ª
(задний)
B2
Фиолетовый с черной
полосой
Правый динамик
·
(задний)
B3
Серый
Правый динамик
ª
(передний)
B4
Серый с черной полосой Правый динамик
·
(передний)
B5
Белый
Левый динамик
ª
(передний)
B6
Белый с черной полосой
Левый динамик
·
(передний)
B7
Зеленый
Левый динамик
ª
(задний)
B8
Зеленый с черной
полосой
Левый динамик
·
(задний)
Красный
(Провод зажигания)
Устройство
Желтый
(Провод
аккумуляторной
батареи)
Автомобиль
Красный (A7)
Желтый (A4)
Проводка по умолчанию
KW-V_Mid_EE_RU_02.indb 47
24/1/2014 2:56:54 PM
Содержание
- 2 СОДЕРЖАНИЕ; Как пользоваться данным руководством:
- 3 РУCCKИЙ; Как перенастроить Ваше устройство; ПЕРЕД ИСПОЛЬЗОВАНИЕМ
- 4 НАЧАЛЬНЫЕ Н АСТРОЙКИ; Начальная н астройка; Завершите процедуру.; Настройки календаря/часов; Откройте экран Home.
- 5 ОСНОВНАЯ ИНФОРМАЦИЯ; Предостережение, касающееся
- 6 Стандартные операции; Включение п итания; Чтобы отменить приглушение звука:; Выключение экрана
- 7 Стандартные операции на экране; Стандартные описания экрана; Экран управления источником
- 8 Управление на сенсорном экране; Восстановление экрана:
- 9 ДИСКИ; Воспроизведение диска; Установка диска; “DISC”; Извлечение диска; Воспроизведение; Информация о воспроизведении
- 10 Кнопки операций
- 11 Выбор папки/дорожки из списка; Откройте экран
- 12 Выбор режима воспроизведения
- 13 Элементы настройки; Введите 4-значный родительский пароль; Настройте уровень родительского; Off; по; Level 8
- 14 USB; Подключение устройства USB
- 15 Выбор дорожки из списка
- 16 Подготовка; Подключение i Pod/iPhone; Проводное соединение
- 17 “iPod”
- 19 Приложения; Запустите приложение на используемом; “Apps”; в качестве источника.
- 20 ТЮНЕР; Прослушивание радио; Информация о приеме тюнера; Улучшение качества приема FM; Чтобы восстановить стереоэффект:
- 21 Программирование радиостанций; Сохранение радиостанций; Программирование в ручную; Настройте приемник на сигнал станции,
- 22 Функции FM Radio Data System; Резервный п рием TA; Отключение функции резервного приема TA:
- 23 Активация поиска программы; Чтобы отключить поиск программы:
- 24 ДРУГОЕ ВНЕШНЕЕ УСТРОЙСТВО; Запуск воспроизведения; “Front AUX”
- 25 Включение камеры заднего вида; Отобразите экран настройки; Настройка картинки с камеры заднего вида; Чтобы выйти из экрана заднего вида
- 26 Отображение экрана смартфона
- 27 BLUETOOTH; Примечания; Подключение устройств Bluetooth; Автоматическое с опряжение; Выполните поиск устройства
- 30 Прием вызова; Отклонение звонка; Завершение вызова
- 31 Отправка текста во время звонка; Отобразите экран управления
- 32 Прямой ввод номера
- 34 Настройки для устройств Bluetooth; Выполните конфигурацию настроек
- 35 НАСТРОЙКИ
- 36 Настройки з вучания; Использование звукового эквалайзера; Выбор запрограммированного режима звучания
- 37 Настройка частоты разделения каналов; Настройка картинки
- 38 Изменение форматного соотношения; Масштабирование картинки
- 39 Изменение дизайна индикации; Чтобы изменить дизайн фона:;
- 40 Запоминание/вызов из памяти настроек; Volume; Регулировка позиции касания; Отобразите экран
- 41 Обновление с истемы; Создайте файл обновления, скопируйте; Элементы меню настройки
- 43 ПУЛЬТ ДИСТАНЦИОННОГО УПРАВЛЕНИЯ; Установка батарей
- 44 Прямой поиск элемента; Частота т юнера; Разнообразные операции с дисками; Использование меню диска
- 45 ПОДСОЕДИНЕНИЕ/УСТАНОВКА; Перед установкой устройства; ПРЕДУПРЕЖДЕНИЯ; ПРЕДОСТЕРЕЖЕНИЕ
- 46 Процедура установки; Установка/демонтаж устройства; Установка устройства; Установка декоративной панели; Снятие декоративной панели; Демонтаж устройства
- 47 Подсоединение соединителей ISO; Подсоединение; Подсоединение проводов к контактным разъемам; PARKING
- 49 Подключение с мартфона; Подключение внешних устройств
- 50 СПРАВОЧНАЯ ИНФОРМАЦИЯ; Обслуживание; Рекомендуемый способ чистки:; Конденсация влаги; Дополнительная информация; Воспроизведение файла; Воспроизведение файлов MPEG1/MPEG2
- 51 Типы воспроизводимых дисков
- 52 Воспроизведение дисков DualDisc; Воспроизведение USB-устройства; Воспроизводимые файлы на USB-устройстве
- 54 Список сообщений об ошибках
- 55 Устранение проблем; Общие сведения; Динамики при этом отключатся.; Диски; Воспроизведение не начинается.
- 57 Технические характеристики; Блок монитора
- 59 Видеохарактеристики
- 62 Пожалуйста; соответствующую страницу; Джей Ві Сі КЕНВУД Корпорейшн