Магнитолы Alpine PXA-H701 - инструкция пользователя по применению, эксплуатации и установке на русском языке. Мы надеемся, она поможет вам решить возникшие у вас вопросы при эксплуатации техники.
Если остались вопросы, задайте их в комментариях после инструкции.
"Загружаем инструкцию", означает, что нужно подождать пока файл загрузится и можно будет его читать онлайн. Некоторые инструкции очень большие и время их появления зависит от вашей скорости интернета.

52
(L)
(R )
FR ONT 1
(FULL
RANGE
/TWEE
TER)
FR ONT 2
R EA R
SUBW
OOFER
CONT RO L UNIT
MIC
GUIDE
INPUT
OUTPU
T
(
L)
(R )
Ai–NET IN
ANALOG 2
ANALOG 1
CHANGER IN
ANALOG 3
PO WER SUPP
L
Y
CHG
DIGIT AL 2
CD/D VD H. U.
DIGI TA L 1
DV D
DIGI TA L 3
CENTER
SELECT
ABL E
SUBW
OO
FER
•••••
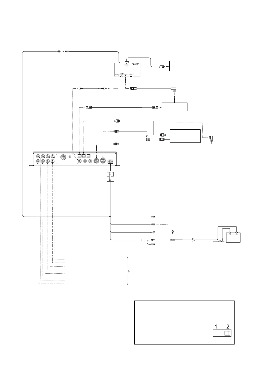
ÐÕÀ-Í701 + ãîëîâíîé àïïàðàò IVA-D300 + ÷åéíäæåð êîìïàêò-äèñêîâ
+ íàâèãàöèîííàÿ ñèñòåìà + âíåøíèé óñèëèòåëü ìîùíîñòè
Áåëûé / Çåëåíûé
Ê à á å ë ü ó ï ð à â -
ë å í è ÿ í à â è ã à -
öèîííîé ñèñòå-
ìîé
Áåëûé / Çåëåíûé
Ê à á å ë ü ó ï ð à â -
ë å í è ÿ í à â è ã à -
öèîííîé ñèñòå-
ìîé
ÊÑÅ-900Å (ïðèîá.
äîïîëíèòåëüíî)
RCA êàáåëü
RGB êàáåëü (ïðèîá.
äîïîëíèòåëüíî)
Í à â è ã à ö è î í í à ÿ
ñèñòåìà
Âîëîêîííî-îïòè÷åñêèé êàáåëü
(ïðèîáðåòàåòñÿ äîïîëíèòåëüíî)
IVA-D300
Ãîëîâíîé àïïàðàò
Âîëîêîííî-îïòè÷åñêèé
êàáåëü (ïðèîáð. äîï.)
A i - N E T ê à á å ë ü ( ï î ñ ò à â ë ÿ å ò ñ ÿ ñ
÷åéíäæåðîì êîìïàêò-äèñêîâ)
A-NET êàáåëü (ïðèëàãàåòñÿ)
Ñîâìåñòèìûé ñ
Ai-NET ÷åéíäæåð
êîìïàêò-äèñêîâ
Ñèíèé / Áåëûé
Êàáåëü äèñòàíö. âûêë.
Êàáåëü çàçåìëåíèÿ
Ê êàáåëþ äèñòàíö. âêëþ÷åíèÿ âíåøíåãî
óñèëèòåëÿ
Ïîäñîåäèíèòå ê ìåòàë. çàçåìëèòåëþ íà
øàññè àâòî-ìîáèëÿ ñ ïîìîùüþ âèíòà
 û õîä ö å í ò ð . à ê óñ ò. ñ è ñ ò åì û è ë è
ëåâûé êàíàë ñàáâóô. âûõîäà (L)*
Ñàáâ. âûõîä èëè ïð. êàíàë ñàáâóô. âûõ. (R)*
Ëåâûé âûõîä òûëîâîé àêóñò. ñèñòåìû (L)
Ïðàâûé âûõîä òûëîâîé àêóñò. ñèñòåìû (R)
Ëåâûé âûõîä ôðîíò. àêóñò. ñèñòåìû-2 (L)
Ïðàâûé âûõîä ôðîíò. àêóñò. ñèñòåìû-2 (R)
Ëåâûé âûõîä ôðîíò. àêóñò. ñèñòåìû-1 (L)
Ïðàâûé âûõîä ôðîíò. àêóñò. ñèñòåìû-1 (R)
Ê âíåøíåìó
óñèëèòåëþ
Êàáåëü ïèòàíèÿ
Ñèíèé / Áåëûé
Êàáåëü äèñòàíö. âêë.
 äàííîé ñèñòåìå íå èñïîëüçóåòñÿ
*  ñëó÷àå ïîäñîåäèíåíèÿ ñàáâóôåðà ê
âûõîäíîìó ðàçúåì ó öåíòðàëüíî é
àêóñòè÷åñêî é ñèñòåìû î í ñòàíîâèòñÿ
ñàáâóôåðíûì âûõîäîì (ëåâûì èëè
ïðàâûì).
 ýòîì ñëó÷àå íåîáõîäèìî èçìåíèòü
óñòàíîâêó öåíòðàëüíîé àêóñòè÷åñêîé
ñèñòåìû íà ñàáâóôåð (ñì. ðàçäåë «Âûáîð
äèíàìèêîâ» íà ñòð. 5).
ÏÐÈÌÅ×ÀÍÈÅ
Îáðàòèòåñü òàêæå ê ðóêîâîäñòâó ïî ýêñïëóàòàöèè ÊÑÅ-900Å.
Çà áîëåå ïîäðîáíûìè ðàçúÿñíåíèÿìè îáðàòèòåñü ïî ìåñòó
ïðèîáðåòåíèÿ äàííîãî ïðîäóêòà.
Ïðè èñïîëüçîâàíèè âîëîêîííî-îïòè÷åñêîãî êàáåëÿ
ïðèäåðæèâàéòå ñëåäóþùèõ óêàçàíèé
•
Íå ñêðó÷èâàéòå âîëîêîííî-îïòè÷åñêèé êàáåëü ñ
ðàäèóñîì ìåíåå 30 ìì.
•
Í å ó ñ ò à í à âë è âà é ò å í è ÷ å ã î ï î âå ðõ âîë î ê î í í î -
îïòè÷åñêîãî êàáåëÿ.
ÏÐÈÌÅ×ÀÍÈß
Ïðè ïîäñîåäèíåíèè ÷åéíäæåðà êîìïàêò-äèñêîâ,
ñíàáæåííîãî öèôðîâûì îïòè÷åñêèì âûõîäîì.
Ïðè ïîäñîåäèíåíèè ÷åéíäæåðà
ê î ì ï à ê ò - ä è ñ ê î â , ñ í à áæ å í î ã î
öèôðîâûì îïòè÷åñêèì âûõîäîì,
ï å ð å âå ä è ò å ï å ð å ê ë þ÷ à ò åë ü
«Digital/Analog» íà ÷åéíäæåðå â
ïîëîæåíèå «2» (Öèôðîâîé âûõîä).