Магнитолы Alpine PXA-H701 - инструкция пользователя по применению, эксплуатации и установке на русском языке. Мы надеемся, она поможет вам решить возникшие у вас вопросы при эксплуатации техники.
Если остались вопросы, задайте их в комментариях после инструкции.
"Загружаем инструкцию", означает, что нужно подождать пока файл загрузится и можно будет его читать онлайн. Некоторые инструкции очень большие и время их появления зависит от вашей скорости интернета.

49
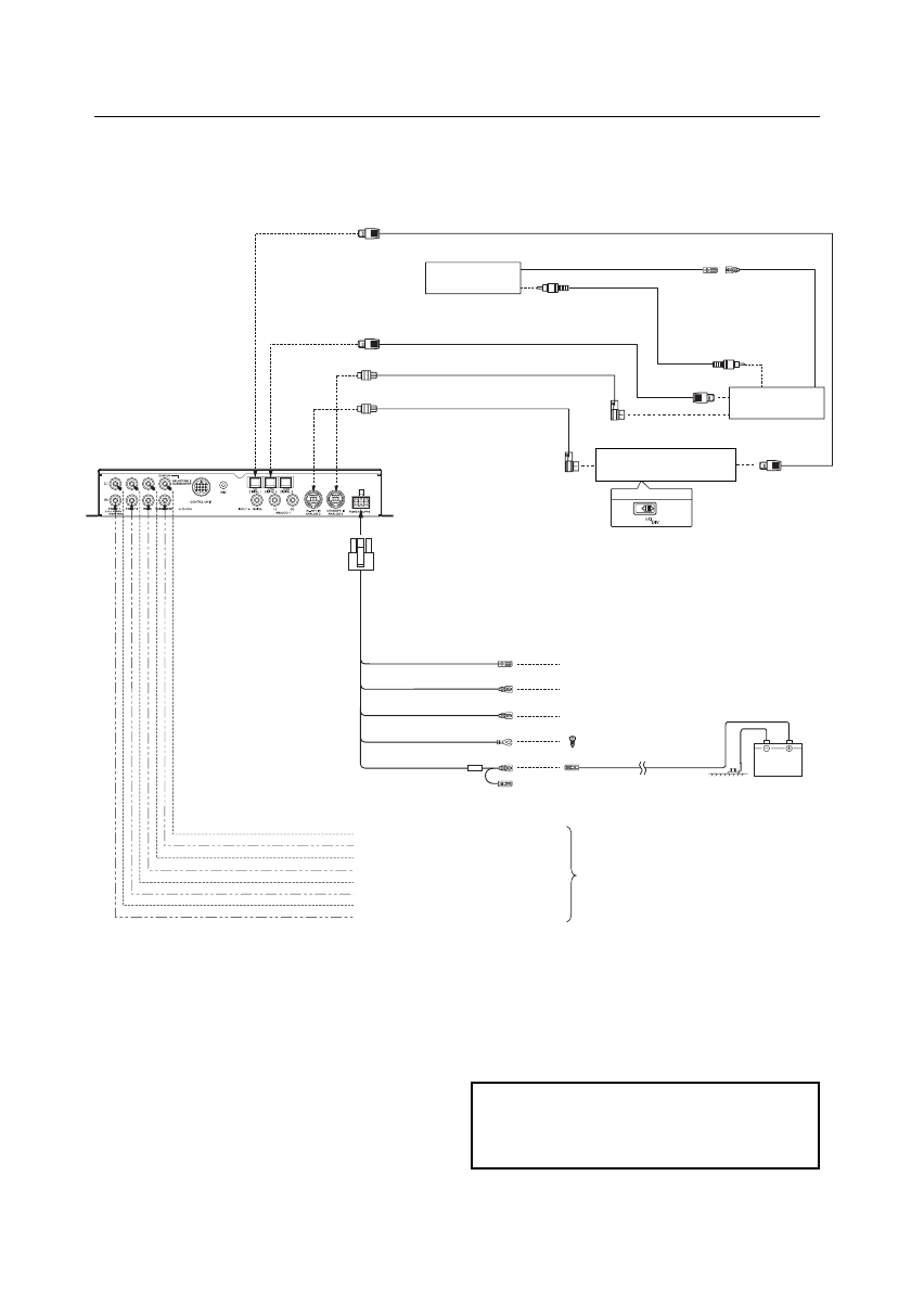
Ïðèìåðû ðàñøèðåíèÿ ñèñòåìû
•••••
ÐÕÀ-Í701 + ñîâìåñòèìûé ñ Ai-NET ãîëîâíîé àïïàðàò + ÷åéíäæåð
DVD-äèñêîâ + ìîíèòîð + âíåøíèé óñèëèòåëü
Âîëîêîííî-îïòè÷åñêèé êàáåëü (ïðèîáðåòàåòñÿ äîïîëíèòåëüíî)
Ìîíèòîð (ÒÌÅ-Ì790 è
ò.ï.)
Âûõîäíîé êàáåëü ÄÓ (Áåëûé/
Êîðè÷íåâûé)
Âõîäíîé êàáåëü ÄÓ
(Áåë./Êîðè÷í.)
Êî âõîäíîìó âèäåî ðàçúåìó
Âîëîêîííî-îïòè÷åñêèé êàáåëü (ïîñòàâëÿåòñÿ
ñ ÷åéíäæåðîì DVD-äèñêîâ)
Ai-NET êàáåëü (ïîñòàâëÿåòñÿ ñ ÷åéíäæåðîì
DVD-äèñêîâ)
Ai-NET êàáåëü (ïðèëàãàåòñÿ)
RCA êàáåëü
×åéíäæåð
DVD-äèñêîâ
Ñèñòåìíûé
ïåðåêëþ÷àòåëü
Ñèíèé / Áåëûé
Êàáåëü äèñòàíö. âûêë.
Ñèíèé / Áåëûé
Êàáåëü äèñòàíö. âêë.
Áåëûé / Çåëåíûé
Êàáåëü óïð-èÿ íàâèã.
ñèñò.
Êàáåëü çàçåìëåíèÿ
Êàáåëü ïèòàíèÿ
Ê êàáåëþ äèñòàíö. âêë. âíåøíåãî óñèëèòåëÿ
 äàííîé ñèñòåìå íå èñïîëüçóåòñÿ
 äàííîé ñèñòåìå íå èñïîëüçóåòñÿ
Ïîäñîåäèíèòå ê ìåòàë. çàçåìëèòåëþ íà
øàññè àâòîìîáèëÿ ñ ïîìîùüþ âèíòà
 û õîä ö å í ò ð . à ê óñ ò. ñ è ñ ò å ì û è ë è
ëåâûé êàíàë ñàáâóô. âûõîäà (L)*
Ñàáâóô. âûõîä èëè ïð. êàíàë ñàáâóô. âûõ. (R)*
Ëåâûé âûõîä òûëîâîé àêóñò. ñèñòåìû (L)
Ïðàâûé âûõîä òûëîâîé àêóñò. ñèñòåìû (R)
Ëåâûé âûõîä ôðîíò. àêóñò. ñèñòåìû-2 (L)
Ïðàâûé âûõîä ôðîíò. àêóñò. ñèñòåìû-2 (R)
Ëåâûé âûõîä ôðîíò. àêóñò. ñèñòåìû-1 (L)
Ïðàâûé âûõîä ôðîíò. àêóñò. ñèñòåìû-1 (R)
Ê âíåøíåìó óñèëèòåëþ
*  ñëó÷àå ïîäñîåäèíåíèÿ ñàáâóôåðà ê âûõîäíîìó ðàçúåìó öåíòðàëüíîé àêóñòè÷åñêîé ñèñòåìû îí
ñòàíîâèòñÿ ñàáâóôåðíûì âûõîäîì (ëåâûì èëè ïðàâûì).
 ýòîì ñëó÷àå íåîáõîäèìî èçìåíèòü óñòàíîâêó öåíòðàëüíîé àêóñòè÷åñêîé ñèñòåìû íà ñàáâóôåð
(ñì. ðàçäåë «Âûáîð äèíàìèêîâ» íà ñòð. 5).
ÏÐÈÌÅ×ÀÍÈÅ
Ïðè èñïîëüçîâàíèè âîëîêîííî-îïòè÷åñêîãî
êàáåëÿ ïðèäåðæèâàéòå ñëåäóþùèõ óêàçàíèé
•
Íå ñêðó÷èâàéòå âîëîêîííî-îïòè÷åñêèé êàáåëü
ñ ðàäèóñîì ìåíåå 30 ìì.
•
Íå óñòàíàâëèâàéòå íè÷åãî ïîâåðõ âîëîêîííî-
îïòè÷åñêîãî êàáåëÿ.
ÏÐÈÌÅ×ÀÍÈÅ
Èñïîëüçóåòñÿ äëÿ ïîäêëþ÷åíèÿ ê ãîëîâíûìó
à ï ï à ð à òó, ñ í à áæ å í í î ìó î ï ò è ÷ å ñ ê è ì
öèôðîâûì âûõîäîì.
À ê ê ó ì .
áàòàðåÿ
Ñîâìåñòèìûé ñ Ai-NET
ãîëîâíîé àïïàðàò
Ê âûõîäíîìó âèäåî
ðàçúåìó