Лодочные моторы Suzuki DF300APX - инструкция пользователя по применению, эксплуатации и установке на русском языке. Мы надеемся, она поможет вам решить возникшие у вас вопросы при эксплуатации техники.
Если остались вопросы, задайте их в комментариях после инструкции.
"Загружаем инструкцию", означает, что нужно подождать пока файл загрузится и можно будет его читать онлайн. Некоторые инструкции очень большие и время их появления зависит от вашей скорости интернета.

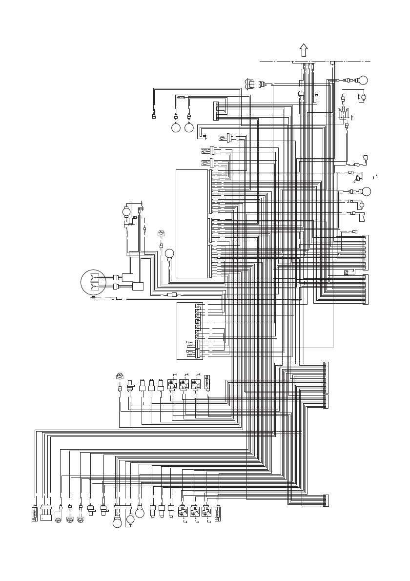
WIRING DIAGRAM
UP
DN
ST
AR
TER
RELA
Y
FUSE
FUSE BO
X
MAIN
RELA
Y
15A
30A
30A
15A
60A
30A
EX MANI
TEMP
SENSOR #1
CMP SENSOR #3
FUEL INJECT
OR #1
FUEL INJECT
OR #3
FUEL INJECT
OR #5
IGNITION
COIL #1
IGNITION
COIL #3
OCV SOLENOID #1
IGNITION
COIL #5
FUEL INJECT
OR #2
FUEL INJECT
OR #4
FUEL INJECT
OR #6
IGNITION COIL #2
IGNITION COIL #4
OCV SOLENOID #2
IGNITION COIL #6
MAP SENSOR
THR
O
TTLE
MO
T
O
R
THR
O
TTLE
SENSOR
CMP SENSOR #2
CMP SENSOR #1
PURGE V
A
L
V
E
IA
T SENSOR
CYLINDER TEMP
EX MANI
TEMP
O2 SENSOR
SENSOR
SENSOR #2
JOINT
CONNECT
O
R
JOINT
CONNECT
O
R
JOINT
CONNECT
O
R
JOINT
CONNECT
O
R
JOINT
CONNECT
O
R
JOINT
CONNECT
O
R
SELECT TERMINAL
FUEL
PUMP (L)
FUEL
PUMP (H)
SHIFT
RELA
Y
THR
O
TTLE
RELA
Y
PTT SWITCH
SDS
CONNECT
O
R
to ne
xt
page
PTT
MO
TOR
TRIM &
TIL
T
SENSOR
M
PTT
RELA
Y
RESIST
OR
WA
TE
R
IN FUEL
SWITCH
SHIFT
AC
TU
AT
O
R
SHIFT
SENSOR
NEUTRAL
SWITCH
N ON
F,
R OFF
TIL
T LIMIT
SWITCH
10A
ST
AR
TER M
OIL TEMP
SENSOR
OIL PRESSURE
SENSOR
OT
O
R
CKP
SENSOR
AL
TERNA
T
OR
RECTIFIER &
REGULA
T
OR
M
RECTIFIER &
REGULA
T
OR
ENGINE CONTR
OL MODULE
O/Y
B Bl
B
B
R
Gr
Gr
B/R
B/W
B/W
B
B
R
Bl
G/R
B/Y
B
B
Gr
Gr
W
Lbl
W/R
P
Lbl
W/R
P
O/Y
B
W
Y
O/Y
B
Lb
l
W
P
B
W
O/Y
Y/G
Bl/R
R
B
Y
Bl
B/W
R
W/Y
G
Bl
B
B/W
R
P
Lb
l
P
Lb
l
B
Br/B
R/W
P/Bl
Br
Y/G
Br
Y/G
Lbl
Lbl
Lbl
Lbl
B
Y
Bl
R
M
W
B
Gr
WB
r
B
W
L
b
l
P
Y
/G
B/W
BR
W/R
Gr
B/W
Gr
B
Gr Br/R
Gr
B
Gr
B
Gr
B
Bl
Lg/R
Lg
Gr
Gr
Gr
B/Br
Y/R
W
R
B/W
M
R/Y
W/Bl
Y
B
Bl
P/W
R/Bl
Br/Y
B/W
B/W
Gr
O/G
B/W
Gr
Y/Bl
O/W
Gr
Lg/B
B/W
Lg/W
B/W
G/R
B/W
P/W
B
B/W
Gr/R
B
GND
OX
OX
H
B
B
B
B
B B
V/W
B/W
B/W
Gr
B/O
O/B
Gr
R/W
Gr
Gr
Gr
Gr
Gr
B
B
O
W/G
Gr
Br/W
W
Gr
Br
R
O
W
W
W
G/B
Gr/R
W
Y
R
W
W
W
R
W
R/B
B/O
W
B
P
Br
G/R
O/G
Lg/B
Y/Bl
Bl
G/R
G/B
B/W
W/Y
Lbl
P/W
Lg/W
V/W
P/Bl
Bl/R
O/Y
Gr/R
O
R
Y
Gr
B
B
Gr
Br/B
W/G
Y/G
R/Bl
G/Bl
Lg/R
Bl/Y
Br/Y
O/Y
R/W
B/W
O
Lg
Bl
R
G
B
B
B
B
B
Y
P
B
Y
Br/R
B/R
Y/R
W/Bl
W/B
Lbl
Gr/R
Gr/R
O/Bl
O/B
B/Br
O/W
Gr/Y
B/Y
Br/W
R/W
R/Y
R/Bl
Lg/R
Y
Y
Y
Gr
W/B
Gr
Gr/R
Gr/R
Gr/R
G/Bl
HEA
TER
RELA
Y
P/W
Gr
Gr
R
R
R
R
B
B
B
B/G
R/B
B/W
R/B
B/W
B/W
W
B
W
R/Bl
G
Bl/Y
O/Bl
B
Gr/Y
15A
W
W
W
W
Lg/R
Содержание
- 6 БЕНЗИН
- 8 Трансмиссионное
- 11 ВЫБОР
- 12 SAE
- 16 Установка
- 17 РЕГУЛИРОВКИ; Регулировка
- 19 дюймовый
- 20 ЭКРАН
- 22 СИСТЕМА
- 27 Система
- 32 Активация
- 34 УПРАВЛЕНИЕ; Гидравлический; PTT
- 35 ВНИМАНИЕ
- 38 MAX
- 39 Период; Процедура
- 40 ЭКСПЛУАТАЦИЯ; STOP
- 42 Перед
- 43 Запуск
- 44 Проверка
- 45 Переключение
- 46 Остановка
- 47 Швартовка
- 49 Отмена
- 50 Снятие; Вертикальная
- 53 График
- 57 Моторное; Замена
- 60 Топливный
- 61 Смазка
- 62 Аноды
- 63 Аккумулятор
- 64 ОМЫВКА
- 68 Консервация; Хранение
- 72 СПЕЦИФИКАЦИИ; Характеристика
