Котел Ferroli Domitop C24 - инструкция пользователя по применению, эксплуатации и установке на русском языке. Мы надеемся, она поможет вам решить возникшие у вас вопросы при эксплуатации техники.
Если остались вопросы, задайте их в комментариях после инструкции.
"Загружаем инструкцию", означает, что нужно подождать пока файл загрузится и можно будет его читать онлайн. Некоторые инструкции очень большие и время их появления зависит от вашей скорости интернета.

DOMITOP C 24 E
14
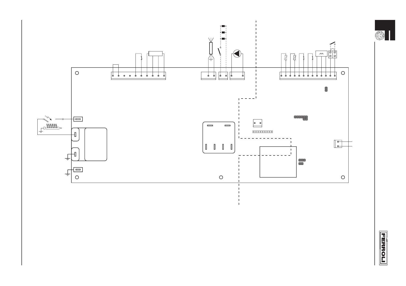
Рис. 10
Note:
В случае замены электрических
проводов использовать только провод
"HAR H05 VV-F" 3x0,75 мм2 с внешним
диаметром максимум 8 мм.
3.11 Электросхема
Описание
32
Насос отопления
34
Датчик температуры отопления
42
Датчик температуры санитарной воды
47
Модулятор газового клапана
49
Термостат безопасности
50
Предельный термостат отопления
72
Термостат помещения (по заказу)
80
Электроснабжение - терминал для терм-та пом.
X6
X1
X2
X3
X4
1
2
1
2
1
3
1
2
3
4
5
6
7
8
9
10
1
2
3
4
5
6
7
8
9
10
11
12
13
2
1
X5
TEST
Trasformatore
-
+
X12
1
2
1
2
3
4
5
6
7
8
9
X10
MV1
MV2
MV3
MV4
X8
X7
81
82
MF03C
JP02
JP01
JP03
Nat/LPG
X11
230V
24V
230V
24V
73
R1
R2
R3
98
72
136
50
114
42
34
32
44
49
230V
50Hz
81
Электрод зажигания
82
Чувствительный электрод
84
Первый оператор газового клапана
85
Второй оператор газового клапана
98
Off/On/Reset переключатель
114
Прессостат воды
126
Дымовой термостат
136
Расходомер