Кондиционеры Òåïëîìàø ÊÝÂ-7Ô30ÊÍ2 234023 - инструкция пользователя по применению, эксплуатации и установке на русском языке. Мы надеемся, она поможет вам решить возникшие у вас вопросы при эксплуатации техники.
Если остались вопросы, задайте их в комментариях после инструкции.
"Загружаем инструкцию", означает, что нужно подождать пока файл загрузится и можно будет его читать онлайн. Некоторые инструкции очень большие и время их появления зависит от вашей скорости интернета.

11
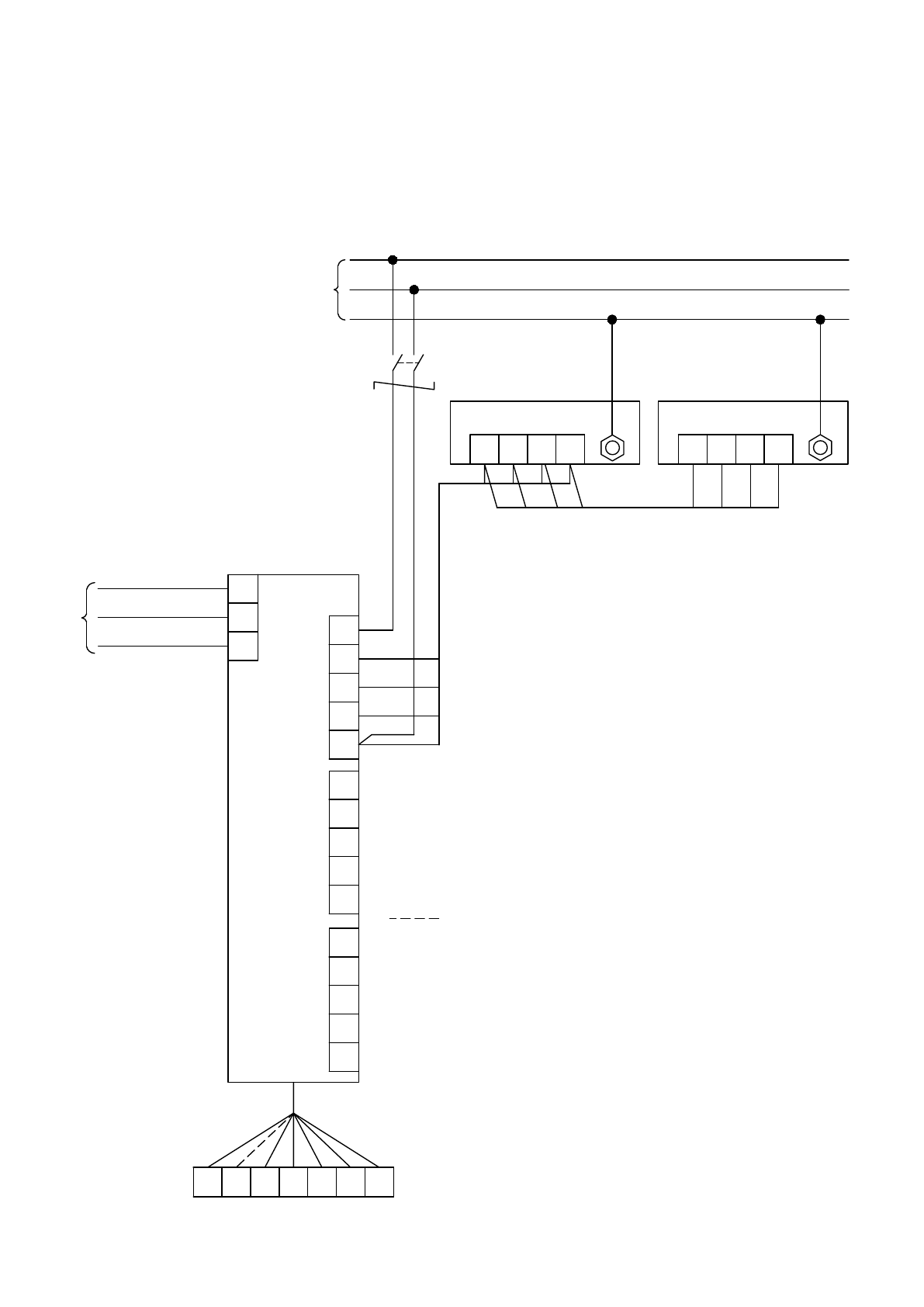
7.3.5 Если суммарный максимальный ток группы фанкойлов превышает 2 А, то подключение производится
через пульт коммутации и управления ПКУ-W1 (ver. 1.0) по схеме на рисунке 3. При этом от ПКУ-W1 (ver. 1.0) отключается
пульт HL10 и подключается пульт HL25. К ПКУ-W1 (ver. 1.0) можно подключать от одного до трёх групп фанкойлов.
Суммарный максимальный ток по каждой группе не более 9 А. Номинальный ток автоматических выключателей каждой
группы выбирается исходя из суммарного максимального тока фанкойлов группы (см. таблицы 1,2) и минимального
сечения кабелей.
L
N
L
N
PE
Сеть
1/N/PE~50
Гц
220
В
(
питание ПКУ
-W1(ver 1.0))
Х
4
Х
3
Х
2
ПКУ
-W1
(ver 1.0)
L
N
PE
QF1
Сеть
1/N/PE~50
Гц
220
В
Фанкойл
1
Защитный
проводник
1,5
мм2
Кабель
4
х
0,5...1,5
мм2
Hi
Me
Lo
L
N
Hi
Me
Lo
L
N
Hi
Me
Lo
N
Hi
Me
Lo
Фанкойл
2...n
Защитный
проводник
1,5
мм2
N
Hi
Me
Lo
Кабель
4
х
0,5...1,5
мм2
Кабель
2
х
0,5...1,5
мм2
1
2
3
4
4 3 2 1
1 2
3 4
1 2
3 4
L
Lo Me Hi
N
Vc V
о
кор
черн
бел
крас
сер
син
Пульт
HL25
Подключение клапана в случае
использования фанкойла для обогрева
Подключение клапана к клеммной
колодке Х
6.
К клеммным колодкам Х
3
и Х
4
подключение групп
фанкойлов производится аналогично
.
кор