Кондиционеры Loriot LAC-60TD - инструкция пользователя по применению, эксплуатации и установке на русском языке. Мы надеемся, она поможет вам решить возникшие у вас вопросы при эксплуатации техники.
Если остались вопросы, задайте их в комментариях после инструкции.
"Загружаем инструкцию", означает, что нужно подождать пока файл загрузится и можно будет его читать онлайн. Некоторые инструкции очень большие и время их появления зависит от вашей скорости интернета.

34
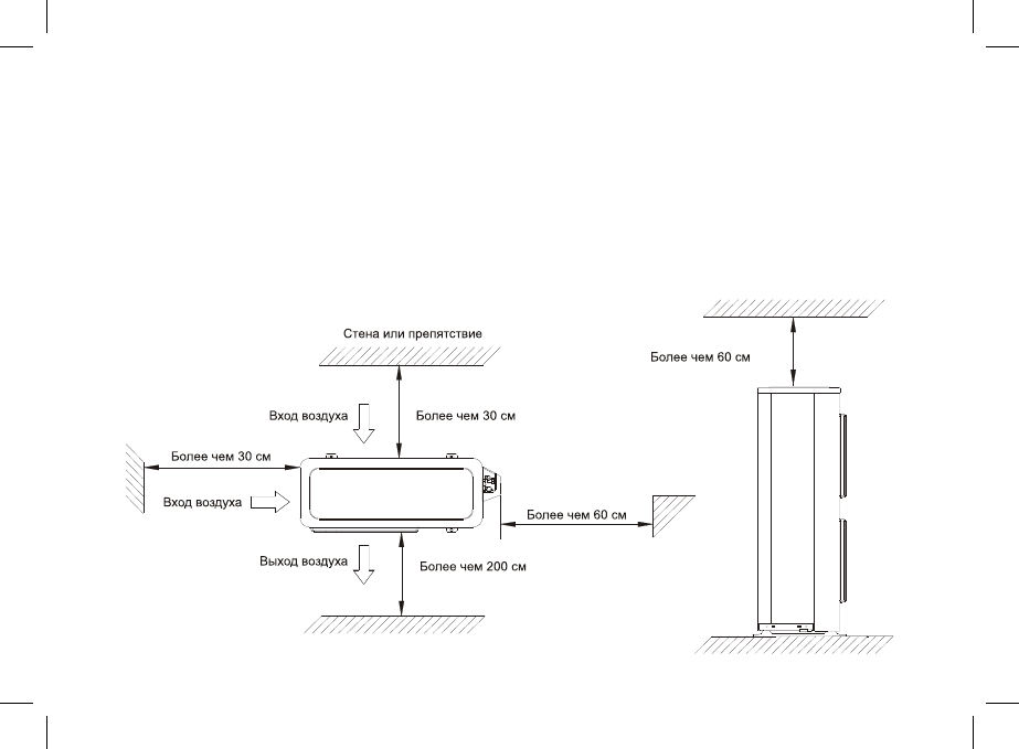
ВЫБОР МЕСТА
Внутренний блок следует устанавливать, учитывая следующие требования:
- Наличие пространства для проведения обслуживания и монтажа.
- Горизонтальность потолка и чтобы его конструкция выдерживала вес внутреннего блока.
- Нет препятствий выходу и входу, а влияние наружного воздуха наименьшее.
- Поток воздуха рассеивается по всей комнате.
- Соединительный трубопровод и дренажная трубка снимаются простым образом.
- Прямое излучение от нагревателя отсутствует.
Содержание
- 2 ФУНКЦИИ И ТЕХНОЛОГИИ; Корпус внешнего блока имеет оцинкованное покрытие
- 3 Включается автоматически, в зависимости от внешних условий
- 15 ВНИМАНИЕ
- 16 ПДУ может быть размещен на специальной настенной подставке; Рекомендации по размещению и использованию ПДУ (при его наличии); РЕЖИМЫ РАБОТЫ
- 19 ПРИМЕЧАНИЕ
- 20 Таймер выключен; Режим вентилятора
- 21 Таблица 3
- 22 потока «SWING» нажимая указанные кнопки.; Режим сна; дые 60 минут. Всего температура поднимается на 2
- 24 Описание кнопок управления; ПРОВОДНОЙ КОНТРОЛЛЕР
- 26 Настройка времени
- 28 Коды ошибок; Таблица 4
- 29 Инструкция по установке проводного контроллера; СХЕМА УСТАНОВКИ ПРОВОДНОГО КОНТРОЛЛЕРА
- 32 ГАБАРИТНЫЕ РАЗМЕРЫ ВНУТРЕННЕГО БЛОКА; ГАБАРИТНЫЕ РАЗМЕРЫ НАРУЖНОГО БЛОКА
- 34 ВЫБОР МЕСТА
- 35 Инструкция по установке кондиционера
- 36 ния или выключателем, расположенным на внутреннем блоке.
- 37 МОНТАЖ ВНУТРЕННЕГО БЛОКА КОНДИЦИОНЕРА
- 38 ПОДКЛЮЧЕНИЕ ТРУБ ХЛАДАГЕНТА КОНДИЦИОНЕРА; Меры предосторожности; Таблица 7
- 39 трубы составляет 20 градусов.; Процедура соединения труб; ПОДКЛЮЧЕНИЕ ДРЕНАЖНОГО ШЛАНГА
- 41 Установите трубы
- 43 Установка сливного штуцера
- 45 СХЕМА СОЕДИНЕНИЙ ВНУТРЕННЕГО И НАРУЖНОГО БЛОКА
- 46 Чистка внутреннего блока и пульта дистанционного управления
- 52 УТИЛИЗАЦИЯ, СРОК СЛУЖБЫ, ГАРАНТИЙНЫЙ СРОК













