Кондиционеры Lessar LS-HE18KLA2B/LU-HE18KLA2B - инструкция пользователя по применению, эксплуатации и установке на русском языке. Мы надеемся, она поможет вам решить возникшие у вас вопросы при эксплуатации техники.
Если остались вопросы, задайте их в комментариях после инструкции.
"Загружаем инструкцию", означает, что нужно подождать пока файл загрузится и можно будет его читать онлайн. Некоторые инструкции очень большие и время их появления зависит от вашей скорости интернета.

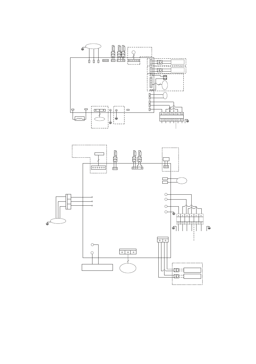
61
Наружные блоки
LU-HE09KLA2B, LU-HE12КLA2B
CN2
CN16
CN1
CN3-1
CN9-1
CN32-1
CN7
CN27
S
W
2(N)
L
N
1(L)
CN3
ОСНОВНАЯ
ПЛАТА
УПРАВЛЕНИЯ
Компрессор
черный
красный
синий
CN28
CN29
CN30
ОПЦИЯ
Электронный
расширительный
вентиль
5(6)
RT1 RT2 RT3
RT1: Датчик темп. нагнетания
RT2: Датчик темп. воздуха
RT3: Датчик темп. конденсатора
CN12
CN22
CN21
CN31
CN37
CN33
Нагреватель
картера А
красный
ОПЦИЯ
CN33
Нагреватель
картера B
белый
ОПЦИЯ
CN25
C-1
C-2
черный
5
Конденсатор
AC-
вентилятор
ОПЦИЯ
CN26
4-ходовой
клапан
синий
желтый
синий
коричн.
синий
Питание
220 В/50 Гц
К внутреннему
блоку
CN36
Дроссель
бе
лый
бе
лый
ОПЦИЯ
ОПЦИЯ
DC-
вентилятор
3
LU-HE18KLA2B
1
2
3
CN 31
CN 30
CN 2
CN 1
3
U
V
W
S
L N
W
CN 3
CN 32
CN 4
Компрессор
синий
U
V
W
красный
черный
Датчик
темп.
компрессора
CN42
RT1
RT2
RT1: Датчик темп. нагнетания
RT2: Датчик темп. воздуха
RT3: Датчик темп. конденсатора
RT3
CN41
CN40
CN36
6(5)
ОПЦИЯ
Электронный
расширительный
вентиль
R1005 (R20035)
Дроссель
CN51
CN50
черный
черный
Основная
плата
управления
Вентилятор
CN22
1 2
(L) (N)
4-ходовой
клапан
ОПЦИЯ
Нагреватель 1
Нагреватель 2
желтый
синий
коричн.
красный
синий
К внутреннему
блоку
Питание
220 В/50 Гц
L N
Содержание
- 3 Меры предосторожности; При установке
- 5 Правила электробезопасности
- 6 Прочтите внимательно перед началом работы; Никогда не делайте этого!
- 9 Назначение; Принцип работы кондиционера в режиме охлаждения; Функция защиты от обмерзания
- 10 Авторестарт
- 11 Комплектность сплит-системы
- 12 Технические характеристики
- 14 Расположение элементов
- 15 Дистанционный инфракрасный пульт; Пульт управления Intellect
- 16 Кнопки управления; AUTO; FAN; FP; TIMER ON
- 17 TURBO
- 18 LED
- 19 Индикация на дисплее
- 20 Управление режимами работы; Автоматическая работа
- 21 Осушение; Таймер
- 22 Пример настройки таймера
- 24 Изменение положения жалюзи; Ручной запуск кондиционера
- 25 Замена элементов питания
- 26 Дисплей передней панели
- 27 Обслуживание и чистка кондиционера; Очистка фильтра
- 28 Очистка жалюзи; Крючок
- 32 Поиск и устранение неисправностей
- 34 Коды ошибок
- 35 Габаритные размеры
- 36 Наружный блок
- 37 Монтаж внутреннего блока
- 38 НЕ устанавливайте блок в следующих местах:; Этап 3. Крепление монтажной пластины к стене.
- 39 Правильное расположение монтажной пластины; Этап 4. Сверление отверстия в стене для коммуникаций.
- 40 Монтажная панель
- 41 Этап 5. Подготовка к монтажу трубопроводов хладагента.
- 42 Шаг 1. Закрепите внутренний блок на монтажной пластине.; Шаг 2. Подготовка блока к монтажу труб хладагента.; Wedge
- 43 Шаг 3. Подсоедините трубопровод хладагента.
- 44 ПЕРЕД ВЫПОЛНЕНИЕМ ЛЮБЫХ ЭЛЕКТРИЧЕСКИХ РАБОТ
- 45 Подключите сигнальный кабель.; Защитная крышка
- 46 Подсоедините дренажный шланг.; Этап 9. Установка внутреннего блока
- 47 Монтаж наружного блока
- 48 ЗАПРЕЩАЕТСЯ устанавливать агрегат в следующих местах:; Установка ветрозащитного экрана
- 49 При установке на крышу
- 50 Электрические соединения; Подключение кабеля к внутреннему блоку
- 51 Подключение кабеля к наружному блоку
- 52 Заправка хладагентом; Удаление воздуха вакуумным насосом; Порядок действий
- 55 Дозаправка системы; Последовательность операций
- 56 Процедура проверки
- 57 Проверка утечек электроэнергии и хладагента; Проверка электрических соединений перед тестовым запуском
- 58 Тестовый запуск; ЕСЛИ ТЕМПЕРАТУРА В ПОМЕЩЕНИИ НИЖЕ 17 °C
- 59 Регламент технического обслуживания
- 60 Электрические схемы; Внутренние блоки
- 61 Наружные блоки
- 63 Класс энергоэффективности оборудования; EER; SEER
- 64 Дата производства сплит-системы
- 65 Место производства оборудования