Кондиционеры Candy ACI-12HTR03/R3 - инструкция пользователя по применению, эксплуатации и установке на русском языке. Мы надеемся, она поможет вам решить возникшие у вас вопросы при эксплуатации техники.
Если остались вопросы, задайте их в комментариях после инструкции.
"Загружаем инструкцию", означает, что нужно подождать пока файл загрузится и можно будет его читать онлайн. Некоторые инструкции очень большие и время их появления зависит от вашей скорости интернета.

22
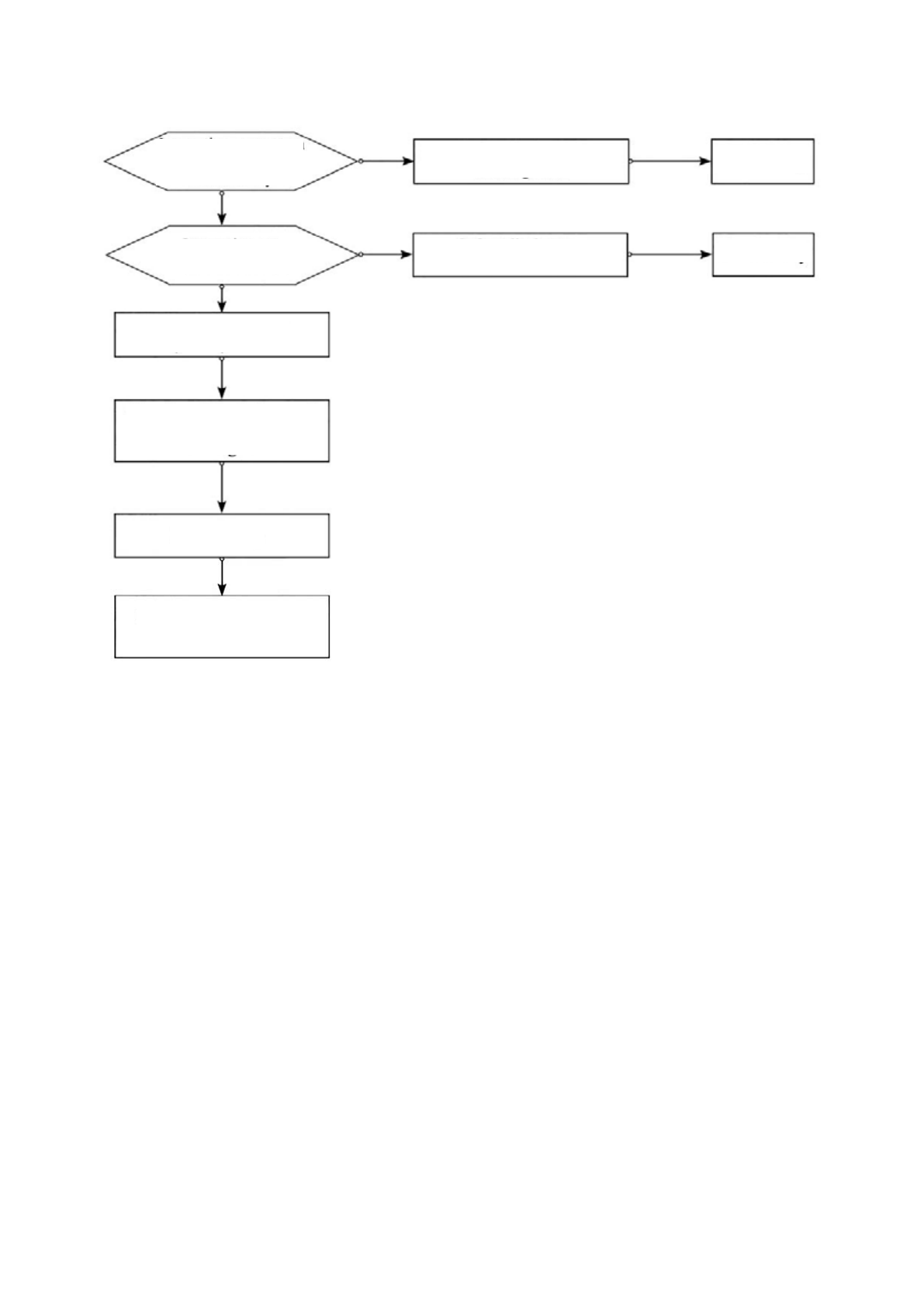
Перемещение блока на другую монтажную позицию
Проверка системы на
утечки перед демонтажом
Безопасная эвакуация
хладагента
Безопасная эвакуация
хладагента
Демонтаж
Демонтаж
Регенерация
хладагента
Проверка условий
работы
Провдувка испарителя и
подсоединенного трубопровода
азотом
Демонтаж
Демонтаж
Установка в соответствии
с требованиями и нормативами
Примечание: в случае перемещения кондиционера на другую позицию отрежьте соединения газовой и жидкостной труб к внутренне
-
му блоку при помощи трубореза. Дальнейшее подсоединение выполняется только после повторной развальцовки (аналогично для
наружного блока).
Инструкции по обслуживанию
Меры предосторожности при сервисном обслуживании
Меры предосторожности
•
В случае неисправностей, требующих сварки холодильных трубопроводов или компонентов системы на R32, запрещено
проводить техническое обслуживание и ремонт на месте установки.
•
При неисправностях, подразумевающих гибочные работы и капитальный демонтаж теплообменника, например, разборку
конденсатора, замену рамы наружного блока, осмотр и техническое обслуживание на месте установки проводить нельзя.
•
При необходимости замены компрессора или других частей и компонентов холодильного контура техническое обслуживание
месте установки проводить нельзя.
•
При возникновении неисправностей, не требующих работ с хладагентом, вскрытия трубопроводов и аппаратов холодильного
контура, допускается проведение обслуживания на месте монтажа: в том числе разрешено выполнять очистку холодильной
системы, не требующую разборки и пайки элементов контура.
•
В случае необходимости замены газового/жидкостного трубопровода отрежьте соединения газовой и жидкостной труб к испарите
-
лю внутреннего блока при помощи трубореза. Последующее подсоединение выполняется только после повторной развальцовки
(аналогично для наружного блока).
Требования к квалификации специалистов Сервисной службы
1. Операторы и обслуживающий персонал, допущенные к работе с холодильным контуром, должны иметь сертификаты и дипломы,
выданные профильными институтами и подтверждающими, что специалисты имеют достаточную квалификацию для работы с
системами кондиционирования, в том числе для выполнения безопасной утилизации хладагентов в соответствии с законодатель
-
ством.
2. Обслуживание и ремонт оборудования должны выполняться квалифицированными специалистами в соответствии с инструкция
-
ми и рекомендациями производителя, а также национальным законодательством, стандартами и нормативами.
Специалисты должны иметь соответствующий квалификационный аттестат для работы с воспламеняющимися хладагентами.
Содержание
- 2 в промышленных или коммерческих целях
- 3 Рисунок приведен только для наглядности, внешний вид
- 4 Рекомендации при использовании пульта ДУ:; питания и необходимости их замены.
- 5 Внешний вид пульта; Рабочий режим; Иконка дисплея; ПОВТОР
- 6 Выбор рабочего режима; Регулирование направления
- 7 Функция; Выбор скорости вентилятора
- 8 Функция Healthy
- 10 Монтаж внутреннего блока; Кондиционер предназначен для работы на R32.; более; Необходимые инструменты и
- 11 Прокладка коммуникационных линий
- 12 Межблочный; Дренажная линия всегда должна располагаться под уклоном вниз.; Проверьте следующие пункты
- 13 Уход за кондиционером; Для правильного и эффективного использования кондиционера; Замена дополнительного (опционального) воздушного фильтра
- 14 Меры безопасности; ВНИМАНИЕ; OFF; ПРЕДУПРЕЖДЕНИЕ
- 15 Нижеперечисленные ситуации не требуют обраще-; СПЕЦИФИКАЦИЯ
- 16 Предостережения при монтаже наружного блока; менее 3 м
- 18 M кг; M кг; Меры безопасности при погрузочно-разгрузочных работах,; Безопасность выполнения погрузочно-разгрузочных работ; Инструкции по технике безопасности при монтаже; Меры безопасности при хранении; Минимальная площадь (м
- 20 Требования к электробезопасности; тока утечки соответствующего номинала.; Требования к квалификации монтажников; национального законодательства.; Установка монтажного шаблона на стене; Монтаж наружного блока; ) Установка и подключение
- 21 Вакуумирование; Пробный пуск
- 22 Перемещение блока на другую монтажную позицию; Демонтаж; Инструкции по обслуживанию; Меры предосторожности при сервисном обслуживании; проводить техническое обслуживание и ремонт на месте установки.; Требования к квалификации специалистов Сервисной службы
- 23 Проверка зоны обслуживания; С и которые могут спровоцировать возгорание.; Требования к зоне обслуживания; зоны обслуживания в подвальных помещениях недопустимо.; Методы обнаружения утечек
- 24 Инструкции по безопасности; Техническое обслуживание компонентов; Требования к техническому обслуживанию
- 25 Эвакуация и вакуумирование; Пайка; Процедура заправки хладагента; Требования к месту хранения хладагента:; Утилизация и сдача в отходы
- 26 Регенерация хладагента; Следует обеспечить безопасность слива масла из системы.
- 27 Монтажная схема соединения наружного и внутреннего блоков; Маркировка от до
- 28 Инструкции по технике безопасности; иметь серьезные последствия.
- 30 Проверки перед выполнением монтажа блока
- 31 Перед выполнением тестирования
- 32 Информация, необходимая для ознакомления перед началом монтажа; Необходимые проверки; демонтажа старых труб, чтобы избежать попадания влаги в контур.; Необходимые инструменты и материалы; зующей хладагент R32.
- 33 Спецификация труб; Тип используемых медных труб (справочная информация); Макс. рабочее давление; Материал труб / толщина стенки трубы; региональным техническим требованиям.; Накидная гайка; Размер B
- 34 Проверка трубопровода хладагента на герметичность; Вакуумный насос с обратным клапаном; Заправка хладагента
- 35 Модель; Установочные размеры; Выбор места установки наружного блока; Монтажные и сервисные зазоры; Монтаж наружного блока
- 36 Монтаж соединительного трубопровода; Диаметр и толщина труб соединительного трубопровода; Чрезмерное усилие затяжки при отсутствии центровки может
- 38 Вакуумирование выполняется с помощью вакуумного насоса.; достигает состояния вакуума моментально, проверьте шаг 1 снова.
- 39 Требования при проведении электромонтажных работ; может привести к выходу оборудования из строя.; Электроподключение
- 40 Диагностика неисправностей наружного блока; должен быть включен заранее.
- 41 Технические характеристики; T INVERTOR
- 42 Дата изготовления и