Кондиционеры Daikin FHQ-CB - инструкция пользователя по применению, эксплуатации и установке на русском языке. Мы надеемся, она поможет вам решить возникшие у вас вопросы при эксплуатации техники.
Если остались вопросы, задайте их в комментариях после инструкции.
"Загружаем инструкцию", означает, что нужно подождать пока файл загрузится и можно будет его читать онлайн. Некоторые инструкции очень большие и время их появления зависит от вашей скорости интернета.

15
Русский
9-2
ПРИМЕР
ЭЛЕКТРИЧЕСКОЙ
ПРОВОДКИ
ПРЕДОСТЕРЕЖЕНИЕ
Обязательно
устанавливайте
на
наружный
блок
автоматический
выключатель
для
защиты
от
утечки
на
землю
.
Он
нужен
во
избежание
поражения
электрическим
током
и
возгорания
.
При
электрическом
монтаже
наружных
блоков
пользуйтесь
руководством
по
монтажу
,
прилагаемым
к
наружным
блокам
.
Проконтролируйте
тип
системы
.
•
Парный
тип
:
1
пульт
дистанционного
управления
управляет
1
внутренним
блоком
(
стандартная
система
).
(
См
.
рис
. 31)
•
Система
с
одновременной
работой
:
1
пульт
дистанционного
управления
управляет
2
внутренними
блоками
.
(2
внутренних
блока
работают
одинаковым
образом
).
(
См
.
рис
. 32)
•
Групповое
управление
:
1
пульт
дистанционного
управления
управляет
несколькими
(
до
16)
внутренними
блоками
(
Все
внутренние
блоки
функционируют
по
командам
пульта
дистанционного
управления
).
(
См
.
рис
. 33)
•
Управление
с
помощью
2
удаленных
контроллеров
:
2
удаленных
контроллера
управляют
1
внутренним
блоком
.
(
См
.
рис
. 36)
NOTE
NOTE
NOTE
ПРИМЕЧАНИЕ
1.
Номера
клемм
наружного
и
внутреннего
блоков
должны
совпадать
.
2-1.
Подключайте
пульт
дистанционного
управления
только
к
ведущему
устройству
.
2-2.
Пульт
дистанционного
управления
необходимо
соединить
проводкой
только
с
ведущим
блоком
;
переходная
проводка
для
подключения
пульта
к
ведомым
блокам
не
требуется
. (
Не
соединяйте
ведомые
блоки
между
собой
).
2-3.
Датчик
температуры
в
помещении
эффективен
только
для
внутреннего
блока
,
к
которому
подключен
пульт
дистанционного
управления
.
2-4.
Длина
проводки
между
внутренним
и
внешним
блоками
зависит
от
схемы
подключения
,
количества
блоков
и
максимальной
длины
трубопровода
.
Для
получения
дополнительной
информации
,
см
.
техническую
документацию
устройства
.
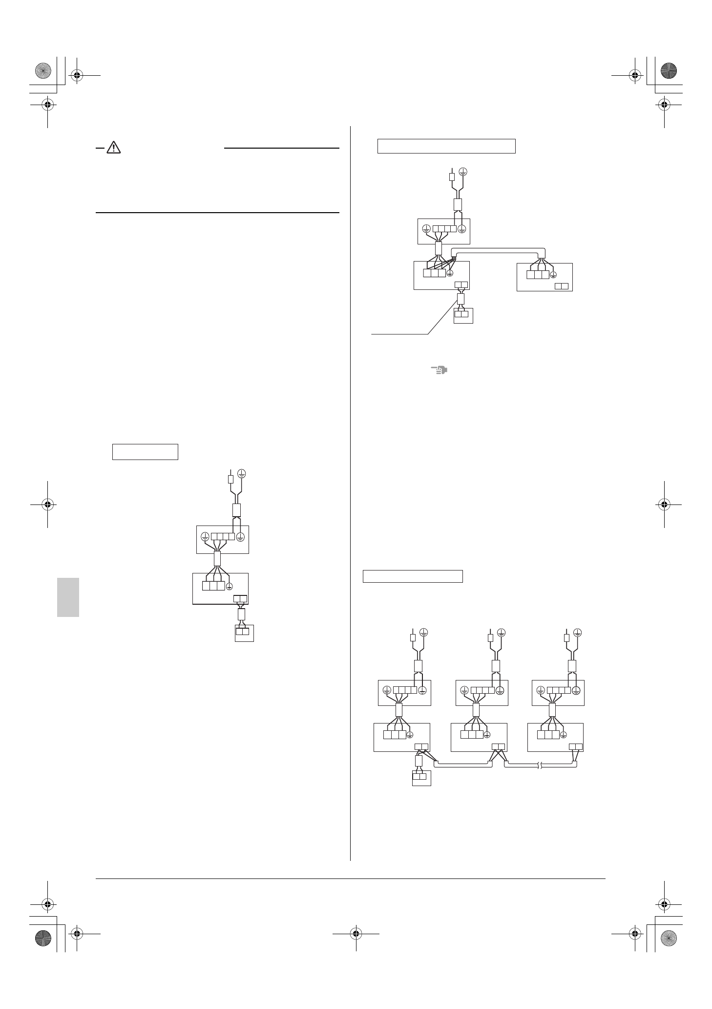
P1 P2
1 2 3
P1 P2
1 2 3
Источник питания
220 - 240В
~
50Гц
Прерыватель
утечки на землю
Наружный блок
ПРИМЕЧАНИЕ 1)
Внутренний блок
Пульт дистанционного
управления
(дополнительная
принадлежность)
Спаренный тип
Рис. 31
1 2 3
P1 P2
P1 P2
P1 P2
1 2 3
1 2 3
Наружный блок
Внутренний блок
(Ведущий блок)
Внутренний блок
(ведомый)
Пульт
дистанционного
управления
(дополнительная
принадлежность)
Одновременно работающая система
Прерыватель
утечки на землю
ПРИМЕЧАНИЕ 1)
Источник питания
220 - 240В
~
50Гц
ПРИМЕЧАНИЕ 2)
Рис. 32
P1 P2
1 2 3
1 2 3
1 2 3
P1 P2
P1 P2
P1 P2
1 2 3
1 2 3
1 2 3
Наружный блок
Внутренний блок
(Ведущий блок)
Наружный блок
Внутренний блок
Внутренний блок
Наружный блок
Пульт дистанционного группового управления
(Дополнительные принадлежности)
Прерыватель
утечки на землю
Прерыватель
утечки на землю
Прерыватель
утечки на землю
ПРИМЕЧАНИЕ)
ПРИМЕЧАНИЕ)
ПРИМЕЧАНИЕ)
Источник питания
220 - 240В
~
50Гц
Источник питания
220 - 240В
~
50Гц
Источник питания
220 - 240В
~
50Гц
Групповое управление
Рис. 33
09_RU_3P368557-3B.fm Page 15 Friday, February 12, 2016 4:25 PM