Холодильник Candy CCRN 6200 S - инструкция пользователя по применению, эксплуатации и установке на русском языке. Мы надеемся, она поможет вам решить возникшие у вас вопросы при эксплуатации техники.
Если остались вопросы, задайте их в комментариях после инструкции.
"Загружаем инструкцию", означает, что нужно подождать пока файл загрузится и можно будет его читать онлайн. Некоторые инструкции очень большие и время их появления зависит от вашей скорости интернета.

KZ
10
ПАЙДАЛАНАР АЛДЫНДА
Сипаты
Бұл схема сіз сатып алған тоңазытқыштың жинақтамасынан біршама ерекшеленуі мүмкін.
ФУНКЦИЯЛАРЫ
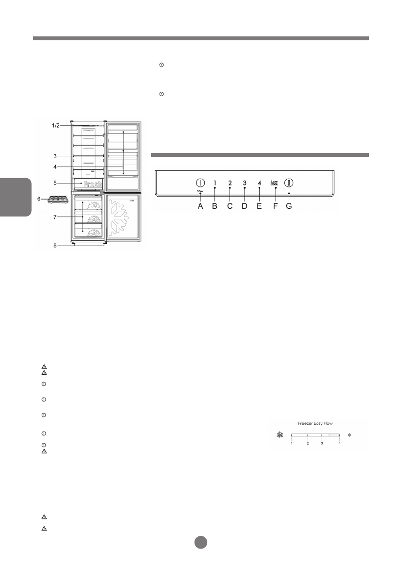
Тоңазытқыштың жұмыс режимдерін басқару панелі
Дисплейді басқару
(A) Күту режимінің функционалдық батырмасы;
(B) 1 индикатор
(C) 2 индикатор
(E) 4 индикатор
Тоңазыту температурасын баптау
Тоңазытқыштың есігі ашылып, дисплей тақтасы жанады. Тоңазытқыштың температурасын реттеу үшін «G,» түймесін басыңыз. «G» түй
-
месін басқан сайын, 2-3-4 индикаторы жанады, содан кейін жылдам салқындату индикаторы және қайтадан шеңберге 1-2-3-4 – қосылады.
Реттеу режимін таңдауды растамастан позиция автоматты түрде расталады.
«Жылдам салқындату» функциясын орнату
«Жылдам салқындату» функциясын іске қосу үшін «G» түймесін «F» индикаторы жанғанша басыңыз. 1, 2, 3, 4 қажетті индикаторда
салқындаған кезде «G» түймесін басып, «жылдам салқындату» функциясын таңдаңыз. Келесі индикаторға өту үшін G түймесін қайтадан ба
-
сыңыз. Келесі индикаторға өту үшін, «G» батырмасын тағы басыңыз. Функцияға кірген соң, тоңазытқыш 30 сағат жұмыс істегенше, «жылдам
суыту» индикаторы әрқашан қосулы тұрады. Егер сіз «жылдам салқындату» режимінен қолмен шықсаңыз, индикатор сөнбейді, сондықтан
«жылдам салқындату» функциясынан шыққаннан кейін басқару тақтасындағы режимдерге өтіңіз.
Жарықты басқару
Тоңазытқыштың есігі ашылған кезде, тоңазытқышта жарық жұмыс істеп тұрады. Тоңазытқыштың есігі жабық кезде, тоңазытқыштағы жа
-
рық сөнеді. Басқару панелі 30 секундқа кідіріп сөнеді, тоңазытқыштың есігі 10 минутқа ашылғанда, суыту шамы мен басқару панелі автомат
-
ты түрде өшеді.
Ашық есік туралы ескертуші сигнал
Егер тоңазытқыштың есігі 3 минутқа ашылып, жабылмаса, есік ашық тұрған кезде ескерту сигналы естіледі.
Күту режимі
«Күту» режимі функциясын таңдау үшін «А» түймесін 3 секунд бойы басып ұстап тұрыңыз, осы функцияны қосу кезінде Тоңазытқыш
«күту» режиміне өтеді, барлық жұмыс процестері жұмыс істеуін тоқтатады, Тоңазытқыш бұдан былай салқындатылмайды, компрессор
тоқтайды, желдеткіш жұмыс істеуін тоқтатады және барлық аспаптардың жарығы өшіріледі. «Күту» режимін тоқтату үшін «А» түймесін тағы 3
секунд басып тұрыңыз. Осы режимнен шыққаннан кейін тоңазытқыш камера әдеттегі режимде жұмыс істейтін болады.
Температураны реттеу Freezer Easy Flow (қолмен клапан)
Рекомендуется, чтобы ручная задвижка холодильной камеры была установлена в положение 2 или положение 3.
Не рекомендуется устанавливать задвижку в самое сильное положение (1), при использовании в высоких температурных
режимах (может привести к перемораживанию продуктов.).
Тоңазытқыш ішіндегі температура тоңазытқыштың ашылатын және жабылатын есіктеріне, қоршаған орта температурасына және
қай жерде орналасқанына байланысты өзгеруі мүмкін.
Қолмен ысырмасы бар мұздатқыштағы температураны реттеу
Егер мұздату параметрі 4 немесе 3 деңгейіне орнатылса және салқындату әсері әлі әлсіз болса немесе қолмен клапанмен салқын
-
датуды арттыру қажет болса, қолмен реттелетін клапанды 2 немесе 1 позицияға орнатуға болады.
Тоңазытқышты қатырады
Қолмен клапан 1 позицияға қойылған кезде салқындату әсері әлсіз болады. Егер салқындатуды арттыру қажет болса, қолмен
жасалған клапанды 2, 3 немесе 4 позицияға реттеуге болады.
Тоңазытқышта қату
Тоңазытқыш режимі 4 позицияға қойылған кезде, қолмен ысырманы 3 немесе 2 пози
-
циясына орнатыңыз.
Сұйық тағамды сөрелерден тыс жерде, ауа саңылаулары бар жерде орналастырған жөн.
Тоңазытқыш 16-дан 38 градусқа дейінгі температурада қолдануға жарамды және
төмен температурада пайдаланылған кезде салқындауға бейім.
Көкөністер мен жемістерге арналған жәшік
Тоңазытқышта көкөністер мен жемістерге арналған жәшік бар. Ол жемістерді, көкөністерді және т.б. сақтауға жарамды.
Тоңазытқыш бөлігіндегі шырақ
Шырақтың параметрлері: 12 В макс 1.5 Вт. Жарық диодты шырақ энергияның аз тұтынылуын және ұзақ қызмет атқаруын қамтама
-
сыз етеді. Егер ақауы болса, шұғыл желі бойынша клиенттерді қолдау қызметімен хабарласыңыз.
Үлкен сақтау көлемі
Тоңазытқыштың температурасын баптау
Тоңазытқыштағы немесе мұздатқыштағы төменгі жәшікті қоспағанда, энергияны тиімді пайдалану үшін, басқа жәшіктерді
азық-түліктің үлкен көлемін сақтау үшін шығарып тастау керек.
Мұздатқыштағы ауаның желдетілетін жерін жаппаңыз және одан 15 мм бос аймақты қамтамасыз етпеңіз, мұздатқыш
датчигін өнімдермен жаппаңыз және одан 15 мм бос аймақ жасаңыз.
Кейбір функциялар тоңазытқыштың моделіне байланысты өзгеруі мүмкін.
CCRN6200* / CCRN6180*
1) Басқару панелі (термостат)
2) Ішкі жарық
3) Реттелетін сөрелер
4) Бөтелкеге арналған сөрелер
5) Көкөніс-жемістерге арналған жәшік
6) Жұмыртқа салатын орын
7) Мұздату камерасының жәшіктері
8) Реттелетін аяқтар
Тоңазытқышты көлік құралының ішінде ықтимал соққы алуын, жылжуы мен құлап
түсуін болдырмау үшін, сенімді етіп бекітіп, кез келген жабық көлік түрінде тік күйінде
тасымалдау керек.
Өткізу:
Өткізу шарттары елдің жергілікті заңнамасына сәйкес жүргізіледі.
Пайдалану алдындағы дайындық
Қаптаманы, көбікпласт негізді және аксессуарларды бекітетін жабысқақ таспа
-
ны алып тастаңыз. Ілеспе құжаттама мен аксессуарларды тексеріңіз. Жинақтамада
алшақтық болған жағдайда, сатып алған сәттен бастап 14 күн ішінде дүкенге хабар
-
ласыңыз. Тоңазытқышты тиісті орынға жылжытыңыз – «Орналастыру орны» тарауын
қараңыз. Пайдаланар алдында корпусты тазалап алыңыз. Ішіне азық-түлікті салудан
бұрын, ылғал жұмсақ шүберекпен тоңазытқыштың сыртқы және ішкі бетін тазалаңыз.
Тоңазытқыш біршама уақыт жұмыс істеп, тоңазытқыштың бөлігі жеткілікті шамада
суыған соң, тоңазытқышқа азық-түлікті салуға болады.
(F) Жылдам суыту функциясының
индикаторы
(G) режимді таңдау түймесі
Содержание
- 4 ПЕРЕД ИСПОЛЬЗОВАНИЕМ; Описание; ФУНКЦИИ; Управление дисплеем; Панель управления режимами работы холодильника
- 5 Рекомендованное хранение для разных продуктов; ОБСЛУЖИВАНИЕ
- 6 ОБНАРУЖЕНИЕ И УСТРАНЕНИЕ НЕИСПРАВНОСТЕЙ; Удалите все продукты
- 7 ГАРАНТИЙНОЕ И ПОСЛЕГАРАНТИЙНОЕ СЕРВИСНОЕ
- 19 TEXNIK XARAKTERISTIKALAR; ПЕРЕНАВЕШИВАНИЕ ДВЕРЕЙ / ПЕРЕНАВЕШИВАНИЕ ЕСІК /
- 20 бесплатный звонов из регионов России; БЕСПЛАТНАЯ ГОРЯЧАЯ ЛИНИЯ













