Фотоаппараты Panasonic DMC-TZ6 - инструкция пользователя по применению, эксплуатации и установке на русском языке. Мы надеемся, она поможет вам решить возникшие у вас вопросы при эксплуатации техники.
Если остались вопросы, задайте их в комментариях после инструкции.
"Загружаем инструкцию", означает, что нужно подождать пока файл загрузится и можно будет его читать онлайн. Некоторые инструкции очень большие и время их появления зависит от вашей скорости интернета.

102
VQT1Z94
VQT1Z94
103
Использование
с
компьютером
(
Продолжение
)
Новые
папки
создаются
в
следующих
случаях
:
•
При
выполнении
фотосъемки
в
папки
,
содержащие
файлы
с
номером
999.
•
При
использовании
карт
памяти
,
которые
уже
содержат
файл
с
таким
же
номером
(
включая
снимки
,
сделанные
другими
фотокамерами
и
т
.
д
.)
•
При
записи
после
выполнения
операции
‘
СБРОС
№
’ (
стр
. 24)
•
После
изменения
имени
файла
возможно
будет
нельзя
воспроизвести
файл
на
фотокамере
.
•
Если
регулятор
режимов
установлен
в
положение
,
данные
встроенной
памяти
(
включая
изображения
буфера
обмена
)
отображаются
даже
при
вставленной
карте
памяти
.
Данные
на
карте
памяти
не
отображаются
.
•
Не
удаляйте
и
не
модифицируйте
папки
или
данные
в
папке
AVCHD
с
помощью
Windows Explorer
или
других
средств
.
Правильное
воспроизведение
движущихся
изображений
на
фотокамере
может
стать
невозможным
в
случае
,
если
эти
файлы
удалялись
или
модифицировались
.
Для
управления
данными
и
редактирования
движущихся
изображений
,
записанных
в
формате
‘AVCHD Lite’,
используйте
программное
обеспечение
‘PHOTOfunSTUDIO’
на
прилагаемом
диске
CD-ROM.
При
использовании
Windows XP, Windows Vista
или
Mac OS X
Фотокамеру
можно
подсоединить
к
Вашему
компьютеру
,
даже
если
опция
‘
РЕЖИМ
USB’ (
стр
. 24)
установлена
в
положение
‘PictBridge (PTP)’.
•
С
помощью
фотокамеры
можно
выполнять
только
операции
считывания
изображений
(
удаление
изображений
также
возможно
для
Windows Vista).
•
Может
быть
невозможно
считать
,
если
на
карте
памяти
находится
свыше
1000
изображений
.
•
Невозможно
считывать
движущиеся
изображения
,
записанные
в
формате
‘AVCHD Lite’
Вы
можете
сохранить
изображения
для
использования
на
Вашем
компьютере
,
перетащив
и
оставив
папки
и
файлы
в
отдельные
папки
на
Вашем
компьютере
.
Имена
папок
и
файлов
на
компьютере
Встроенная
память
/
Карта
памяти
Windows
Накопители
отображаются
в
папке
‘My Computer’.
Macintosh
Накопители
отображаются
на
рабочем
столе
.
(
Отображаются
как
‘LUMIX’, ‘NO_NAME’
или
‘Untitled’.)
JPG:
Неподвижные
изображения
MOV:
Движущиеся
изображения
DCIM
(
Неподвижные
/
движущиеся
изображения
)
100-PANA
(
До
999
снимков
/
папок
)
P1000001.JPG
P1000999.JPG
101-PANA
:
999-PANA
MISC
(
Файлы
DPOF,
Избранное
)
PRIVATE1
(
изображения
буфера
обмена
)
Встроенная
память
MEMO0001.JPG
PRIVATE
При
использовании
карты
памяти
AVCHD
(
Движущиеся
изображения
в
формате
AVCHD Lite)
MODELINF
(
Информация
VIERA Link)
Воспроизведение
движущихся
изображений
в
формате
‘AVCHD Lite’
на
Вашем
компьютере
Используйте
программное
обеспечение
‘PHOTOfunSTUDIO’
на
прилагаемом
диске
CD-ROM.
Сохраните
движущееся
изображение
на
Вашем
компьютере
и
воспроизведите
его
.
Воспроизведение
движущихся
изображений
,
записанных
в
формате
Motion JPEG,
на
Вашем
компьютере
Используйте
программное
обеспечение
‘QuickTime’
на
прилагаемом
диске
CD-ROM.
•
Установлено
в
качестве
стандартной
комплектации
на
ОС
Macintosh
Пред
просмотром
сохраните
движущиеся
изображения
на
Вашем
компьютере
.
Не
используйте
никакие
другие
соединительные
кабели
USB,
за
исключением
поставляемого
.
Перед
установкой
и
удалением
карт
памяти
выключите
питание
.
При
использовании
Windows 98/98SE
установите
программного
обеспечение
драйвера
USB
при
выполнении
подсоединения
в
первый
раз
.
Если
во
время
передачи
данных
батарея
начнет
разряжаться
,
мигает
лампа
индикации
работы
и
звучит
предупреждающий
сигнал
.
Немедленно
прекратите
передачу
данных
через
Ваш
компьютер
(
перед
повторным
подсоединением
зарядите
батарею
).
Установка
опции
‘
РЕЖИМ
USB’ (
стр
. 24)
в
положение
‘PC’
устраняет
необходимость
выполнять
установку
каждый
раз
при
подсоединении
фотокамеры
к
компьютеру
.
Относительно
подробностей
обращайтесь
к
инструкции
по
эксплуатации
Вашего
компьютера
.
Использование
универсального
переходника
(
дополнительная
принадлежность
)
Универсальный
адаптер
-
переходник
(DMW-MCA1,
дополнительная
принадлежность
)
позволяет
выполнить
подсоединение
к
Вашему
компьютеру
или
принтеру
и
к
телевизору
для
воспроизведения
изображений
с
Вашей
фотокамеры
,
подсоединенной
к
сетевому
адаптеру
переменного
тока
(DMW-AC5G,
дополнительная
принадлежность
),
так
что
Вам
не
нужно
беспокоиться
об
уровне
заряда
батареи
.
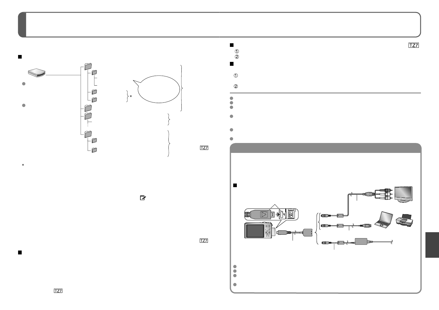
Пример
соединения
Проверьте
направление
гнезда
и
вставьте
в
него
в
прямом
направлении
. (
Повреждение
формы
гнезда
может
привести
к
сбою
в
работе
.)
Универсальный
адаптер
-
переходник
(
дополнительная
принадлежность
)
Соединительный
кабель
USB (
прилагается
)
Сетевой
адаптер
переменного
тока
(
дополнительная
принадлежность
)
•
Не
подсоединяйте
и
не
отсоединяйте
фотокамеру
,
пока
питание
установлено
в
положение
ВКЛ
.
Компьютер
или
принтер
Телевизор
Ay
диовидеокабель
(
прилагается
)
Всегда
используйте
оригинальный
сетевой
адаптер
переменного
тока
Panasonic (DMW-AC5G:
приобретается
отдельно
).
Не
используйте
никакие
другие
аудиовидеокабели
,
за
исключением
поставляемого
.
Не
используйте
никакие
другие
адаптеры
,
за
исключением
оригинального
универсального
адаптера
-
переходника
производства
Panasonic (DMW-MCA1;
дополнительная
принадлежность
).
Убедитесь
,
что
сетевой
адаптер
переменного
тока
и
универсальный
адаптер
-
переходник
продаются
в
комплекте
.
Фотокамера
недоступна
,
если
Вы
используете
только
одну
из
этих
принадлежностей
.













