Духовые шкафы Gorenje GS879B - инструкция пользователя по применению, эксплуатации и установке на русском языке. Мы надеемся, она поможет вам решить возникшие у вас вопросы при эксплуатации техники.
Если остались вопросы, задайте их в комментариях после инструкции.
"Загружаем инструкцию", означает, что нужно подождать пока файл загрузится и можно будет его читать онлайн. Некоторые инструкции очень большие и время их появления зависит от вашей скорости интернета.

11
721751
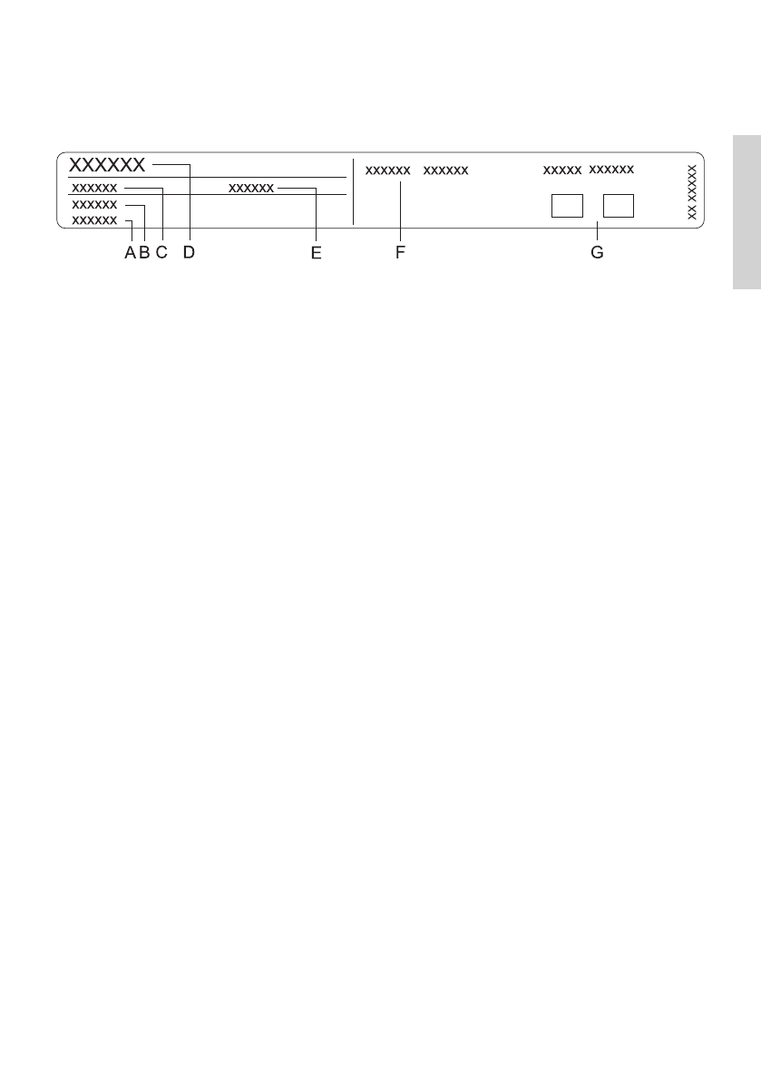
ТЕХНИЧЕСКИЕ ДАННЫЕ, ШИЛЬД ПРИБОРА
(В ЗАВИСИМОСТИ ОТ МОДЕЛИ)
Заводская табличка с основными данными
прибора находится на рамке духовой камеры и
видна при открытой дверце.
A
Серийный
номер
B
Артикул
C
Тип
D
Торговая
марка
E
Модель
F
Технические
данные
G
Знаки соответствия
721751_ru.indd 11
721751_ru.indd 11
4. 12. 2020 07:51:46
4. 12. 2020 07:51:46
Содержание
- 3 СОДЕРЖАНИЕ
- 6 Безопасное и правильное использование пароварки; ПЕРЕД ПОДКЛЮЧЕНИЕМ ПРИБОРА:
- 7 ДУХОВКА С ФУНКЦИЕЙ ПАРОВАРКИ; СЪЕМНЫЕ НАПРАВЛЯЮЩИЕ; ТЕЛЕСКОПИЧЕСКИЕ НАПРАВЛЯЮЩИЕ; ВСТРОЕННЫЕ ВЫКЛЮЧАТЕЛИ
- 11 ТЕХНИЧЕСКИЕ ДАННЫЕ, ШИЛЬД ПРИБОРА
- 12 ПАНЕЛЬ УПРАВЛЕНИЯ
- 14 ПЕРЕД ПЕРВЫМ ИСПОЛЬЗОВАНИЕМ; ПРИГОТОВЛЕНИЕ НА ПАРУ
- 15 НАПОЛНЕНИЕ РЕЗЕРВУАРА ВОДОЙ
- 16 ПЕРВОЕ ВКЛЮЧЕНИЕ; ВЫБОР ЯЗЫКА; УСТАНОВКА ДАТЫ
- 17 УСТАНОВКА ЖЕСТКОСТИ ВОДЫ
- 19 А) ВЫБОР ВИДА ПРОДУКТА
- 21 Б) ВЫБОР РЕЖИМА НАГРЕВА
- 24 ПРОГРАММИРОВАНИЕ ВРЕМЕНИ РАБОТЫ ДУХОВКИ; Продолжительность приготовления
- 26 ПОШАГОВОЕ ПРИГОТОВЛЕНИЕ
- 28 ПОДАЧА ПАРА
- 29 C) ПРИГОТОВЛЕНИЕ НА ПАРУ
- 32 D) СОХРАНЕНИЕ СОБСТВЕННОЙ ПРОГРАММЫ
- 33 ПУСК ПРИГОТОВЛЕНИЯ; Конец
- 34 ДОПОЛНИТЕЛЬНЫЕ ФУНКЦИИ
- 36 БАЗОВЫЕ НАСТРОЙКИ; Основные
- 37 Система; ЗАЩИТНАЯ БЛОКИРОВКА; БУДИЛЬНИК
- 39 НАГРЕВ СНИЗУ + СВЕРХУ
- 42 МАЛЫЙ ГРИЛЬ + БОЛЬШОЙ ГРИЛЬ
- 44 БОЛЬШОЙ ГРИЛЬ + РАБОТА ВЕНТИЛЯТОРА
- 45 НАГРЕВ СНИЗУ + ВЕНТИЛЯЦИОННЫЙ НАГРЕВ
- 46 ВЕНТИЛЯЦИОННЫЙ НАГРЕВ
- 48 ЭКОПРИГОТОВЛЕНИЕ
- 49 КОНСЕРВИРОВАНИЕ; НАГРЕВ СНИЗУ + РАБОТА ВЕНТИЛЯТОРА
- 50 ЗАПЕКАНИЕ
- 51 ПАР + ВЕНТИЛЯЦИОННЫЙ НАГРЕВ
- 52 Мясо; ПАР
- 53 Овощи
- 56 Приготовление с помощью температурного зонда
- 57 температура для различных типов мяса
- 58 ОЧИСТКА И ОБСЛУЖИВАНИЕ; Алюминиевые поверхности; Передняя панель с деталями из нержавеющей стали
- 59 СТАНДАРТНАЯ ОЧИСТКА ДУХОВКИ
- 60 ОЧИСТКА ДУХОВКИ ПАРОМ С ПОМОЩЬЮ ФУНКЦИИ
- 61 ОЧИСТКА РЕЗЕРВУАРА ДЛЯ ВОДЫ
- 62 ОЧИСТКА ФИЛЬТРА
- 64 СНЯТИЕ И УСТАНОВКА ДВЕРЦЫ ДУХОВКИ
- 65 МЕХАНИЧЕСКИЙ ЗАМОК ДВЕРЦЫ
- 67 СНЯТИЕ И УСТАНОВКА СТЕКЛА ДВЕРЦЫ
- 68 ЗАМЕНА ЛАМПОЧКИ ОСВЕЩЕНИЯ
- 70 УТИЛИЗАЦИЯ
Характеристики
Остались вопросы?Не нашли свой ответ в руководстве или возникли другие проблемы? Задайте свой вопрос в форме ниже с подробным описанием вашей ситуации, чтобы другие люди и специалисты смогли дать на него ответ. Если вы знаете как решить проблему другого человека, пожалуйста, подскажите ему :)












