Страница 3 - НУЛЬ
3 5.1.2. Обычное взвешивание ..................................................................................... 277 5.1.3. Взвешивание с использованием тары ............................................................ 28 5.2. КЛАССИФИКАЦИЯ РЕЖИМОВ ДОЗИРОВАНИЯ ........................................
Страница 6 - Кодовый
6 1. ТЕХНИЧЕСКИЕ ХАРАКТЕРИСТИКИ Аналоговая плата и АЦП - преобразователь . • Напряжение питания тензодатчиков , В …….. 10 • Диапазон регулировки нуля , мВ …………….. 0 ~ 20 ( или -10~10) • Входная чувствительность , мкВ / дел , не хуже ≥ 1 • Нелинейность , % от полной шкалы ………… • Метод АЦП ……………………………...
Страница 7 - ОБЩИЙ
7 2. ОБОЗНАЧЕНИЯ И ФУНКЦИИ 2.1. ОБЩИЙ ВИД ВЕСОВ ВИД СПЕРЕДИ ВИД СБОКУ ВЕСОИЗМЕРИТЕЛЬНОЕ УСТРОЙСТВО CI-8000V 1 НУЛЬ 2 УСР 3 ТАРА НИЖ КОД ПРОГ 4 ВМТ 5 ПЕЧ 6 ОК ВЕРХ СТАРТ СТОП 7 ДОП 8 УСТ 9 СТБ 0 Б / Н СБР НАЛ ВИД СЗАДИ ( повернуто ) 134 213 ПРИНТЕР ПОСЛ . ПОРТ КОД СЕТЬ ТЕНЗ 0- ДАТЧИК ОПЦИЯ 2 СОМ 1 2 ...
Страница 11 - ВНИМАНИЕ
11 9. НП – превышение массы брутто нулевой полосы ( в случае F47 = 1). 10. ПРД – превышение массой измеряемого груза наибольшего предела взвешивания . СОМ – общий вывод . 3. МЕРЫ ПРЕДОСТОРОЖНОСТИ • Не пользуйтесь для протирки устройства растворителями и другими летучими веществами . • Предохраняйте ...
Страница 15 - Интерфейс
15 хнем индикаторе относятся к текущей массе на платформе весов во внутреннем масштабе АЦП . Они определяются положением рабочей точки на характеристике АЦП и наклоном характеристики ( т . е . коэффициентом уси - ления схемы ). Из - за наличия шумов показания в своих младших разрядах нестабильны . П...
Страница 17 - НАСТРОЙКА
17 4.2.9. Аналоговый выход На рисунке слева показано исходное состояние индикаторов после входа в режим тестирования аналогового выхода , т . е . после нажатия клавиши 9/ СТБ ( этот тест проводит - ся , только если функция выхода реализована по дополнительному заказу ). При нажатии клавиши НИЖ на ве...
Страница 18 - УСП
4.3.1. Общие функции Но - мер Условное обознач . Наименование Параметр Результат Примечание F01 <dAtE> Дата ( АБВГДЕ ) АБ :00~99 ВГ :00~12 ДЕ :00~31 Год Месяц Число Вводятся 6 цифр без разделительных точек F02 <tImE> Время ( АБВГ ) АБ :00~23 ВГ :00~59 Часы Минуты Вводятся 4 цифры без раз...
Страница 19 - Tare : 0 kg
19 томатический переход к параметру с номером , совпадающим с первой цифрой . Типичный вид индикаторов , автомати - чески устанавливаемый после ввода номера , показан на рисунке слева . Здесь на верхнем индикаторе слева высвечивается введенный номер устанавливаемого параметра ( например для настройк...
Страница 21 - КОНЕЦ; EPSON; Интерфейсные
21 ! 33 5 53 I 73 ] 93 q 113 “ 34 6 54 J 74 ^ 94 r 114 # 35 7 55 K 75 _ 95 s 115 $ 36 8 56 L 76 ` 96 t 116 % 37 9 57 M 77 a 97 u 117 & 38 : 58 N 78 b 98 v 118 ' 39 ; 59 O 79 c 99 w 119 ( 40 < 60 P 80 d 100 x 120 ) 41 = 61 Q 81 e 101 y 121 * 42 > 62 R 82 f 102 z 122 + 43 ? 63 S 83 g 103 { 1...
Страница 25 - УСР
25 обозначен сплошной заливкой , а выключен - ные - треугольным контуром . Центральный указатель УСР соответствует уровню сигнала точно в центре интервала d ( внешнего дискрета ). Модуляция приводит к тому , что указатель “ прыгает ” из одного положения в другое с частотой опроса . Смещение на один ...
Страница 32 - Optional Preliminary(
32 увеличивается ли текущая масса дозы в процессе дозирования ( стандартный режим ) или уменьшается ( дозирование с разгрузкой ). Управление дозатором может быть полуавтоматическим , когда в процессе дозирования оператор вмешивается в работу , хотя бы для нажатия тех или иных клавиш , и автоматическ...
Страница 49 - смена
49 ВХ .2 ТАРА ВЫХ .1 ГР ВЫХ .2 СРЕД ВЫХ .3 ТОЧ ВЫХ . 4, 5, 6 НИЖ , НОРМ , ВЕРХ ВЫХ .8 УСП ВЫХ .9 НУЛ . ПОЛОСА Сдвиг F44 ВЫХ .7 Ширина F45 КОН ПРИНТЕР ,RS232C ВЫВОД ВХ .4 СТАРТ ХОД КОД ( смена кода ) СТОП ( смена кода ) Исходная масса ПУСТАЯ ТАРА Текущая масса Врем F49 = 0 УСПОКОЕНИЕ Исходная масса +...
Страница 52 - кг
52 минимальной вероятности получения брака . В других случаях брак допускается в некоторых пределах , но важно добиться максимальной производительности дозато - ра . С точки зрения исследования операций возникает типичная задача обоснования оптимальных решений . Чисто экспериментальный способ оптими...
Страница 58 - Week : Monday
58 5.6. ФУНКЦИОНАЛЬНОЕ НАЗНАЧЕНИЕ КОМБИНАЦИЙ КЛАВИШ ПРОГ и КОД Для режимов X5, X6, X7 Перход из весового режима в реим индикации накопленной суммы нажмите клавиши клавишу ПРОГ и КОД . Для перехода из режима индикации накопленной суммы в весовой режим нажмите клавиши клавишу ПРОГ и КОД . ПРОГ и КОД Д...
Страница 61 - ОБСЛУЖИВАНИЕ; CAS
61 6. ОБСЛУЖИВАНИЕ 6.1. ПОДСОЕДИНЕНИЕ ДАТЧИКОВ К УСТРОЙСТВУ Разъем для подключения датчиков расположен на задней панели устройства . Схема соединения имеет вид : Разъем датчиков EX+ SIG+ SIG- EX- Программируемая функция F12 позволяет работать как с датчиками на сжатие или растяжение (F12=0), так и с...
Страница 67 - Общ
67 • ЗНАК – «+» по верхнему уровню ; • ПЕРЕГРУЗКА – “OVER” ( перегрузка ) по верхнему уровню ; • состояние занятости – “BUSY” ( занято ) по верхнему уровню . Сигналы передаются через 50- контактный гнездовой разъем типа CHAMP 57- 405000 (Amphenol): № п / п Наименова - ние № п / п Наименование № п / ...
Страница 70 - com1
70 Плата имеет также две группы логических выходов ( открытый коллектор n-p-n транзистора ), гальванически развязанных (U изоляции не менее 3 kV). Активный уровень - низкий . Сопротивление внутреннего нагрузочного резистора 4,7 кОм . Uc max 30V Ic max 30mA Рекомендуемый диапазон внешнего напряжения ...
Страница 71 - com2
71 Логические выходы второй группы ( дублирование сигналов основного релейного выхода ): 35,36 +U2 37 Нулевой компонент 38 Дублирование сигнала основного реле CI-8000 № 9 НП 39 Дублирование сигнала основного реле CI-8000 № 8 УСП 40 Дублирование сигнала основного реле CI-8000 № 7 КОН 41 Дублирование ...
Страница 72 - CNR -50
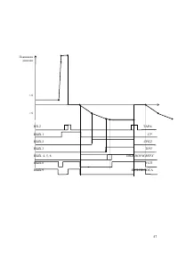
72 6.4.8 Нагрузочные характеристики реле Релейный кодовый выход : Релейный выход : 0 7 T, c Закнутные контакты на CNR -50 5, 6 - 13,14,15,16 В соответствии с текущим продуктом в рецепте ; В соответствии с текущем сигналом с грузоприемного устройства . Включение весоизмерительного устройства С I-8000
Страница 73 - vEr
73 7. ХАРАКТЕРНЫЕ НЕИСПРАВНОСТИ И МЕТОДЫ ИХ УСТРАНЕНИЯ Наименование неисправности Вероятная причина Метод устранения Приме - чание Устройство не включается 1. Отсутствует напряжение в сети 2. Плохо вставлена сетевая вилка в розетку 3. Перегорел сетевой предохранитель Проверьте наличие напряжения Вст...