Страница 2 - Содержание; CO
2 Содержание Содержание .......................................................................................................................................... стр . Указания по технике безопасности .....................................................................................................
Страница 4 - W o l f
4 Стандарты и предписания П е р е д м о н т а ж о м к о т л а н е о б х о д и м о получить соответствующее разрешение в местной газовой инспекции и надзорном органе . К монтажу газовых настенных конденсационных к о т л о в ф и р м ы W o l f д о п у с к а ю т с я т о л ь к о квалифицированные специал...
Страница 5 - Рис
5 Г а з о в ы й н а с т е н н ы й к о н д е н с а ц и о н н ы й котел CGB-... Газовый настенный конденсационный к отел изготовлен в соответсвии с DIN EN 297 / DIN EN 437 / DIN EN 483 / DIN EN 677 /DIN EN 625 / EN13203 ( проект ); удовлетворяет действующим требованиям директив ЕЭС 90/396/EWG ( по г а...
Страница 7 - Установка; Защита; Указание
7 Устройство регулирования Установка °C 0 120 bar 0 4 2 1 3 Защита насосов от заклинивания Указание : Зимний режим ( положение от 2 до 8) Котел нагревается до значения , установленного на регуляторе темпера - туры воды в системе отопления . Циркуляционный насос работает непрерывно , согласно установ...
Страница 9 - Конструкция
9 CGB-35 / CGB-50 Конструкция Воздушный клапан Привод вентилятора Вентилятор Защитный ограничитель темп . в подающей линии Горелка Теплообменник сетевой воды Газовый дроссель Сифон для слива конденсата Комбинированный газовый клапан Подающая линия системы отопления Подключение газа Газо - воздушная ...
Страница 11 - Общие; C G B
11 З а п р е щ а е т с я и с п о л ь з о в а т ь и х р а н и т ь в р а б о ч е й з о н е к о т л а л е г к о в о с п л а м е н я е м ы е и в з р ы в о о п а с н ы е в е щ е с т в а , поскольку существует опасность возгарания и взрыва ! П р и м о н т а ж е н а с т е н н о г о к о т л а проследить за ...
Страница 12 - Монтаж; потолок; Wolf; Левый; CGB
12 Монтаж Рис .: Отверстия для крепежного уголка мин . 662 мм потолок Снятие лицевой обшивки Wolf рекомендует перед монтажом котла снять переднюю облицовочную панель . Откинуть устройство регулирования вниз . Освободить обшивку , повернув 2 ригеля . П е р е д н ю ю о б л и ц о в о ч н у ю п а н е л ...
Страница 15 - Подключение; Техника
15 Подключение Рис .: Комплект подключения контура отопления ( принадлежность ) Комлект подключения котла к контуру отопления Wolf рекомендует при подключении котла к системе отопления использовать специальный комплект подключения . Комплект подключения включает : подключение к к о т л у с у п л о т...
Страница 16 - Шламоотделитель
16 Защелкнутьустройство регулирования Для обеспечения более легкого доступа при выполнении работ на деталях , расположенных за устройством регулирования , устройство регулирование отводится в сторону на 180°. Вода для системы отопления В к а ч е с т в е с е т е в о й и п о д п и т о ч н о й в о д ы ...
Страница 17 - Воздушный
17 Подключение Воздушный клапан В системах отопления с большим объемом в о д ы м о ж е т п о н а д о б и т ь с я у с т а н о в к а дополнительного воздушного клапана для удаления воздуха из системы отопления . З а п р е щ а е т с я у с т а н о в к а д о п о л н и т е л ь н о г о н а с о с а , в п р ...
Страница 18 - сифон
18 Удаление конденсата С и ф о н , в х о д я щ и й в к о м п л е к т п о с т а в к и , п о д к л ю ч и т ь к ш т у ц е р у в а н н ы д л я с б о р а кондесата . Указание : Перед вводом газового настенного котла в эксплуатацию необходимо заполнить сифон водой . П о с л и в н о м у ш л а н г у к о н д...
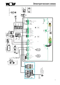
Страница 21 - Электромонтаж; VDE; Клеммная
21 Электромонтаж Общие указания К п о д к л ю ч е н и ю д о п у с к а ю т с я т о л ь к о к в а л и ф и ц и р о в а н н ы е э л е к т р и к и . Н е о б х о д и м о соблюдать предписания VDE и д е й с т в у ю щ и е м е с т н ы е п р е д п и с а н и я п р е д п р и я т и й электроснабжения . На клемма...
Страница 27 - Контроль
27 Контроль давления подключения газа - Выключить котел из рабочего режима . Открыть газовый запорный кран . - Откинуть крышку устройства регулирования вниз . Освободить крышку обшивки , открыв ригели . Освободить крышку обшивки снизу и свесить сверху . - Чтобы вытащить устройство регулирования н а ...
Страница 30 - Адресное; DWTK
30 Адресное распределение Адресное распределение ( только при использовании DWTK) При эксплуатации нескольких котлов , подключенных в каскад в комбинации с устройством каскадного регулирования DWTK необходимо кадому котлу присвоить свой адрес в соответствии с нижеприведенной таблицей . Установка адр...
Страница 31 - m i n
31 Просмотр и изменение регулировочных параметров К н а с т р о й к е п а р а м е т р о в допускаются только специалисты , сертифицированные фирмой Wolf Н е к о м п е т е н т н о е о б р а щ е н и е с к о т л о м м о ж е т п р и в е с т и к е г о функциональным повреждениям . При изменении параметра...
Страница 32 - Рекомендации
32 Настройка насоса с плавной регулировкой числа оборотов В режиме отопления : Изменение ( модуляция ) мощности насоса осуществляется пропорционально изменению мощности горелки . Это означает , что при макс . мощности горелки насос работает с макс . числом оборотов в режиме отопления . При мин . мощ...
Страница 34 - Ограничение; Макс; Таблица
34 CGB-35/CGB-K40-35/CGB-50 Установка мощности ( Параметр GB04 или HG04) Макс . мощность котла можно ограничить с помощью настройки соответствующего параметра на устройствах регулирования Wolf, подключаемых по шине . Тепловая мощность котла определяется числом оборотов вентилятора . Путем уменьшения...
Страница 35 - рис
35 Измерение параметров отходящих газов и воздуха , подаваемого для горения Измерение воздуха , подаваемого для горения - Выкрутить винт из правого измерительного отверстия . - Открыть газовый запорный кран . - Ввести в отверстие измерительный зонд . - З а п у с т и т ь г а з о в ы й н а с т е н н ы...
Страница 36 - Настройка; C O
36 Установка CO 2 Работы по настройке должны выполняться в последовательности , приведенной ниже . Комбинированный газовый клапан предварительно отрегулирован на заводе на тип газа , указанный на наклейке . Регулировку комбинированного газового клапана разрешается выполнять только при переоснащении ...
Страница 38 - Протокол
38 1.) Вид газа природный газ сжиженный газ индекс Wobbe кВтч / м 3 рабочая теплота сгорания кВтч / м 3 2.) Выполнен контроль давления подключения газа ? 3.) Выполнен контроль герметичности подключения газа ? 4.) Выполнен контроль дымовой трубы ? 5.) Выполнен контроль герметичности гидравлической ча...
Страница 39 - STB
39 Технические возможности переоснащения котла Фирма Wolf предлагает с помощью комплектов переоснащения оптимально оборудовать настенный котел в соотвествии с конкретными условиями применения . Котлы оснащены следующими дросселирующими шайбами и защитными ограничителями температуры в зависимости от ...
Страница 40 - Данные
40 Напорная характеристика котлового насоса В котле интегрирован насос , модуляция числа оборотов которонго выполняется в зависимости от нагрузки на горелку . Напорную характреистику насоса см . на диаграммах . Данные для проведения сервиса и проектирования 0 50 100 150 200 250 300 350 0 500 1000 15...
Страница 42 - Варианты; Указания
42 C33x C33x C53x C83x C53 C33x C33x B23B33 C83x IIIIII III III III IIII IIIII IIIIIII III II IIIII III IIIIII IIIII IIII II IIII IIIIIIII IIIII IIIII III IIII III II III III II III IIIIIIIIIIIIIIIIIIIIIIIIIII IIII IIII III I I I II II IIII II IIII II III I I III II II C33x B33 C43x C43x C33x Вариан...
Страница 43 - Дымовые
43 Указания по проектированию 1) Напор вентилятора : CGB-35 115 Па , CGB-50 145 Па 2) Для расчета длины дымовой трубы см . стр . 47 Указание : Системы C 33 x, C 53 x и C 83 x предназначены также для установки в гаражах . Подключение дымовых труб с учетом приведенных примеров выполнить в соответствии...
Страница 52 - DIBT
52 Подключение к влагостойкой дымовой трубе с воздуховодом и дымоходом , к дымовой трубе или к газовыпускной системе Дымовые трубы и газовыпускные системы должны иметь допуск для эксплуатации с к о н д е н с а ц и о н ы м и к о т л а м и . Р а с ч е т т р у б выполняется в соответствии с таблицами и...
Страница 53 - II
53 Указания по проектированию Общие сведения о гидравлической системе Указания • Напор : Если напор котла недостаточен , необходимо использовать гидравлический разделитель или подключить смесительный контур по схеме с инжектированием . • Теплый пол : Для систем теплого пола , с пористыми трубами ( п...
Страница 54 - Недопустимые
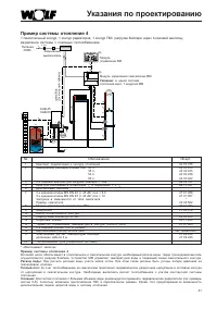
54 Указания по проектированию 1.1 Прямое подключение внешнего насоса Основание : • Скорость протока через котел превышает допустимое значение • Неэффективно повышать расход за счет прямого подключения внешнего насоса . Б о л е е э ф ф е к т и в н е е и с п о л ь з о в а т ь г и д р а в л и ч е с к и...
Страница 56 - Предохранит; Пример
56 Сокращ . Обозначение № арт . GT Тип котла CGB-35/50, CGB-K40-35 см . прайс - лист RK Обратный капан - давление срабатывания 20 мбар * Комплект подключения к контуру отопления включает : HKAS 2 шаровых крана 1" 2 крана для заполнения и слива воды 20 70 375 SMF Фильтр - грязевик 1 1 / 4 “ 20 70...
Страница 57 - встроен
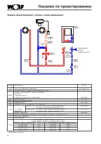
57 Указания по проектированию Пример проектрирования „ Гидравлический разделитель “ Область применения Использовать гидравлический разделитель рекомендуется как альтернативный вариант схемы с инжектированием , особенно когда в системе отопления большой расход воды и если подключен дополнительный нас...
Страница 59 - Обозначение
59 2 2 6 VF 14 11 6 13 10 7 4 M 3 2 2 UV 1 6 17 16 3 5 2 3 3 3 F 10A AF (9) (8) 2 3 № Обозначение № арт . 1 Комплект подключения к контуру отопления 20 70 375 2 Мембранный расширительный бак : 25 л . 24 00 450 35 л . 24 00 455 50 л . 24 00 458 80 л . 24 00 462 3 3- х ходовой клапан для загрузки бойл...
Страница 67 - kv
67 Информация по принадлежностям Комплект подключения контла к системе отопления ( № арт . 20 70 375) включает : 2 x севисных крана 1" 2 x крана для заполнения и слива воды 2 x накидных гайки 1 1 / 4 " Фильтр - грязевик ( № арт . 20 70 405) Фильтр - грязевик рекомендуется устанавливать на об...
Страница 69 - Alpha
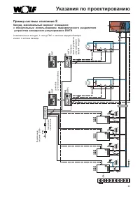
69 Насосные группы быстрого монтажа для подключения к смесительному контуру и контуру отопления Указание : Использовать группы только в комбинации с гидравлическим разделителем и DWTK! Шаровый кран для обвязки насоса DN 25 ( № арт . 20 12 058) DN 32 ( № арт . 20 12 062) Для группы быстрого монтажа (...
Страница 70 - Напорная
70 Restförderhöhe Verrohrungsgruppen Mischerkreis DN 25 und DN 32 0 100 200 300 400 500 600 0 500 1000 1500 2000 2500 3000 3500 Fördermenge [l/h] Förderhöhe [mbar] DN 25 DN 32 Restförderhöhe Verrohrungsgruppe Heizkreis DN 25 und DN 32 0 100 200 300 400 500 600 0 500 1000 1500 2000 2500 3000 3500 För...
Страница 72 - pH
72 Технические характеристики Т и п CGB-35 CGB-K40-35 CGB-50 Ном . мощность при 80/60°C кВт 32,0 32/39 1) 46,0 Ном . мощность при 50/30°C кВт 34,9 34,9/- 49,9 Номинальная нагрузка кВт 33,0 33/40 1) 47,0 Мин . мощность ( модулир . при 80/60) природный газ кВт 8 8 11 сжиженный газ кВт 8,5 8,5 11,7 Мин...
Страница 74 - Устранение
74 К о д Неисправность П р и ч и н а У с т р а н е н и е 30 Ошибка CRC котла Недействительно ЭСППЗУ Попробовать включить и выключить группы данных „ Котел “. питание . В случае неудачи - заменить плату . 31 Ошибка CRC горелки Недействительно ЭСППЗУ Попробовать включить и выключить группы данных „ Го...